最强岩土分类知识科普!从岩石到淤泥!图文并茂!
2021年7月14日 10:27岩石的分类
沉积岩是由原岩(即岩浆岩、变质岩和早期形成的沉积岩)经风化剥蚀作用而形成的岩石碎屑、溶液析出物或有机质等。
地壳中的原岩在高温、高压和化学性活泼的物质渗入的作用下,在固体状态下改变了原来岩石的结构、构造甚至矿物成分,形成一种新的岩石。
岩浆岩
依冷凝成岩时的地质环境的不同,将岩浆岩分为三类:
喷出岩(火山岩):岩浆喷出地表后冷凝形成的岩浆岩称为喷出岩。在地表的条件下,温度下降迅速,矿物来不及结晶或者结晶差,肉眼不易看清楚。如流纹岩、安山岩、玄武岩等。
浅成岩:岩浆沿地壳裂缝上升至距地表较浅处冷凝形成的岩浆岩。由于岩浆压力小,温度下降较快,矿物结晶较细小。如花岗斑岩、正长斑岩、辉绿岩等。
深成岩:岩浆侵入地壳深处(约距地表3公里)冷凝形成的岩浆岩。由于岩浆压力大,温度下降缓慢,矿物结晶良好。如花岗岩、正长岩、辉长岩等。
深成岩和浅成岩又统称侵入岩。
岩浆的化学成分相当复杂,其中影响最大的是SiO2。根据SiO2的含量,岩浆岩可以分为以下四类:
酸性岩类(SiO2含量>65%),如花岗岩、花岗斑岩、流纹岩等。
中性岩类(SiO2含量65%~52%),如正长岩、正长斑岩、粗面岩、闪长岩、安山岩等。
基性岩类(SiO2含量52%~45%),如辉长岩、辉绿岩、玄武岩等。
超基性岩类(SiO2含量<45%),如橄榄岩、辉岩等。
岩石中SiO2的含量越大,其颜色越浅,比重也越小。
沉积岩
根据物质组成的不同,沉积岩一般分为以下三类:
碎屑岩类:主要是由碎屑物质组成的岩石。其中由原岩风化破坏产生的碎屑物质形成的,称为沉积碎屑岩,如砾岩、砂岩和粉砂岩等;由火山喷出的碎屑物质形成的,称为火山碎屑岩,如火山角砾岩、凝灰岩等。
粘土岩类:主要由粘土矿物及其他矿物的粘土粒组成的岩石,如泥岩、页岩等。
化学和生物化学岩类:主要由方解石、白云石等碳酸盐类的矿物及部分有机质组成的岩石,如石灰岩、白云岩等。
沉积岩最主要的构造是层理。
变质岩
常见的变质岩可分成以下二类:
片理状岩类:有较明显的片理构造,如片麻岩、片岩、千枚岩、板岩等。
块状岩类:较致密,如大理岩、石英岩等。
土的分类
杂填土
杂色,稍湿,主要由粘性土组成,含砂、砾、砼块等建筑垃圾,土层结构松散,尚未完成自重固结。
杂填土主要出现在一些老的居民区和工矿区内,是人们的生活和生产活动所遗留或堆放的垃圾土。这些垃圾土一般分为三类:即建筑垃圾土、生活垃圾土和工业生产垃圾土。不同类型的垃圾土、不同时间堆放的垃圾土很难用统一的强度指标、压缩指标、渗透性指标加以描述。
杂填土的主要特点是无规划堆积、成分复杂、性质各异、厚薄不均、规律性差。因而同一场地表现为压缩性和强度的明显差异,极易造成不均匀沉降,通常都需要进行地基处理。
主要考虑的是杂填土的不均匀沉降的问题。
素填土与杂填土不同垃圾杂质比较少,就是一些原状土比较多。
淤泥
淤泥(淤泥质粘土):灰黑色,饱和,流塑,以粘粒为主,富含有机质,絮状结构,分散状构造,质纯,手捻具滑腻感,易污手,略具腥臭味。
处理方法:
1.桩基法,淤泥层较厚可以打沉管灌注桩(桩身完整性)和冲孔灌注桩(易污染)。
2.换土法,淤泥层较薄
3.灌浆法,是利用气压、液压或电化学原理将能够固化的某些浆液注入地基介质中或建筑物与地基的缝隙部位。灌浆浆液可以是水泥浆、水泥砂浆、粘土水泥浆、粘土浆及各种化学浆材如聚氨酯类、木质素类、硅酸盐类等。
4.排水固结
5.加筋,加筋土是将抗拉能力很强土工合成材料埋置于土层中,利用土颗粒位移与拉筋产生摩擦力,使土与加筋材料形成整体,减少整体变形和增强整体稳定。
粉质粘土
稍湿,可塑(硬塑),主要由粘粒组成,土质较均匀,粘性较强,含少量粉粒,(无摇振反应,切面光滑(粗糙),稍有(无)光泽,干强度、韧性中等)。坡(洪、冲、残)积而成。
粘土是指IP>10,且粒径>0.075mm颗粒含量不超过全部土质量的50%,其中10<IP<=17的为粉质粘土。
砂质粘性土
稍湿,可塑(硬塑),为花岗岩风化残积而成,组织结构全被破坏,已风化成土状,遇水易软化,崩解。
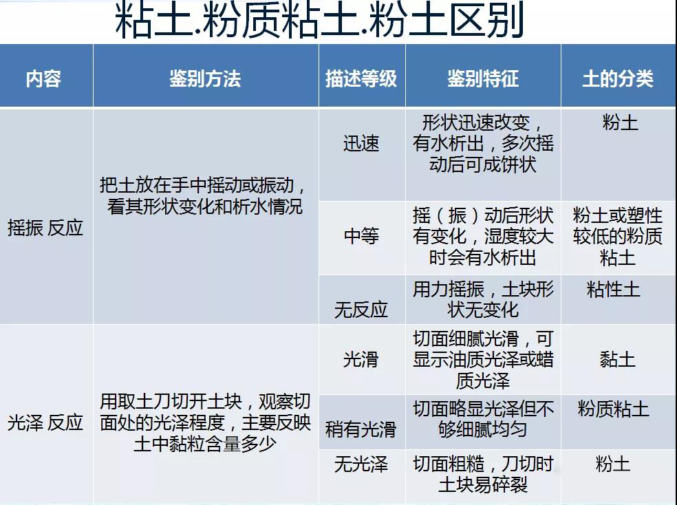
其实粉土最典型的就是有摇震反应。在野外,你把取上来的土放在手里摇一下。是粉土的话很快从土的孔隙中水就出来了。再有就是放在手上搓土条,搓的越细且不易断的就是粘土。不易搓成条且断的就是粉土。介于两者之间的就是粉质粘土了。还有粉质粘土的切面相对于粘土不是太光滑。
花岗岩残积土 全风化 强风化 中风化 微风化
残积土:岩石风化后残留在原地形成的土,残积土表部土壤层孔隙率大、强度低、压缩性高,而其下部常常是夹碎石或砂粒的粘性土,或是孔隙为粘性土充填的碎石土、砂砾土,其强度较高。
全风化花岗岩:稍湿,组织结构基本破坏,但原岩结构清晰可辨,岩芯呈坚硬土状,遇水易软化崩解。属于岩石的范畴。
强风化花岗岩:岩石风化强烈,组织结构大部分破坏,风化裂隙很发育,岩芯呈半岩半土状,散砂状、碎块状,块状岩芯手捏易碎,岩质软,遇水易软化崩解。
中风化花岗岩:黄褐色,主要矿物成分为长石,石英、黑云母,中细(粗)粒花岗结构,块状构造,结构部分破坏,风化裂隙发育,沿节理裂隙面见铁锰质渲染,岩芯碎块状-块状,敲击声哑,且易击碎。
微风化花岗岩:主要矿物成分为长石,石英、黑云母,中细(粗)粒花岗结构,块状构造,风化裂隙稍有发育,岩芯短-长柱状,岩质坚硬,敲击声脆,且不易击碎,RQD=95。
花岗岩残积土 全风化 强风化
核心区别:一般是用标贯试验吧。仅限花岗岩残积土小于30、全风化大于30、强风化大于50
残积土:岩芯比较松散,无法看到原岩结构,一般像这样的土定粉质黏土都不会错。
全风化:原岩结构构造已被破坏,岩芯呈土状,如果有风化残留物,可以看到原岩结构的可以定为全风化,如果没有那就是粉质粘土了,一般全风化可以打标贯。
强风化:强风化的东西明显有岩的结构和构造,强风化节理裂隙很发育,岩芯比较破碎,呈碎块状,局部可能有短柱状,一般强风化只能打动探。
残积土,掰开岩芯,断面看不到岩石纹理,也会含一些岩石风化残留硬块,但多呈斑点状点缀;
全风化,掰开岩芯,断面可看到岩石纹理且全断面分布(与斑点状点缀相对),颜色比较纯,手捻易成土状(粉末状);
强风化,比较容易判定,一般矿物颜色明显变色,手捏易散、易碎、锤击易碎的,岩芯破碎的多判定为强风化。
砂性土分类
碎石土的分类
砂.石主要特征
粉砂:松散(稍、中、密实),主要成分为石英,粉粒组成,含少量有机质及泥质。
细砂:松散(稍、中、密实),主要成分为石英,粉细粒组成,含少量有机质及泥质。
中砂:松散(稍密、中密、密实),主要成分为石英,中细粒组成,含泥质较少,级配不良。
粗砂:稍密(中密、密实),主要成分为石英,中粗粒组成,含泥质较少,级配不良。
砾砂:中密(密实),主要成分为石英,砾粒组成,含中粗粒及少量泥质,级配不良。
圆砾:中密(密实),母岩成分为中微风化硅质岩、石英砂岩、粉砂岩等,亚圆形,骨架间多充填中粗砂,含泥质较少(多),级配良好。
卵石:中密(密实),母岩为中微风化硅质岩、石英砂岩、粉砂岩等,圆-亚圆形,骨架间由中粗砂充填,含泥质较少(多),级配良好。
泥质粉砂岩
泥质粉砂岩:是由沙粒经过水搬运沉淀于河床上,经千百年的堆积坚固并经地质物理作用胶结而成的岩石。砂岩结构呈颗粒状,透水性能良好.泥质粉砂岩的断口较粗糙,用手搓泥质粉砂岩的会有砂感。
区别于泥质粉砂岩,砂岩——沙粒在经过长期的水搬运后留在河床上,经过数千年的堆积,并在地质物理作用下胶结而成的岩石。结构呈颗粒状,有良好的透水性,颗粒直径非常细小,大约在1/16-2mm。而粉砂岩的颗粒大约在1/16-1/250mm,几乎是砂岩中颗粒最小的一种。
泥岩(页岩)——泥岩是属于粘土岩的一种,由粘土物质经压实、脱水、重结晶后形成。颗粒十分微小,一般小于1/256mm,比砂岩中颗粒最小的粉砂岩还要小很多。结构通常为页状或薄片状,用硬物击打易裂成碎片,透水性很差。
野外分辨粉砂岩与泥岩的最好方法是用牙咬一下,泥岩不碜牙,而粉砂岩,咬起来会有明显的碜牙的感觉。另外,也可以在粉砂岩与泥岩的断口用手搓一下,粉砂岩有明显的砂感,相比之下,泥岩要细腻的多。
全风化.强风华.中风化泥质粉砂岩
全风化泥质粉砂岩:岩石风化完全,组织结构基本破坏,原岩结构清晰,有残余结构强度,岩芯呈坚硬土状。
强风化泥质粉砂质:岩石风化强烈,组织结构大部分破坏,岩石节理、裂隙极为发育,岩芯呈半岩半土状,碎块状,块状岩芯手折易断 。
中风化泥质粉砂质:组织结构部分破坏,岩石节理、裂隙较发育,岩芯呈碎块状、块状,局部短柱状,敲击声哑。
强.中.微砂砾岩
强风化砂砾岩:岩石风化强烈,组织结构大部分破坏,岩芯呈半岩半土状,碎块状,块状岩芯手捏易碎,岩石强度低,节理裂隙较发育,砾石成分主要为石英砂岩,砾径一般0.5-2cm,大者5cm(10cm),磨圆度差,呈棱角状、次棱角状(或磨圆度好,呈亚圆-浑圆状)。
中风化砂砾岩:组织结构部分破坏,岩石裂隙稍发育,岩芯呈短柱状,少量块状。碎块状,岩质稍硬,敲击声哑,砾石成分主要为石英砂岩,砾径一般0.5-2cm,大者5cm(10cm),磨圆度差,呈棱角状、次棱角状(或磨圆度好,呈亚圆-浑圆状)。
微风化砂砾岩:组织结构基本未变,岩石节理、裂隙稍发育,岩芯呈短柱状-长柱状,局部块状,岩质较坚硬,敲击声脆,且不易击碎,RQD=95。
图片文字来自网络,版权归原作,如侵权联系删除。
工程师必备
- 项目客服
- 培训客服
- 平台客服
TOP




















