干货!化工塔器设备以及塔内件设计知识全面汇总
2021年9月6日 13:12
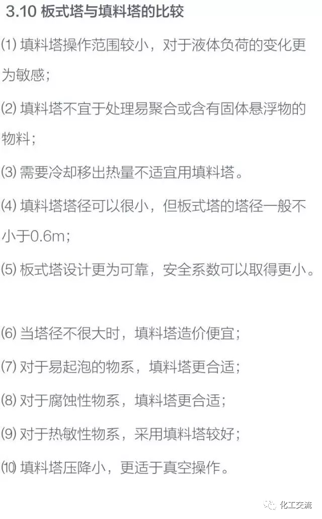
填料支承装置、填料压紧装置、液体分布装置、液体收集再分布装置等,这些都是我们熟悉的填料塔内件。合理地选择和设计塔内件,对保证填料塔的正常操作及优良的传质性能十分重要。
1、支承装置的介绍
填料支承装置的作用是支承填料以及填料层内液体的重量,同时保证气液两相顺利通过。常用的填料支承装置有栅板型、孔管型、驼峰型等。
支承装置的选择,主要的依据是塔径、填料种类及型号、塔体及填料的材质、气液流率等。
2、支承设计对精馏操作的影响
支承若设计不当,填料塔的液泛可能首先发生在支承板上。为使气体能顺利通过,对于普通填料塔,支承件上的流体通过的自由截面积为填料面的50%以上,且应大于填料的空隙率。
此外,应考虑到装上填料后要将支承板上的截面堵去一些,所以设计时应取尽可能大的自由截面。自由截面太小,在操作中会产生拦液现象。增加压强降,降低效率,甚至形成液泛。
3、作为填料支承装置需要满足的情况
由于填料支承装置本身对塔内气液的流动状态也会产生影响,因此作为填料支承装置,除考虑其对流体流动的影响外,一般情况下填料支承装置应满足如下要求:
(1)足够的强度和刚度,以支持填料及所持液体的重量(持液量),并考虑填料空隙中的持液量,以及可能加于系统的压力波动,机械震动,温度波动等因素。
(2)足够的开孔率(一般要大于填料的空隙率),以防止首先在支撑处发生液泛;为使气体能顺利通过,对于普通填料塔,支承件上的流体通过的自由截面积为填料面的50%以上,且应大于填料的空隙率。此外,应考虑到装上填料后要将支承板上的截面堵去一些,所以设计时应取尽可能大的自由截面。自由截面太小,在操作中会产生拦液现象。增加压强降,降低效率,甚至形成液泛。
(3)结构上应有利于气液相的均匀分布,同时不至于产生较大的阻力(一般阻力不大于20Pa);
(4)结构简单,便于加工制造安装和维修。
(5)要有一定的耐腐蚀性。
1、填料压紧装置及作用
填料压紧装置是填料压板自由放置于填料层上端,靠自身重量将填料压紧的一种装置。
为防止在上升气流的作用下填料床层发生松动或跳动,保持操作中填料床层为一恒定的固定床,从而必须保持均匀一致的空隙结构,使操作正常、稳定,故需在填料层上方设置填料压紧装置。
为了便于安装和检修,填料压紧装置不能与塔壁采用连续固定方式,对于小塔可用螺钉固定于塔壁,而大塔则用支耳固定。
2、填料压紧装置的分类
填料压紧装置分为填料压板和床层限制板两大类,每类又有不同的型式。
填料压板适用于陶瓷、石墨等制成的易发生破碎的散装填料。
床层限制板用于金属、塑料等制成的不易发生破碎的散装填料及所有规整填料。它的作用是防止高气速高压降或塔的操作突然波动时填料向上移动而造成填料层出现空洞,使传质效率下降。
注意:由于金属及塑料填料不易破碎,且有弹性,在装填正确时不会使填料下沉,故床层限制板要固定在塔壁上。为不影响液体分布器的安装和使用,不能采用连续的塔圈固定,对于小塔可用螺钉固定于塔壁,而大塔则用支耳固定。
3、填料压紧装置的自由截面积为什么要大于70﹪?
设计中,为防止在填料压紧装置处压降过大甚至发生液泛,要求填料压紧装置的自由截面积应大于70﹪。
它的作用是在高气速(高压降)和负荷突然波动时,阻止填料产生相对运动,从而避免填料松动、破损。由于填料易碎,当碎屑淤积在床层填料的空隙间,使填料层的空隙率下降时,填料压板可随填料层一起下落,紧紧压住填料而不会形成填料的松动、降低填料塔的生产能力及分离效率。
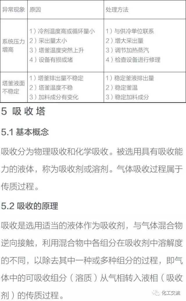
1、关于液体分布器
液体分布器可分为初始分布器和再分布器,初始分布器设置于填料塔内,用于将塔顶液体均匀的分布在填料表面上,初始分布器的好坏对填料塔效率影响很大,分布器的设计不当,液体预分布不均,填料层的有效湿面积减小而偏流现象和沟流现象增加,即使填料性能再好也很难得到满意的分离效果。
因而液体分布器的设计十分重要。特别对于大直径低填料层的填料塔,特别需要性能良好的液体分布器。
2、液体分布器的的性能
液体分布器的性能主要由分布器的布液点密度(即单位面积上的布液点数),各布液点均匀性,各布液点上液相组成的均匀性决定,设计液体分布器主要是决定这些参数的结构尺寸。
对液体分布器的选型和设计,一般要求:
液体分布要均匀;
自由截面率要大;
操作弹性大;
不易堵塞,不易引起雾沫夹带及起泡等;
可用多种材料制作,且操作安装方便,容易调整水平。
3、液体分布器的分类
液体分布器的种类较多,有多种不同的分类方法,一般多以液体流动的推动力或按结构形式分。
若按流动推动力可分为重力式和压力式,若按结构形式可分为多孔型和溢流型。
其中,多孔型液体分布器又可分为:莲蓬式喷洒器、直管式多孔分布器、排管式多孔型分布器和双排管式多孔型分布器等。溢流型液体分布器又可分为:溢流盘式液体分布器和溢流槽式液体分布器。
液体分布装置的种类多样,有喷头式、盘式、管式、槽式及槽盘式等。
①喷头式分布器
喷头式分布器如下图所示。液体由半球形喷头的小孔喷出,小孔直径为3~10mm,作同心圈排列,喷洒角 ≤80°,直径为(1/3~1/5)D。这种分布器结构简单,只适用于直径小于600mm的塔中。因小孔容易堵塞,一般应用较少。
②盘式分布器
盘式分布器有盘式筛孔型分布器、盘式溢流管式分布器等形式。液体加至分布盘上,经筛孔或溢流管流下。分布盘直径为塔径的0.6~0.8倍,此种分布器用于D<800mm的塔中。
③管式分布器
管式分布器由不同结构形式的开孔管制成。其突出的特点是结构简单,供气体流过的自由截面大,阻力小。但小孔易堵塞,弹性一般较小。管式液体分布器使用十分广泛,多用于中等以下液体负荷的填料塔中。在减压精馏及丝网波纹填料塔中,由于液体负荷较小故常用之。管式分布器有排管式、环管式等不同形状,如下图所示。根据液体负荷情况,可做成单排或双排。
④槽式液体分布器
槽式液体分布器通常是由分流槽(又称主槽或一级槽)、分布槽(又称副槽或二级槽)构成的。一级槽通过槽底开孔将液体初分成若干流股,分别加入其下方的液体分布槽。分布槽的槽底(或槽壁)上设有孔道(或导管),将液体均匀分布于填料层上。
槽式液体分布器具有较大的操作弹性和极好的抗污堵性,特别适合于大气液负荷及含有固体悬浮物、粘度大的液体的分离场合。由于槽式分布器具有优良的分布性能和抗污堵性能,应用范围非常广泛。
槽盘式分布器是近年来开发的新型液体分布器,它将槽式及盘式分布器的优点有机地结合一体,兼有集液、分液及分气三种作用,结构紧凑,操作弹性高达10:1。气液分布均匀,阻力较小,特别适用于易发生夹带、易堵塞的场合。
1、液体收集及再分布装置
液体在乱堆填料层内向下流动时,有一种逐渐向塔壁流动的趋势,即壁流现象。为提高塔的传质效果,当填料层高度与塔径之比超过某一数值时,填料层需分段。为改善壁流造成的液体分布不均,在各段填料层之间安设液体再分布器,以收集来自上一填料层来的液体,为下一填料层提供均匀的液体分布。在填料层中每隔一定高度应设置一液体再分布器。
在通常情况下,一般将液体收集器与液体分布器同时使用,构成液体收集及再分布装置。液体收集器的作用是将上层填料流下的液体收集,然后送至液体分布器进行液体再分布。
2、液体收集再分布器的种类
液体收集再分布器的种类很多,大体上可分为两类:
一类是液体收集器与液体再分布器各自独立,分别承担液体收集和再分布的任务;
另一类是集液体收集和再分布功能于一体而制成的液体收集和再分布器。
液体再分布器有与百叶窗式集液器配合使用的管式或槽盘式液体再分布器、多孔盘式再分布器和截锥式液体再分布器。
最简单的液体再分布装置为截锥式再分布器,其结构简单,安装方便,一般多用于直径小于0.6m的填料塔中,以克服壁流作用对传质效率的影响。由于此次设计填料层高度为8m需分段,根据实际情况选取多孔盘式液体再分布器。为防止上一填料层来的液体直接流入升气管,应于升气管上设盖帽。
3、壁流现象
液体沿填料层向下流动时,有偏向塔壁流动的现象,这种现象称为壁流。壁流将导致填料层内气液分布不均,使传质效率下降。为减小壁流现象,可间隔一定高度在填料层内设置液体再分布装置。
4、液体收集器的分类
液体收集器主要有斜板式液体收集器和盘式液体收集器两种:
斜板式液体收集器的特点是自由面积大,气体阻力小,一般低于2.5 mm液柱,因此非常适于真空操作;
盘式液体收集器的气体阻力稍大,可作气体分布器。
用于大塔径的斜板式液体收集器
用于小塔径的斜板式液体收集器
1、气体的进出口装置
填料塔的气体进口装置尽量使气体分散均匀,同时还能防止塔内下流的液体流入气体管路中。常用的办法是使进气管伸至塔的中心线位置,管端为向下的45o切口或向下的缺口。这样气体从切口或缺口处折转向上。
由于这种进气管不能使气体分布均匀,所以只能用于直径在500㎜以下的塔中。对于直径较大的塔,进气管的末端为向下的喇叭口,对于直径更大的塔,则应采取气体均布措施。
2、气体的进出口装置的特点
气体的出口装置既要保证气流畅通,又要能除去被气体夹带的液体液雾。目前常用的除雾装置有折板除雾器和丝网除雾器。折板除雾器,这种装置较简单,除雾效果较好。丝网除雾器,这种装置效率高,可除去直径大于5um的液滴。
填料塔的出口装置既能使液体通畅引(排)出外,还要保证形成对塔内气体的液封,并能防止液体夹带气体。常用的液体出口装置可采用水封。设计中塔内外压差较大时,可采用倒U形管密封装置。
1、除沫装置
由于气体在塔顶离开填料塔时,带有大量的液沫和雾滴,为回收这部分液相,经常需要在顶设置除沫器。
2、 除沫器的种类
常用的除沫器有以下几种:
折流板式除沫器,它是一种利用惯性使液滴得以分离的装置,一般在小塔中使用。
旋流板式除沫器,由几块固定的旋流板片组成,气体通过时,产生旋转运动,造成一个离心力场,液滴在离心力作用下,向塔壁运动实现了气液分离。适用于大塔径净化要求高的场合。
丝网除沫器,它由金属丝卷成高度为100-150的盘状使用。安装方式多种多样,气体通过除雾沫器的压强降约为120-250Kp,丝网除沫器的直径由气体通过丝网的最大气速决定。
本平台转载出文章内容仅供参考,如涉及版权问题,请及时联系将已删除。转载请注明来源。
工程师必备
- 项目客服
- 培训客服
- 平台客服
TOP




















