华东理工刘润辉教授课题组《Nat. Commun.》:仿生启发的新一代抗植入异物反应高分子材料
2021年9月9日 10:18植入式生物材料和医疗器械在临床中有着广泛的应用,包括组织工程支架,植入假体,药物缓释载体,连续血糖检测器等。这些材料植入体内后会被宿主免疫系统识别,并被认为是外来物,从而在植入体与宿主接触界面引起一系列免疫反应过程,包括强烈的炎症反应、异物巨细胞的形成和纤维化,最终导致植入物被纤维胶原包裹,与宿主组织相隔离。这种材料植入后的异物反应阻断了植入体与宿主之间的物质信号传递,切断了营养传输,导致组织变形和病人痛苦,造成植入失败。而当前报道的抗异物反应材料种类很少,许多材料的合成和制备相对困难。因此,研究和发现生物相容性好、结构简单且易大量制备的新型抗异物反应材料在生物材料领域具有重要意义。
近期,刘润辉教授课题组报道了受丝胶蛋白启发的一类新型抗黏附和抗植入异物反应高分子材料——聚β-丝氨酸(Angew. Chem. Int. Ed. 2020, 59, 9586– 9593)。近日,刘润辉教授课题组报道了结构更为简单、水溶性高、易合成和易大量制备的新一代抗植入异物反应高分子材料——聚DL-丝氨酸。该研究成果以“Bio-inspired poly-DL-serine materials resist the foreign-body response”为题发表在Nature Communications上(Nat. Commun. 2021, 12, 5327)。
受丝胶蛋白低免疫原性的启发,作者推测基于聚L-丝氨酸(P-L-Ser)的材料能够抗异物反应,但P-L-Ser由于其β-折叠的二级结构导致其难溶于水,溶解度小于0.1 mg/mL,这极大限制了它的应用,这可能是没有任何P-L-Ser的应用报道的原因。从P-L-Ser的衍生角度,作者去年报道了聚β-丝氨酸(β-HS)材料能够很好的异物反应,本研究中,作者将视线转移到与P-L-Ser(α-DL-与α-L-氨基酸的差异)和β-HS(α-与β-氨基酸的差异)结构都接近的聚DL-丝氨酸(PSer)上(图1)。通过引入D-丝氨酸来制备PSer(L-丝氨酸和D-丝氨酸的含量为1:1),是考虑到D-丝氨酸作为神经递质,是人体中含量最多的D构型氨基酸之一。此外,PSer中的D-丝氨酸打破了聚合物形成β-折叠的趋势,使聚合物成为无规线团构型,极大提高了聚合物的水溶性(>500 mg/mL)。更为重要的是,PSer的单体和聚合物合成都可以通过简单的反应一步获得较高的收率,且合成过程对水分不敏感,可以在敞口环境下大量进行,这使得PSer具有较低成本、能够实现大量制备,具有非常广泛的应用前景。
图1. PSer水凝胶的设计来源与优势
作者用分子量为3300和8600的水凝胶前体聚合物聚DL-丝氨酸二丙烯酰胺(PSerDA)分别制备PSer3300和PSer8600水凝胶,进行小鼠背部皮下植入。用PEG2000和PEG5000水凝胶作对比。植入1周和2周时,两种PEG周围组织出现肿胀和浑浊,炎症反应明显;切片染色结果显示PEG 水凝胶周围组织中有着大量的炎症细胞,包括大量巨噬细胞(图2)。与之形成鲜明对比的是,两种PSer水凝胶依然呈现透明状,周围组织没有肿胀的情况,炎症反应较弱,巨噬细胞数量明显少于PEG 水凝胶(图2)。
图2. 水凝胶小鼠皮下植入1周和2周时的照片和组织染色情况
在植入4周和3个月时,两种PEG 水凝胶周围有一层明显的炎症细胞层,并被致密的纤维胶原包裹;相比之下,两种PSer水凝胶周围的炎症细胞层很薄甚至没有,周围的胶原密度明显比PEG低,呈现相对疏松开放的胶原纤维结构(图3)。此外,PEG 水凝胶周围组织新生功能血管较少,而PSer水凝胶周围组织出现大量的新生功能血管(图3),这有助于植入材料和机体之间的物质交换,包括氧气、养分等。上述结果表明PEG 水凝胶植入后有明显的异物反应,而PSer水凝胶植入后引起的异物反应显著较低。在水凝胶长期植入7个月时,PEG 水凝胶周围的纤维囊结构较植入3个月时没有显著变化;而PSer水凝胶周围组织呈现疏松开放的胶原结构,展示出优异长效的抗异物反应功能(图3)。
图3. 水凝胶植入4周和3个月时周围组织染色情况
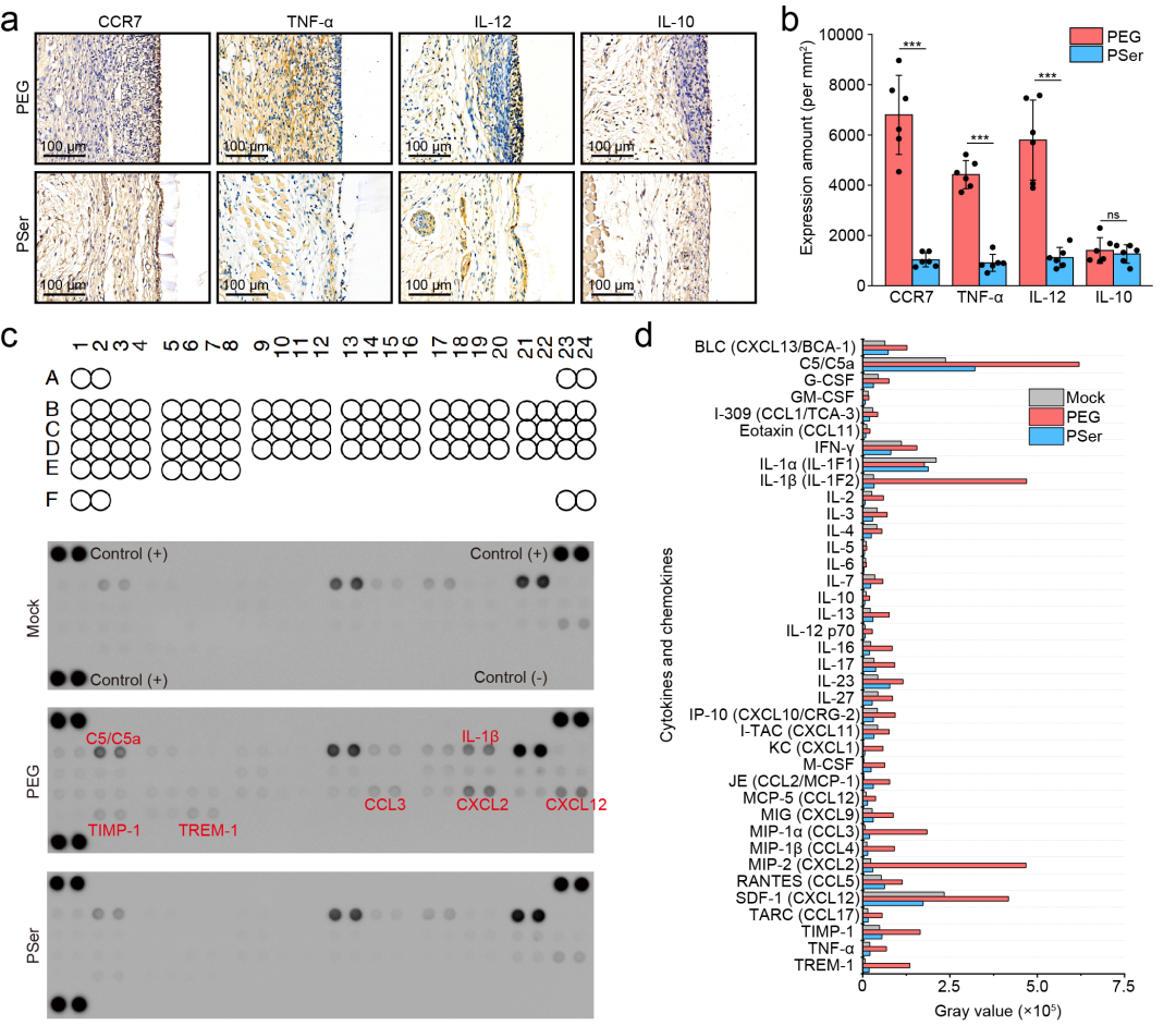
为了研究PSer水凝胶低异物反应的原因,对水凝胶植入2周时周围组织分别进行炎症标记物的免疫组化染色以及细胞因子阵列检测,结果表明PEG 水凝胶周围组织中有大量的促炎标记物阳性表达,而PSer水凝胶周围组织中的促炎标记物阳性表达相对较少,和未植入水凝胶的Mock组相当(图4)。这一结果显示PSer水凝胶抗异物反应功能来源于其不引起组织中促炎因子的过表达,而促炎因子的过表达在引起植入材料异物反应和被胶原纤维包裹的过程中起到重要作用。
图4. 水凝胶周围组织炎症因子表达量
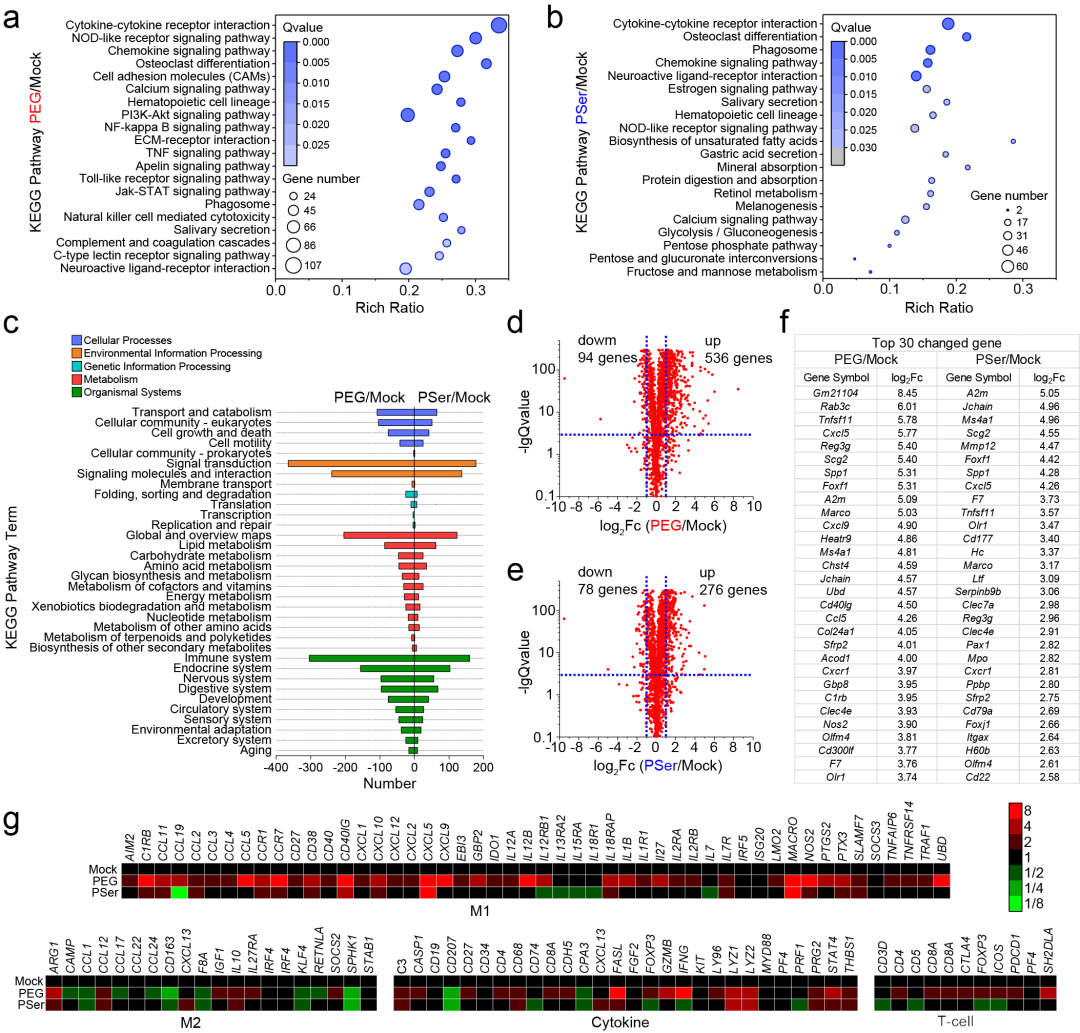
作者通过水凝胶周围组织中的RNA-seq分析来研究水凝胶植入后造成组织中的基因变化,分别与没有植入材料的Mock组做差异基因分析。结果表明,PEG/Mock比较相对于PSer/Mock比较拥有更多的差异基因数目,更小的Qvalue和更高的富集率。与PSer水凝胶相比,PEG 水凝胶诱导的与免疫相关的上调基因整体上表达较高(图5)。PEG 水凝胶植入引起了M1型巨噬细胞、细胞因子和T细胞相关基因总体上的高表达,而PSer水凝胶植入没有显著引起过多这些类型的基因表达上调,PSer水凝胶植入所诱导的大多数基因表达的变化与未植入的Mock组相当,这解释了PSer水凝胶低异物反应的原因。
图5. RNA-seq分析
植入生物材料和医疗器械频繁面临的生物黏附和异物反应问题严重阻碍了生物材料的发展和应用。PSer聚合物突破了现有材料合成相对复杂、溶解度不够高等问题,具有生物相容性好、合成简单及易于大量制备、水溶性好等诸多优点,使其能够具备更广泛的应用前景。
华东理工大学张东辉博士是该论文的第一作者,华东理工大学刘润辉教授是通讯作者。该研究得到了国家自然科学基金委、科技部等基金的资助。
论文链接:
https://www.nature.com/articles/s41467-021-25581-9
工程师必备
- 项目客服
- 培训客服
- 平台客服
TOP




















