楼宇自控系统 楼宇自控系统控制原理图培训资料,弱电人看懂算入行!
2021年11月12日 15:33浏览:2303
前言
大家好,我是薛哥。楼宇自控系统现在已经成为了各个弱电工程标配系统,尤其是提倡节能的项目,楼宇自控系统相对于一般的弱电系统比较难的,涉及到暖通知识比较多,楼宇自控系统常用的品牌基本上就哪几家,学习一家的知识就可以入行了,今天分享一套楼宇自控系统的培训资料,非常的全面,可以看看。
此套PPT方案已经更新到VIP会员群,会员可以自行下载。
终将渡过成长的海
01
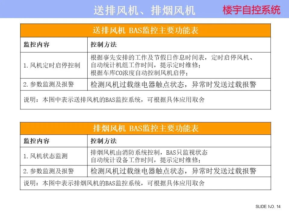
正文
技术邻APP
工程师必备
工程师必备
- 项目客服
- 培训客服
- 平台客服
TOP




















