南京大学蒋锡群/武伟团队JACS:苯硼酸修饰可显著增强蠕虫状聚合物分子刷前药的溶酶体逃逸和抗肿瘤性能
2021年12月7日 10:43被溶酶体捕获的纳米药物在其酸性环境和酶的作用下易于被降解,导致药效降低甚至失去药效,因此及时从溶酶体逃逸对于纳米药物的疗效至关重要。目前促进纳米药物溶酶体逃逸的方法主要包括 1)利用表面正电荷与带负电的溶酶体膜相互作用降低溶酶体膜的稳定性或利用“质子海绵”效应破坏溶酶体膜;2)利用正电性的脂质体或融合肽与溶酶体膜的融合作用实现溶酶体逃逸;3)利用光敏剂产生的活性氧(ROS)的破坏作用实现逃逸。但这些方法都存在各自的缺点,比如正电性材料静脉注射后易于被免疫系统识别和清除;融合肽在与纳米药物偶联后其膜融合功能会大大降低;光敏剂产生ROS需要光激发,受限于激发光的组织穿透性,这种方法仅适用于浅表肿瘤。鉴于此,发展促进溶酶体逃逸的新型有效方法对纳米药物的应用具有重要意义。
近年来,南京大学蒋锡群教授/武伟教授团队深入研究了苯硼酸基团的生物学效应,率先利用苯硼酸与肿瘤细胞普遍高表达的唾液酸残基之间的特异性相互作用,将富含苯硼酸的纳米药物载体用于肿瘤的主动靶向递药,显著增强了化疗药物的疗效并降低了副作用(Macromol. Rapid Commun. 2011, 32(6): 534-539;J. Controlled Release 2013, 168(1): 1-9;Biomaterials, 2013, 34(19): 4667-4679;Biomaterials 2014, 35(2): 866-878;Nanomedicine 2015, 10(7): 1149-1163;J. Controlled Release 2016, 237(1): 115-124;Polym. Chem. 2017, 8 (13), 2105−2114;Sci. China: Chem. 2020, 63 (5), 648−664)。
近期,该研究团队又设计合成了一种苯硼酸(PBA)修饰的蠕虫状聚合物分子刷BCPB-B,并与不带苯硼酸的聚合物分子刷BCPB进行对比,首次独立发现苯硼酸修饰能显著促进聚合物分子刷的溶酶体逃逸,并促进其在肿瘤细胞间的跨细胞传递(图1-4)。根据GeneOntology (GO) pathway Cellular Component分析结果,研究人员推测苯硼酸对溶酶体逃逸的增强效应可能和苯硼酸基团与溶酶体膜蛋白和热休克蛋白之间的特异性相互作用有关(图4)。基于此发现,他们利用苯硼酸修饰的聚合物分子刷为载体通过pH敏感的酰腙键负载了化疗药物阿霉素(DOX)(图2),得益于苯硼酸对溶酶体逃逸、肿瘤主动靶向和组织渗透性能的显著增强作用,通过多次静脉注射该前药分子可有效治愈小鼠肿瘤(图5)。
图 1. BCPB-B-DOX主动靶向和溶酶体逃逸示意图。
图 2. BCPB-B和BCPB的合成。
图 3. BCPB-B(a)和BCPB(b)的原子力显微镜照片,(c)载药聚合物分子刷 BCPB-B-DOX和BCPB-DOX的水溶液照片(浓度为300 μg/mL DOX equivalent)。
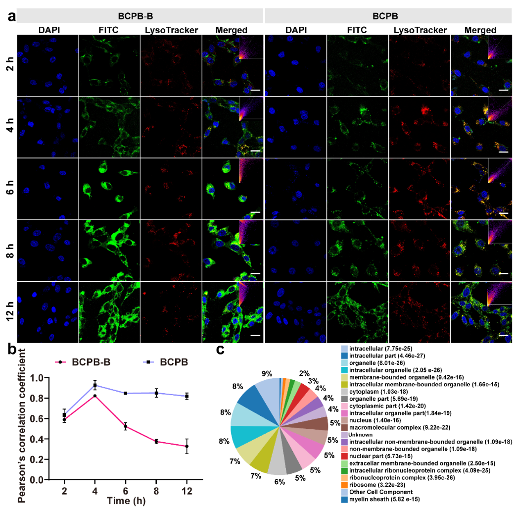
图 4.(a)BCPB-B和BCPB与CT26细胞共培养2-12 h的CLSM图像。(b)2-12 h 内Pearson's共定位系数的变化情况。(c)GeneOntology (GO) pathway Cellular Component (CC) 分析结果。
图 5. (a)单次给药方案。(b)单次给药15天内肿瘤体积变化。(c)单次给药60天内小鼠的生存率。(d)多次给药方案。(e)多次给药13天内肿瘤体积变化。(f)多次给药13天内小鼠体重变化。
除在生物性能方面的发现和突破外,研究团队在聚合物分子刷的合成方面也取得了创新性进展,为提高聚合物分子刷的功能化程度,他们创新性地设计合成了一种三嵌段的聚合物侧链(图2),内嵌段(靠近主链的嵌段)为每个单元均带有一个环氧乙基的聚甲基丙烯酸缩水甘油酯(PGMA),其丰富的侧基可用于聚合物分子刷的化学功能化,而且外围嵌段可屏蔽功能分子与酶的接触,提高功能分子的稳定性;第二嵌段为两性离子结构的聚羧酸甜菜碱,可赋予分子刷高度水溶性和抗蛋白吸附能力;第三嵌段提供了苯硼酸基团,显著增强了分子刷的溶酶体逃逸、肿瘤靶向和组织渗透性能。他们通过pH敏感的酰腙键将DOX共价偶联于内嵌段,载药量可达21%,同时保持良好的水溶性(图3c)。聚合物分子刷最常用的亲水性侧链为PEG,而要对聚合物分子刷进行化学修饰通常要用到异端基PEG,其价格昂贵,而且仅末端基团可用,功能化程度较低。与PEG相比,该团队所设计的三嵌段亲水性侧链利用ATRP合成,结构和分子量可控,易于通过端基实现对纳米材料的表面修饰,大量的侧基可赋予纳米材料更高的功能化程度,聚甜菜碱链段可赋予其更高的水溶性、肿瘤被动靶向和组织渗透性能,因此在纳米材料的亲水化改性方面该亲水性聚合物比PEG具有显著优势和更好的应用潜力。
该工作以“Phenylboronic Acid Modification Augments the Lysosome Escape and Antitumor Efficacy of a Cylindrical Polymer Brush-Based Prodrug”为题于2021年12月3日在线发表于Journal of the American Chemical Society(DOI:10.1021/jacs.1c09741)。南京大学博士生王若男为该工作的第一作者,武伟教授为通讯作者,蒋锡群教授提供了指导和帮助。该工作得到了国家自然科学基金面上项目和国家重点研发计划等项目的支持。
原文链接:
https://pubs.acs.org/doi/10.1021/jacs.1c09741
工程师必备
- 项目客服
- 培训客服
- 平台客服
TOP




















