PMSM电机结构及控制原理
2022年1月7日 18:30永磁同步电动机 (PMSM) —是一种同步电动机,其电感器由永磁体组成。
永磁同步电机 (PMSM) 和感应电机之间的主要区别在于转子。研究表明 PMSM 的效率比高效(IE3)感应电动机高约 2%,前提是定子具有相同的设计,并使用相同的变频驱动器进行控制。 在这种情况下,永磁同步电动机与其他电动机相比具有最佳性能:功率/体积、扭矩/惯量等。
永磁同步电机结构和类型
永磁同步电机与任何旋转电机一样,由转子和定子组成。 定子是固定部分。 转子是旋转部件。
内置式永磁同步电机
通常,转子位于电动机的定子内部,也有带有外转子的结构-内向外电动机。
永磁同步电机构型:左边:内转子;右边:外转子
转子由永磁体组成。 具有高矫顽力的材料用作永磁体。
根据转子设计,同步电机分为:
带有凸极转子的电动机;
带有非凸极转子的电动机。
具有非凸极转子的电动机具有相等的直轴和交轴电感 Ld = Lq,而对于具有凸极转子的电动机,交轴电感不等于直轴Lq ≠ Ld。
具有不同 Ld/Lq 比率的转子的横截面。磁铁标记为黑色。图 e、f 显示轴向分层转子,图 c 和 h 显示带有屏障的转子。
另外,根据转子的设计,永磁同步电机分为:
表面永磁同步电机;
内置永磁同步电机。
定子由外框和带绕组的铁芯组成。 最常见的两相和三相绕组设计。
根据定子设计,永磁同步电机可以:
分布式绕组;
集中绕组。
定子集中绕组
定子分布式绕组
分布式调用这样的绕组,其中每极和每相的槽数 Q = 2, 3, ...., k。集中称为这种绕组,其中每极和每相的槽数 Q = 1。在这种情况下,槽均匀地分布在定子的圆周周围。 形成绕组的两个线圈既可以串联也可以并联。 这种绕组的主要缺点是不可能影响 EMF 曲线的形式。
三相分布式绕组电路
三相集中绕组电路
电动机的反电动势形式可以是:
梯形;
正弦。
导体中 EMF 曲线的形式由定子圆周周围间隙中磁感应强度的分布曲线决定。众所周知,转子凸极下方间隙中的磁感应强度呈梯形。 在导体中感应出的 EMF 具有相同的形式。 如果有必要产生正弦电动势,则磁极尖端的形状应使感应分布曲线接近正弦曲线。 转子极尖的斜面有助于实现这一点。
同步电机的工作原理
同步电机的工作原理是基于定子的旋转磁场和转子的恒定磁场的相互作用。同步电机定子旋转磁场的概念与三相感应电机相同。
根据安培定律,转子磁场与定子绕组的同步交流电相互作用,产生扭矩,迫使转子旋转。位于 PMSM 转子上的永磁体产生恒定磁场。 在转子与定子磁场同步旋转的速度下,转子磁极与定子的旋转磁场互锁。 对此,永磁同步电机直接接入三相电流网络(电网中的电流频率为50Hz)时,不能自行启动。
PMSM的控制
永磁同步电机需要控制系统,例如变频驱动器或伺服驱动器。有大量的控制技术实现了控制系统。最优控制方法的选择主要取决于摆在电力驱动面前的任务。控制永磁同步电机的主要方法如下表所示。
为了解决简单的任务,通常使用带霍尔传感器的梯形控制(例如,电脑风扇)。为了解决需要电驱动器发挥最大性能的问题,通常选择磁场定向控制。
梯形控制
控制永磁同步电机的最简单方法之一是 - 梯形控制。梯形控制用于控制具有梯形反电动势的 PMSM。同时,这种方法也可以让你用正弦反电动势来控制PMSM,但是这样电驱动的平均扭矩会降低5%,扭矩纹波会是最大值的14%。有一个梯形控制,没有反馈,有转子位置反馈。
开环控制(无反馈)不是最佳的,可能会导致 PMSM 的释放不同步,即失去可控性。
闭环控制可分为:
通过位置传感器(通常通过霍尔传感器)进行梯形控制;
无传感器梯形控制(无传感器梯形控制)。
作为三相梯形控制的转子位置传感器,通常使用内置于电动机中的三个霍尔传感器,可以以±30度的精度确定角度。通过这种控制,定子电流矢量在一个电周期内只占六个位置,因此,输出端存在纹波转矩。
霍尔传感器的梯形控制
磁场定向控制
磁场定向控制 (FOC) 可让您平稳、准确且独立地控制无刷电机的速度和扭矩。对于磁场定向控制算法的运行,需要知道无刷电机转子的位置。
确定转子位置的方法有两种:
通过位置传感器;
无传感器 - 通过实时控制系统根据可用信息计算角度。
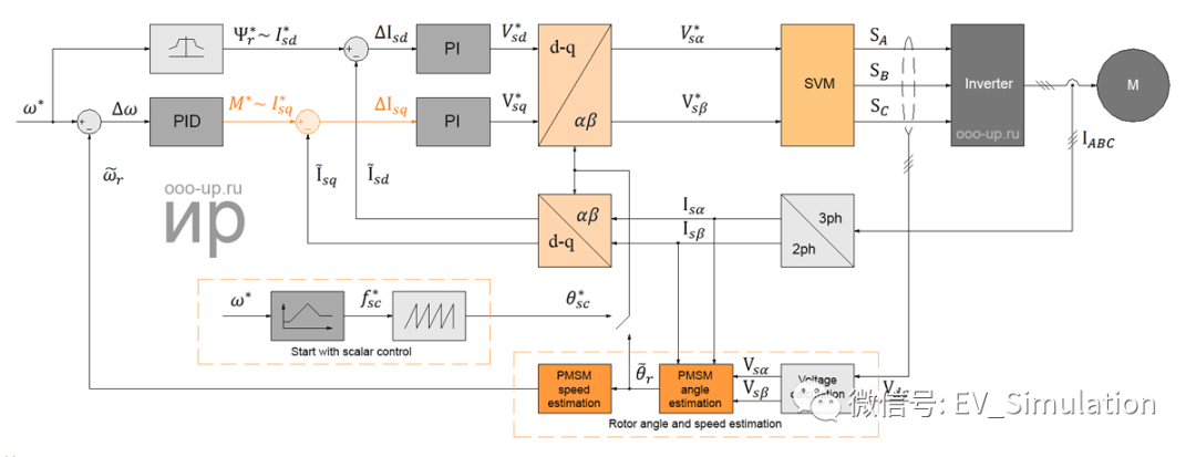
位置传感器的永磁同步电机磁场定向控制
以下类型的传感器用作角度传感器:
感应式:解析器、感应同步器等;
光学的;
磁性:磁阻传感器。
使用转子位置传感器的永磁同步电机磁场定向控制
无位置传感器的 PMSM 的磁场定向控制
自 20 世纪 70 年代以来,由于微处理器的快速发展,无刷交流电机的无传感器矢量控制方法开始得到发展。用于估计角度的第一种无传感器方法基于电动机在旋转过程中产生反电动势的特性。电机反电动势包含有关转子位置的信息,因此,通过计算静止坐标系中的反电动势值,可以计算出转子的位置。但转子不旋转时,反电动势不存在,且低速时反电动势幅值小,难以与噪声区分,因此该方法不适用于低速下电机转子位置的确定。
无传感器启动 PMSM 有两种常用技术:
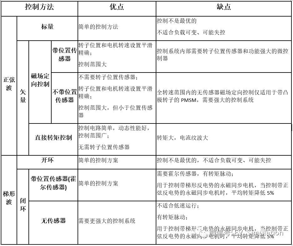
从标量方法开始 - 从电压对频率的预定特性开始。但是标量控制严重限制了控制系统的能力和整个电驱动的参数;
高频信号注入方法 – 仅适用于凸极 PMSM。
标量启动无转子位置传感器永磁同步电机的磁场定向控制
目前,只有具有凸极转子的电机才能在全速范围内对 PMSM 进行无传感器磁场定向控制。
【免责声明】本文部分资料摘自网络平台,版权归原作者所有,仅用于技术分享与交流,非商业用途!若有涉及版权等请告知,将及时修订删除,谢谢大家的关注!
工程师必备
- 项目客服
- 培训客服
- 平台客服
TOP




















