10kV开关柜全面培训,附常用类型开关柜的结构、参数及操作程序
2022年1月11日 17:55 浏览:3747
开关柜(又称成套开关或成套配电装置):它是以断路器为主的电气设备;是指生产厂家根据电气一次主接线图的要求,将有关的高低压电器(包括控制电器、保护电器、测量电器)以及母线、载流导体、绝缘子等装配在封闭的或敞开的金属柜体内,作为电力系统中接受和分配电能的装置。
1.有一、二次方案,这是开关柜具体的功能标志,包括电能汇集、分配、计量和保护功能电气线路。一个开关柜有一个确定的主回路(一次回路)方案和一个辅助回路(二次回路)方案,当一个开关柜的主方案不能实现时可以用几个单元方案来组合而成。
2.开关柜具有一定的操作程序及机械或电气联锁机构,实践证明: 无“五防”功能或“五防功能不全”是造成电力事故的主要原因。
3.具有接地的金属外壳,其外壳有支承和防护作用.因此要求它应具有足够的机械强度和刚度,保证装置的稳固性,当柜内产生故障时,不会出现变形,折断等外部效应。同时也可以防止人体接近带电部分和触及运动部件,防止外界因素对内部设施的影响;以及防止设备受到意外的冲击。
1.柜内常用一次电器元件(主回路设备)常见的有如下设备:
避雷器(阻容吸收器)[如:HY5WS单相型;TBP、JBP组合型]
隔离开关[如:GN19-12、GN30-12、GN25-12]
高压断路器[如:少油型(S)、真空型(Z)、SF6型(L)]
高压熔断器[如:RN2-12、XRNP-12、RN1-12]
绝缘件[如:穿墙套管、触头盒、绝缘子、绝缘热缩(冷缩)护套]
负荷开关[如:FN26-12(L)、FN16-12(Z)]
高压单相并联电容器[如:BFF12-30-1] 等等
2.柜内常用的主要二次元件(又称二次设备或辅助设备,是指对一次设备进行监察、控制、测量、调整和保护的低压设备),常见的有如下设备:
1.继电器2.电度表3.电流表4.电压表5.功率表6.功率因数表7.频率表8.熔断器9.空气开关10.转换开关11.信号灯12.电阻13.按钮14.微机综合保护装置等等。
(1).移开式或手车式(用Y表示):表示柜内的主要电器元件(如:断路器)是安装在可抽出的手车上的,由于手车柜有很好的互换性,因此可以大大提高供电的可靠性,常用的手车类型有:隔离手车、计量手车、断路器手车、PT手车、电容器手车和所用变手车等,如KYN28A-12。
(2).固定式(用G表示): 表示柜内所有的电器元件(如:断路器或负荷开关等)均为固定式安装的,固定式开关柜较为简单经济,如XGN2-10、GG-1A等。
(1).用于户内(用N表示);表示只能在户内安装使用,如:KYN28A-12等开关柜;
(2).用于户外(用W表示);表示可以在户外安装使用,如: XLW等开关柜。
3.按柜体结构可分为金属封闭铠装式开关柜、金属封闭间隔式开关柜﹑金属封闭箱式开关柜和敞开式开关柜四大类
(1).金属封闭铠装式开关柜(用字母K来表示)主要组成部件(例如:断路器、互感器、母线等)分别装在接地的用金属隔板隔开的隔室中的金属封闭开关设备。如KYN28A-12型高压开关柜。
(2).金属封闭间隔式开关柜(用字母J来表示)与铠装式金属封闭开关设备相似,其主要电器元件也分别装于单独的隔室内,但具有一个或多个符合一定防护等级的非金属隔板。如JYN2-12型高压开关柜。
(3).金属封闭箱式开关柜(用字母X来表示)开关柜外壳为金属封闭式的开关设备。如XGN2-12型高压开关柜。
(4).敞开式开关柜,无保护等级要求,外壳有部分是敞开的开关设备。如GG-1A(F)型高压开关柜
KYN28A-12型户内金属铠装抽出式开关设备主要用于发电厂、工矿企事业配电以及电力系统的二次变电站的受电、送电及大型电动机的起动等。实行控制、保护、实时监控和测量之用。有完善的五防功能,配用浙开VS1(ZN63A-12)真空断路器,也可配由ABB公司生产的VD4真空断路器、由上海富士电机开关有限分司生产的HS型(ZN82-12) 真空断路器、中外合资厦门华电开关有限分司生产的VEP型(ZN96-12)真空断路器,目前在12KV市场上使用量很大。
2.柜体外形尺寸:( 标准架空进出线方案; 电缆进出线方案)
*电缆进出线及联络柜标准方案: 宽800(1000)×深1500×高2300
*架空进出线标准方案: 宽800(1000)×深1660×高2300
注: 1.GZS1+电缆进出线及联络柜标准方案: 宽650×深1500×高2300; 相间距为150mm; GZS1柜柜宽为800的相间距为210mm; 柜宽为1000 的相间距为275mm;

(1).当手车在柜体的工作位置合闸后,在底盘车内部的闭锁电磁铁被锁定在丝杠上,而不会被拉动.以防止带负荷误拉断路器手车。
(2).当接地开关处在合闸位置时, 接地开关主轴联锁机构中的推杆被推入柜中的手车导轨上,于是所配断路器手车不能被推进柜内。
(3).断路器手车在工作位置合闸后,出线侧带电,此时接地开关不能合闸. 接地开关主轴联锁机构中的推杆被阻止,其操作手柄无法操作接地开关主轴.
(4).对于电缆进线柜;母线分段柜和所用变方案,由于进线电缆侧带电,下门上装电磁锁,来确保在电缆侧带电时不能进入电缆室;
(5).通过安装在面板上的防误型转换开关(带红绿牌),可以防止误分误合断路器.
先装好后封板,再关好前下门-------操作接地开关主轴并且使之分闸-------用转运车(平台车)将手车(处于分闸状态)推入柜内(试验位置)--------把二次插头插到静插座上---------(试验位置指示器亮)---------(关好前中门)----------用手柄将手车从试验位置(分闸状态)推入到工作位置---------(工作位置指示器亮, 试验位置指示器灭)---------合闸断路器手车.
将断路器手车分闸-----------用手柄将手车从工作位置(分闸状态)退出到试验位置-------(工作位置指示器灭, 试验位置指示器亮)-------打开前中门--------把二次插头拔出静插座----------(试验位置指示器灭)----------用转运车将手车(处于分闸状态)退出柜外----------- 操作接地开关主轴并且使之合闸--------------打开后封板和前下门.
★.注意:下避雷器手车和中(下)PT手车可以在母线运行时直接拉出柜外.
XGN2-12(Z)固定式高压开关柜(简称开关柜)(图3-4外形图)适用于3~10kV三相交流50Hz系统中作为接受与分配电能之用,并具有对电路进行控制、保护和检测等功能。特别适用于频繁操作的场所,其母线系统为单母线,并可派生出单母线带旁路和双母线结构。经过多年的改进完善,产品最大额定电流可做到4000A;可在海拔4000m以下正常运行。本开关柜既可采用ZN28A-12分体式真空断路器,还可配用ZN28D-12、VS1-12、ZN12-12、ZN65-12等整体式真空断路器;隔离开关主要采用旋转式GN30-12(D),大电流柜也可采用GN25-12,GN22-12等隔离开关。由于该产品电流等级大,母线结构多样,所以在变电站得到广泛应用。


*小电流柜电缆进出线及联络柜标准方案: 宽1100×深1200×高2650
*小电流架空进出线柜标准方案: 宽1100×深(1200+400)×高2650
*大电流柜电缆进出线及联络柜标准方案: 宽1200×深1200×高2650。
*大电流架空进出线柜标准方案: 宽1200×深(1200+600)×高2650
注: 小电流柜的相间距为250mm; 大电流柜的相间距为275mm;
图3-4为外型图,图3-5为配ZN28A-12真空断路器的方案,图3-6为配VS1真空断路器的方案。
本开关柜为金属封闭箱型结构,柜体骨架由型钢和优质冷轧钢板焊接而成,柜内分为断路器室、主母线室、电缆室、继电器室,室与室之间用钢板隔开。
断路器室在柜体下部,ZN28A-12真空断路器的传动拉杆与操动机构连接,真空断路器下接线端子与电流互感器连接,电流互感器与下隔离开关的接线端子连接,真空断路器上接线端子与上隔离开关的接线端子连接。
母线室在柜体后上部,电缆室在柜体的后下部,电缆室内支持绝缘子设有监视装置,继电器室在柜体上部前方,顶部可装二次小母线。
满足“五防”要求,开关柜采用了相应的机械联锁,机械联锁的动作原理如下:
开关柜处于工作位置,即上、下隔离开关、断路器处于合闸状态,前后门锁上,并处于带电运行之中,这时JS操作机构上的小手柄处于“工作”位置。
断路器分断——将小手柄扳到“分断闭锁”位置——将专用操作手柄插入JS操作机构上的隔离开关操作孔内——从上往下拉分隔离开关(如是馈线柜,则先分下隔离开关,后分上隔离开关)——将专用操作手柄插入JS操作机构上的接地开关操作孔内——从下往上推,合接地开关——将小手柄扳到“检修”位置——打开前门,取出钥匙——打开后门。
后门关好锁定——钥匙取出后关好前门——小手柄从“检修”位置扳到“分断闭锁”位置——将专用操作手柄插入JS操作机构上的接地开关操作孔内——从上往下拉,分接地开关——将专用操作手柄插入JS操作机构上的隔离开关操作孔内——从下往上推,合隔离开关(如是馈线柜,则先合上隔离开关,后合下隔离开关)——将小手柄扳到“工作”位置——合断路器。
停电时,先分断路器,再分出线侧隔离开关(下),后分母线侧隔离开关(上),
送电时,先合母线侧隔离开关(上),后合出线侧隔离开关(下). 再合断路器.
(1)当一次主方案为进线柜方案时,则必须按如下步骤进行: 停电时,在断路器分闸后,先分母线侧隔离开关,之后再分进线侧隔离开关.反之在送电时,先合进线侧隔离开关,之后再合母线侧隔离开关.
(2)JS操作机构上的手柄位置非常重要:在手柄处于工作位置时,因机械闭锁原因隔离开关会被禁止操作;在手柄处于分合闸闭锁位置时,断路器会被禁止合闸,手动合闸后也会立即断开,也就是说在开关运行时,如此时操作手柄至分合闸闭锁位置,开关会断开;在手柄置于检修位置时,前柜门才能被打开,其它位置时,前柜门是打不开的。
1.柜体结构可改为全组装式,整体强度好,外形美观。
2.柜体对断路器的适应能力强,可配柜的断路器有:ZN28A、ZN28D、ZN63(VS1)、ZN65、ZN12、VD4。
3.结构合理:断路器室、母线室、电缆室、继电器室都有独立的小室,并且用钢板隔开。
5.柜体为双面维护型,前面可检修继电器室的二次元件,维护操动机构,机械联锁及传动部分和检修断路器,柜后可维护电缆终端和主母线;本柜体一般不靠墙安装.
6.性能价格比好,价格较为适中,目前在市场的占有率仍然较高。
GG1A-12(F)固定式高压开关柜(图5-11结构简图)适用于3~10kV三相交流50Hz系统中作为接受与分配电能之用,并具有对电路进行控制、保护和检测等功能。适用于频繁操作的场所,其母线系统为单母线及单母线分段。本柜体为焊接式结构,有完备的机械“五防”功能,经过多年的生产,积累了丰富的技术及运行经验,不断改进柜体断电流可做结构,完善产品性能,现如今柜体最大额定电流可做到4000A, 开断电流最大到40kA,本开关柜除了配ZN28A-12型真空断路器外,还可配用VS1-12等机构一体化式真空断路器;隔离开关可采用GN19-12、GN22-12、GN25-12等多种隔离开关。由于该产品电流等级大,母线结构多样,停电检修操作方便,柜内空间大,所以在许多变电站得到了广泛应用。


*小电流电缆进出线柜标准方案: 宽1200×深1200×高2800
*架空进出线柜标准方案: 宽1200×深(1200+600)×高2800
*大电流柜电缆进出线柜标准方案: 宽1540(或1400)×深1200×高2800
注: 小电流柜相间距为250mm,大电流柜的相间距为275mm,侧封板单面18mm
(1)用带红绿翻牌的防误型转换开关可以防止误分误合断路器;紧急情况下可以利用紧急解锁分合断路器.
(2)用操作机构上的机械联锁装置来实现隔离开关不能带负荷分闸.只有当断路器分闸后,才可以操作上、下隔离开关.
(3)离开关与前门(上,下),前门与后门(上,下)之间的联锁是通过扇形板传动机构的联锁装置和止动装置来实现的.如果柜体为靠墙安装则可相应取消前后门之间的联锁.此联锁可以防止误入带电间隔功能.
6.开关柜结构: 隔离开关与断路器机械联锁结构简图见:5-10内部结构见图3-7
(1).侧封板改流水槽结构为固定板焊接,柜体拼台后外形美观。
(2).柜体的“五防”联锁机构均采用机械联锁方式, 安全可靠性高。
(3).主母线在柜体前有眉头板(带观察窗),对主母线有隔离防护作用。
(4).柜内绝缘子全部采用大爬距瓷瓶,主母线可以用绝缘护套,绝缘性能好。
(5).因开关柜内空间较大,不会因为元器件外型大而影响元器件的选用,此柜体特别适用于变电站今后的改造。
(6).结构简单,维护与操作都很方便,便于用户熟练掌握操作规程,因此本柜型在激烈的市场竞争中仍有很强的生命力。
(7).价格低廉,与同类产品相比要便宜,特别适合对占用空间要求不高,投资少见效快的工程。
(8).柜体既可靠墙安装,从柜前操作和维护,又可离墙安装。
① 送电操作: a.关好后上门及后下门; b. 关好前上门及前下门, c .先合母线进线侧隔离开关;d .再合母线出线侧隔离开关。e.最后合断路器。
② 停电操作: a .先分断路器;b . 再分母线出线侧隔离开关;c . 再分母线进线侧隔离开关;d.打开前下门及前上门; e. 打开后下门及后上门;
③ 紧急解锁操作: 将紧急解锁钥匙插入紧急解锁孔内,先分断路器,再开前门.
10kV馈线开关柜一般采用带重合闸的两段式电流保护,重要线路还会采用光纤纵差保护。
两段式电流:过流一段又叫电流速断保护,没有时限,按高于本段末端最大短路电流整定;过流二段又叫限时电流速断保护,按高于下级保护电流速断保护的最大动作电流整定,可以作为本段线路一段的后备保护,动作跳闸时间一般为0.5-1秒。
重合闸:当架空线路故障清除后,在短时间内合上断路器,称为重合闸;由于实际上大多数架空线路故障为瞬时或暂时性的,因此重合闸是运行中常采用的自恢复供电方法之一。
我们经常使用的有两类,一是电磁型保护,一是微机保护
(1)电磁型保护由电流继电器、时间继电器、中间继电器、信号继电器、重合继电器、压板等构成。
(2)微机型保护由电源插件、出口插件、CPU插件、交流插件、人机对话插件、压板等构成。
(1)电磁型保护的动作信息是在信号继电器及重合闸充电灯上反应的,当保护动作后,对应的信号继电器会掉牌,直到手动复归。并且电磁型保护装置自身出现异常后,一般情况下都不会有明显的异常现象,不容易发现。
(2)微机保护运行中发生动作或告警时,自动开启液晶背光,将动作信息(见下表)显
示于LCD,同时上传到保护管理机或当地监控,能及时被发现处理。


雷雨天气:瓷质部分有无放电闪络现象;
大雾天气:瓷质部分有无放电,打火现象,重点监视污秽瓷质部分;节假日时:监视负荷及增加巡视次数;
高峰负荷期间:增加巡视次数,监视设备温度,触头、引线接头,特别是限流元件接头有无过热现象,设备有无异常声音;
短路故障跳闸后:检查隔离开关的位置是否正确,各附件有无变形,触头、引线接头有无过热、松动现象,油断路器有无喷油,油色及油位是否正常,测量合闸保险丝是否良好,断路器内部有无异音;
设备重合闸后:检查设备位置是否正确,动作是否到位,有无不正常的音响或气味;
严重污秽地区:瓷质绝缘的积污程度,有无放电、爬电、电晕等异常现象。
在巡视中若发现异常现象应立即向上级部门汇报,申请处理,对于不能处理的要加强监视。
(1)设备清扫:通过清扫一、二次设备上的积灰,可以防止设备积灰导致绝缘下降、击穿。所以应定期对二次回路进行清扫,设备停电后还应在做好安全措施后对一次部分进行清扫。
(2)去潮防寒:在室内湿度大于70%或温度小于0℃时,应将去潮加热装置投入运行。
(3)测温:应定期对开关柜导流部分进行测温,在高温、高负荷时还应增加测温次数。
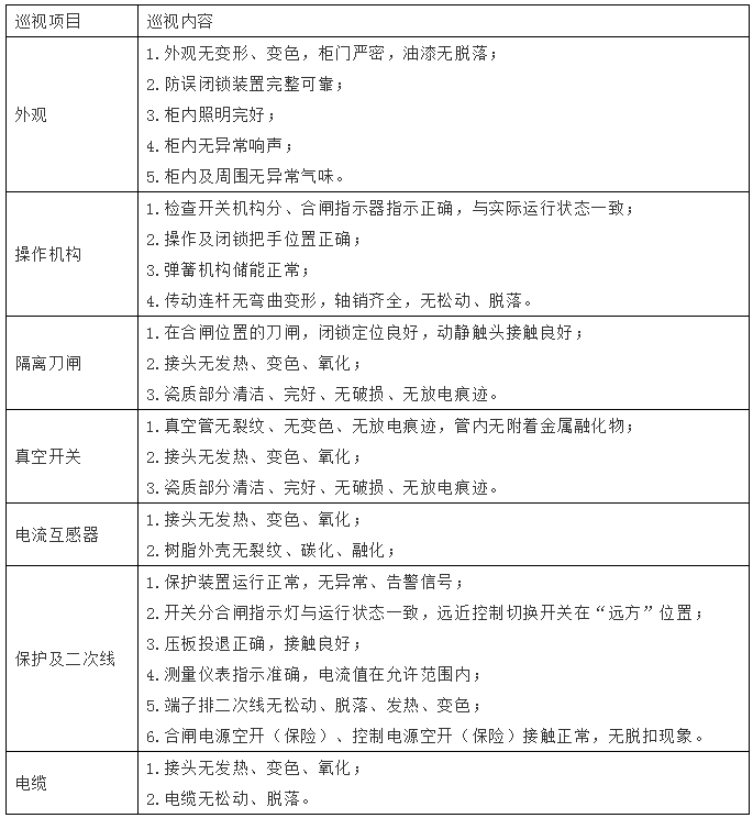
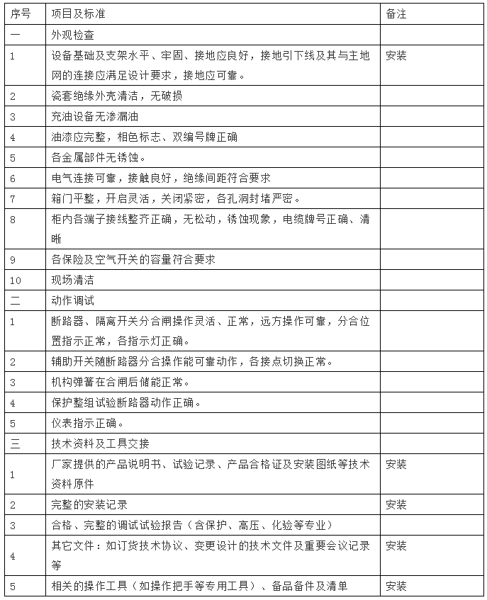
开关柜在安装及检修以后均要进行验收,验收项目如下:

在验收过程中发现的问题应立即将问题罗列向上级部门汇报,并由检修或安装单位书面承诺处理时间并签字备案。
(1)检查控制电源空开(保险)是否合上(接触)良好;
(2)检查控制电源空开(保险)两端电压是否正常,如出线端无电压则为空开(保险)故障,需更换空开(保险);如两端均无电压则检查直流屏上10kV控制电源相关空开是否在合上位置,电压是否正常;
(3)小车开关是否确在试验或工作位置,二次插头是否插入良好。
(1)检查合闸电源空开(保险)是否合上(接触)良好;
(2)检查合闸电源空开(保险)两端电压是否正常;如出线端无电压则为空开(保险)故障,需更换空开(保险);如两端均无电压则检查直流屏上10kV合闸电源相关空开是否在合上位置,电压是否正常;
技术邻APP
工程师必备