一文搞懂CAN总线的AUTOSAR网络管理
2022年3月21日 13:35浏览:2409
1、什么是AUTOSAR?
2、什么是网络管理?
3、什么是CAN总线?
4、CAN总线的AUTOSAR网络管理报文(以下简称NM报文)长啥样?
5、CAN NM状态介绍
6、定时器及参数介绍
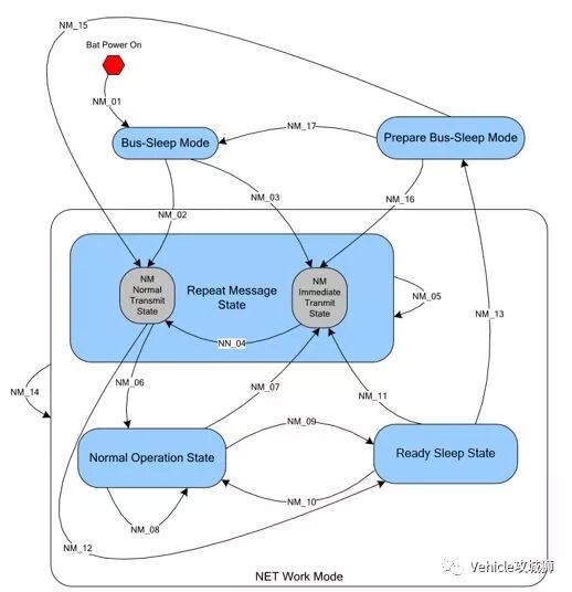
7、状态机
BSM-睡眠模式 NM-网络模式 PBM-预睡眠模式
RMS-重复报文模式 NOS-正常操作状态 RSS-准备睡眠模式
技术邻APP
工程师必备
工程师必备
- 项目客服
- 培训客服
- 平台客服
TOP




















