适用于电表的防干扰隔离反激式电源
2022年4月14日 14:19想要干扰电表非常简单,只需在电源变压器附近放置一块强磁铁。外加磁场会破坏功率变换器并阻碍电表准确监测用电量的能力。磁铁很容易使电表失效,因为通常实施的防干扰方案无法检测到它。目前还没有准确的数字来估计究竟有多少电量被以这种方式窃取,但行业专家认为这个问题不容小觑,值得防范。
变压器铁氧体磁芯的亚铁磁性(铁氧体具有晶体随机排列的磁极对,可以自发重新排列)是潜在干扰的来源,通常需要重新设计变压器。铁氧体磁芯材料用于开关模式变压器。当暴露在强磁场中时,亚铁磁材料的晶极排列会发生变化。在电源变压器中,这可能会对变压器(及电源)性能产生连锁影响:
外部磁场的存在导致铁氧体磁芯的内部场强减弱
通量密度β降低
总磁通量降低,从而降低初级电感
如果外部磁场足够强,电感量将充分减小,那么在有用的能量传输发生之前,随着开关电流上升到其限流点,电源将进入自动重启动状态。在没有设置初级限流点的电路中,发生开关故障的可能性是非常高的。
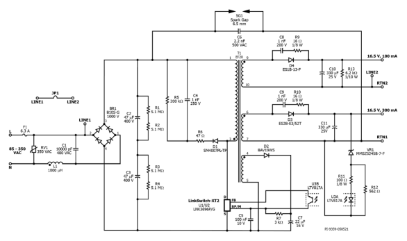
Power Integrations开发了一种防磁干扰、双路输出隔离反激式电源,可在85至350VAC的输入电压范围内提供16.5VDC@300mA和16.5VDC@100mA的输出电流(图1)。其设计要点包括优化变压器以补偿外部磁场的影响, 以及元件的选择和布局。
图1:使用设计得当的变压器,这款反激式电源可以在存在外部磁场的情况下继续正常工作
该设计采用LinkSwitch-XT2 900V产品系列的LNK3696P设计而成。LNK3696P IC内部集成了900V功率MOSFET、振荡器、简单的ON/OFF控制方式、高压开关电流源、频率调制、逐周期限流以及热关断,可实现元件数非常少的电源方案。
由于ON/OFF控制方式,在每个开关周期之前都会检查输出。如果输出已降至阈值限值以下,则启动开关周期。如果输出在限值范围内,则跳过开关周期。在每个开关周期中,开关电流在升高过程中受到监测,当电流超过预设限值时终止开关脉冲。因此,每个开关周期的长度均相同,向负载传输的总能量也是固定的(图2)。
图2:每当输出电压降至设定限值以下时,就会提供输出功率,并由反馈引脚(VEN)进行测量。在短路情况下,电压将保持低电平,并且每个时钟周期都需要能量。如果连续的开关请求过多,则会触发保护性重启动,从而降低输出能量。
由于仅在需要时进行开关,因此其轻载效率高于传统PWM驱动器。ON/OFF控制方式也不需要环路补偿,因为该设计是一个非线性系统。
启动及工作时的功率直接来自于漏极引脚,无需使用偏置绕组及相关电路。在100%负载下,当向传统设计的变压器施加有害磁场时,LinkSwitch-XT2通过以下过程强制进入自动重启动状态:
外加磁场导致初级电感的下降幅度高达其额定值的50% (1338μH)
随着电感的降低,磁芯在每个开关周期中存储的能量越来越少
为了继续支持100%功率,控制器增加了额外的开关周期以更频繁地提供较少的能量
全频的一长串连续循环被视为输出短路,然后启动保护性自动重启动。电源无法正常开关- 反复尝试重启动。
为防止在有外部磁场的情况下自动重启动,初始初级电感需要从1338μH翻倍至2676μH。由于上述亚铁磁效 应的存在,施加外部磁场可以将电感降低多达50%,降至1338μH。凭借1338μH的电感,电源可以启动并支持100%负载,而不会进入自动重启动状态。
元件的选择和放置也有助于提高抗磁干扰的能力。为了防止任何磁铁过于靠近变压器,高大的元件(例如大电容、Y电容和输出电容)位于变压器周围以形成屏障(图3)。使用扁平骨架也能增强“元件屏障”的 效果。
图3:所示为DER-711的电路板实例 - 在变压器周围放置“高大”元件, 可最大程度防止任何外部磁铁接近变压器
测试时使用的磁铁可以从侧面或顶部移向变压器。在此处描述的测试中,将一块强度为3451高斯的6.35mm方 形N35级钕铁硼(NdFeB)磁铁放置在变压器铁芯旁边,以制造初级电感至少减少50%的“最差情况”(图4)。在此测试条件下,电源能够在100%负载和75VAC输入电压下启动(也是最差情况)。
图4. 使用3451高斯磁铁对DER-711 PCB进行测试, 磁铁直接放置在磁芯旁边(红色方框中的银色元件)
设计抗磁干扰电源时,需要考虑更高的电磁干扰(EMI)、更长的启动时间、更低的功率变换效率以及可能产 生音频噪声。将磁铁放置到磁芯上会降低符合标准所需的EMI裕量,而抗磁干扰电源设计需要更大的EMI裕 量。DER-711设计具有>6dB的传导EMI裕量。
如上所述,当在磁芯附近放置外部磁场时,电感会降低,从而导致开关频率增加。漏极电压的弛张振荡的频率也会随之相应增加。需要使用屏蔽绕组和适当的输入滤波器设计,以控制弛张振铃带来的EMI增大。除EMI 因素外,当磁铁在铁芯上时,启动时间会更长,从9.68ms增加到15.84ms(图5)。
图5:在存在外部磁场的情况下,启动时间从9.68ms 增加到15.84ms,增加了大约6ms
经测试,在磁铁直接紧邻变压器的极端情况下,系统效率的下降仅为4-6%(图6)。在这些情况下,IC温度在满载时仅增加16°C。如果外加磁场强度较弱,则效率下降和相应的温升都较小。
图6:在最差情况下,将磁铁放置在变压器旁边,效率仅下降4-6%
本设计中的最大磁通密度为2650高斯,明显高于LinkSwitch-XT2设计中建议的最大1500高斯。因此,满载时的 开关频率会降低,并且可能低到足以进入音频噪声范围。对于电表应用中的电源而言,这通常并不是缺点。
总结
可以以最小的设计折衷为电表设计一种抗磁干扰的隔离反激式电源。设计要点在于增加初级电感,以确保电源有足够的裕量在存在外部磁干扰的情况下保持满载不间断工作。同时,还可以使用扁平的变压器骨架,并在变压器周围放置高大的元件,形成一道“屏障”,最大程度防止外部磁铁靠近变压器,这些也是有用的设计策略。
END
工程师必备
- 项目客服
- 培训客服
- 平台客服
TOP




















