如何使用分流电阻测量电路电流
2022年4月28日 14:28近年来,对使用电流测量技术的具有多功能以及高安全性的电子电路的需求日益增加。我们将在本文介绍一种使用分流电阻检测电流的方法,并实际运行该电流检测电路来查看其检测效果。
测量电流值以保证电路安全运行
目前,对多功能、高安全性设备的需求不断增加,这些设备需要利用适用于其配置的更新的电子电路的电流测量技术。
例如,用于检测过流和电路运行异常并安全停止运行的监控电路,用于电池充电和电池容量检测的功能电路,以及同样非常重要的用于电机控制的电流监控电路,因此电流监控技术对于现代电路设计来说是必不可少的。
接下来我们将会介绍一种检测电流的方法,并实际运行该电流检测电路来查看其效果。
电流检测电路和分流电阻基础知识
电流检测用超低阻值贴片电阻(PMR)
电流检测用超低阻值贴片电阻/长边电极(PML)
您可能认为电流检测电路很复杂,但从原理上来说,其本身只是一个利用了“欧姆定律”的简单电路,而欧姆定律是电子电路领域中非常基础的理论知识。串联一个用于电流检测的电阻,通过欧姆定律将电阻的压降转换为电流值来实现电流检测。
用于电流检测的电阻称为“分流电阻”
分流电阻是一种用于测量和检测电流的电子元件。电阻值范围为100μΩ 到几百mΩ。理想情况下,您应该使用阻值尽可能低的分流电阻,但在实际操作中,您应根据运算放大器的放大系数和检测目标范围来选择合适的阻值。
而如果使用低阻值电阻,压降量偏小,微控制器将会很难检测到电压,所以这时候应该使用具有低输入偏移电压的高精度运算放大器来对电流进行检测。
使用分流电阻和运算放大器的电流检测电路被称为“电流检测放大器”。
还有,分流电阻的“分流”指的是“避开,转走”。最开始指的是并联接入电阻,从而扩大模拟电流表的测量范围。最近将用于电流检测的贴片电阻称为分流电阻。虽然用法已经发生了变化,但是这种名称保持不变的现象也是很常见的。
将分流电阻连接至差分放大电路
从原理上来说,使用分流电阻的电流检测电路是仅测量电压的简单电路。但是,由于分流电阻的压降很小,所以需要制作可以高精度放大电压的电路。因此,我们使用带有运算放大器的差分放大电路。
对于用于电流检测的运算放大器,请选择使用具有低输入偏移电压的高精度运算放大器。由于偏移电压在检测小电压值时会造成测量误差,因此请使用偏移电压尽可能低的“高精度运算放大器”,或可以自动调整输入偏移电压的“零漂移放大器”。
使用电流检测电路检测电路电流值
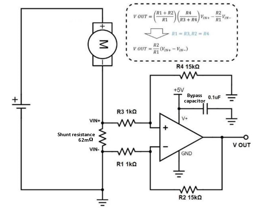
我们使用分流电阻和运算放大器制作一个电流检测电路,并查看该电路是如何检测电流的。电流检测电路如下:
图为所要制作的电流检测电路。差分放大电路检测分流电阻的电压,然后将其放大为15倍以上的电压信号并输出62mΩ贴片电阻用作分流电阻。可测量的最大电流值由贴片电阻的功率决定。我们目前使用的是1W的电阻,所以由W = I2R,1W ≒ 4A × 4A × 62mΩ,最后计算得出最大电流为4A。
ROHM电流检测贴片电阻LRT18系列,62mΩ 1W贴片电阻
如果测量电流电路的放大倍数过大,会超过运算放大器的工作电压,所以需要根据估计的最大电流值调整放大倍数。我们本次设置的放大倍数为15倍,因此当流过分流电阻的电流为最大值4A时,运算放大器输出电压为3V。
ROHM运算放大器LMR1802G-LB。是具有低噪声、低输入偏移电压以及低输入偏置电流的传感器放大器
ROHM采用的是业界最低噪声运算放大器。
EMARMOUR “LMR1802G-LB”运算放大器具有低输入偏移电压5uV(Typ),用于传感设备。
安装在通用板上的运算放大器和分流电阻。因为在实验环境中这些设备安装在通用板上,所以易于焊接,但在实际电路设计中,会根据分流电阻技术规格书进行适当的图形设计。
既然电流是由分流电阻检测的,现在就让我们来探索一下如何使用连接在通用板上的简单电路来检测电流。
用示波器测量电压值并观察电流动向
将负载连接到完成的电流检测电路中,并观察检测波形。把一个直流有刷电机连接到负载。如果可以成功检测到电流,应该就能够检测到在电机线圈切换时的电流波形以及施加负载后旋转的变化情况了。
分流电阻与电机和电源串联。电机工作电压为5V。
电机空载电流为0.32A。运算放大器输出的波形有效值为202mV,计算得到检测值为0.3A。示波器和探头带宽均为50MHz。
电机运转时,您可以看到电流随着换向器的切换而发生变化。随着负载的增加,电机转速下降,分流电阻检测到的电流值变化会以电压信号变化的形式呈现出来。
如果将运算放大器的电流检测输出连接到微控制器板,例如Arduino,就可以实时检测电机电流,从而帮助您发现电机锁定和线圈短路等异常情况。
如果能够对电流进行检测,就可以在电路中添加多种功能,例如避免电机主体/驱动电路过载,以及检测电机锁定等。
通过改变分流电阻实现更高精度以及更大范围的电流检测
在实际使用电流检测电路来保护电路时,会选择阻值低、电流大(不超过分流电阻最大功率)的设备
我们使用通用贴片电阻,而现有的高性能分流电阻中,有可消耗高达5W功率值的大功率型号电阻,以及具有0.1mΩ超低电阻值的高精度分流电阻。您可以根据自己的需求选择相应的分流电阻。
总结
这种使用分流电阻和运算放大器来检测电流的方法已被广泛使用,因为该方法成本低、精度高且易于操作。但是,有时候添加一个电阻会对电路造成不利影响,所以该方法存在一个显著缺点:不能用于高负载,因为在这种情况下分流电阻功率损耗过大。
从原理上来说,可以通过降低分流电阻的阻值来降低损耗,但是这样的话分流电阻的压降也会降低,检测电压会变得更加困难,因此要在选择更小阻值的分流电阻和达到检测精度之间进行权衡。
特别是用于控制无刷电机和DCDC转换器以及检测电池剩余电量的电流检测电路,需要大电流量和高检测精度。因此,我们不仅需要使用小阻值分流电阻,还需要使用高精度运算放大器。
在使用分流电阻进行实际测量时,请基于所检测负载的最大电流和应用场景进行考量。也就是说您需要估计所要检测的最大电流以及需要的精度和能够承受的损耗。还有很重要的一点是,在进行电路设计和组件选择时,您还需要考虑制造成本。
请注意,使用电流检测电路来保护电路时,由于电流检测电路本身只用于检测电流,所以需要增加保护和控制功能。比如,您需要增加一个继电器或一个负载开关才能切断电路,同时,您还需要确定用于操作的程序或电路,以及在什么情况下启用保护功能。
如果安装了电流检测电路,电路和控制会变得更复杂,阈值也会略微升高,但是该电路对于提高电子套件的安全性和功能性来说是必不可少的。
工程师必备
- 项目客服
- 培训客服
- 平台客服
TOP




















