国产金属3D打印超级双相不锈钢粉末材料,辽宁冠达已批量生产
2022年5月10日 15:14南极熊导读:随着以3D打印为代表的增材制造技术的飞速发展,使超级双相不锈钢在海洋、化工和石油等各个领域开始应用。双相不锈钢粉末化学成分精确、可控是此类粉末制备的基础也是难点,本文从生产实践角度,详细分析了如何突破各项关键技术,实现稳定的批量化生产。
高性能的双相不锈钢
双相不锈钢(Duplex Stainless Steel,DSS)是由相当体积分数的铁素体(α) 与奥氏体(γ)组成的复相结构金属材料。它集铁素体不锈钢与奥氏体不锈钢的优点于一体,具有优良的耐腐蚀性、高强度和良好的塑性。表1给出了以第二代双相不锈钢2205、超级双相不锈钢2507以及特超级双相不锈钢2707为代表的典型双相不锈钢的主要化学成分,表2给出了这几种典型不锈钢的力学性能。
△表1: 2205、2507、2707双相不锈钢的主要化学成分(wt%)
△表2: 2205、2507、2707双相不锈钢的力学性能[1]
注:表中所列数据均为最小值
[1] ASTM A. A240/240M-Standard Specification for Heat Resisting Chromium and Chromium-Nickel Stainless Steel Plate [J]. Sheet and Strip for Pressure Vessels, 2001.
长期以来,双相不锈钢作为一种重要的工程结构材料在石油化工、船海工程以及建筑工业等领域得到了广泛地应用。其中以2507为代表的超级双相不锈钢专门为海洋、化工和石油工程应用而设计,其抗点蚀当量PREN大于40,在含有氯化物酸等苛刻环境下具有良好的耐蚀性能和很高的力学性能,可与6Mo型超级奥氏体不锈钢相媲美。图1显示了在沸点温度下,在50%醋酸和不同含量甲酸的混和溶液中双相不锈钢和奥氏体不锈钢的腐蚀情况,图2给出了按照ASTM G482(6% FeCl3)测定的固溶退火状态下各种不锈钢耐点蚀和缝隙腐蚀性能的比较。
△ 图1 双相不锈钢和奥氏体不锈钢在50%醋酸和不同含量甲酸的沸腾混合溶液中的腐蚀(来源:Sandvik)
△ 图2 非焊接态奥氏体不锈钢(左)和固溶退火的双相不锈钢(右)的临界点蚀(CPT)和缝隙腐蚀温度(CCT)(按照ASTM G482 在6% FeCl3溶液中测量)
应用潜力大
随着能源、环保问题的日益推进,潮汐发电、核电等新能源逐渐受到人们青睐。潮汐发电设备中的水轮机壳体、叶片,核电中的阀门,一些脱硫装置中的叶轮等大多采用铸造双相不锈钢。对于一些结构复杂的双相不锈钢铸件,铸造难度较大,且容易产生缺陷,从而降低了铸造双相不锈钢的机械性能和耐蚀性能,限制了其发展。
金属3D打印技术又称增材制造技术(AM),属于一种快速成型技术,是以构建的数字化模型文件为基础,运用金属粉末,通过逐层打印并叠加不同形状的连续层,用于制造结构复杂的零件。与传统的铸造工艺相比,3D打印的最大优势在于可以从原料直接自由制造复杂零件的能力,无需涉及诸如挤压、锻造、铸造和二次加工等传统制造方法即可获得所需的形状,且材料机械性能可以达到或超过铸造水平,达到锻造水平。
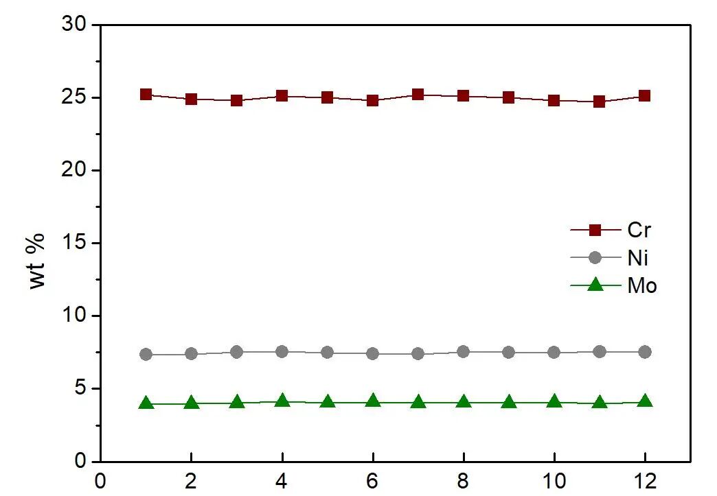
据南极熊了解,辽宁冠达新材料科技有限公司自2021年8月立项开始进行系列双相不锈钢金属粉末的研发。公司的研发工程师们结合2205、2507等双相不锈钢成分特点进行了合金化计算机辅助设计,详细分析各类原材料对成分的影响,确定最优的物料配比。另外此类双相不锈钢N含量较高且成分区间较窄,如何精确、稳定地控制合金中的N含量也是技术难点。项目团队以N合金化热力学、动力学计算为依据,制定了可调的N合金化控制工艺,为稳定、精确控N提供了技术支撑。公司生产的系列双相不锈钢N的控制水平如图3所示,所有炉次各类双相不锈钢N含量都控制在目标范围内,且绝大部分炉次2205的N可以稳定控制在0.16~0.19%之间、2507的N可以稳定控制在0.26~0.30%之间、2707的N可以稳定控制在0.42~0.46%之间。图4给出了公司生产的2507双相不锈钢不同炉次主要合金元素的变化情况,从图中可以看出各炉次各类合金元素的含量基本一致,显现出公司扎实的冶炼控制能力。
△ 图3 各类双相不锈钢N的控制能力
△图4 2507双相不锈钢主要合金元素的控制水平
在掌控了窄成分精确控制技术后还要配合特定的气雾化工艺才能完成高品质金属粉末的生产。为此研发团队开发了数据驱动雾化技术,完成了包括凝固过程相变、凝固过程热导率变化以及金属液物性(粘度、表面张力)等参数的模拟计算,建立了全套“金属凝固过程物性数据库”,为双相不锈钢气雾化提供了完备的数据支撑。图5~图8为2507双相不锈钢的相关物性模拟计算结果。
△ 图5 2507双相不锈钢凝固过程相变模拟计算结果
△ 图6 2507双相不锈钢凝固过程导热系数随温度的变化关系
△图7 2507双相不锈钢金属液粘度随温度的变化关系
△图8 2507双相不锈钢金属液表面张力随温度的变化关系
依托此“金属凝固过程物性数据库”,为每个牌号的双相不锈钢量身定制气雾化工艺。图9为公司生产的2507超级双相不锈钢粉末(15-53μm)SEM微观形貌图片,粉末球形度较好,粉体表面光滑,卫星球较少。不同牌号双相不锈钢粉末打印段粒度(15-53μm)控制很稳定,D10:18-23、D50: 32-36、D90: 52-56;流速≦20s/50g;松装密度≧4.15g/cm3。表3给出了实际生产的部分炉次双相不锈钢粉末的物性。
△图9 2507粉末(15-53μm)微观形貌
△表3 实际生产的部分炉次双相不锈钢粉末物性
研发团队还对双相不锈钢粉末进行了金相组织检验。图10和图11给出了2507打印段(15-53μm)粉末腐蚀态金相显微照片,由图中可以清晰的观测到粉末内部为均匀的等轴晶结构,经腐蚀后显现出均匀分布的超细晶双相组织,且两相比约为1:1。
△图10 2507打印段(15-53μm)粉末腐蚀态金相照片(1000×)
△图11 2507打印段(15-53μm)粉末腐蚀态金相照片(500×)
辽宁冠达新材料科技有限公司历时约4个月研发,通过合金化计算机辅助设计、气氛可调的N合金化工艺、数据驱动定制化气雾化等集成控制技术,成功实现了系列化双相不锈钢的批量、稳定生产,为我国增材制造技术的发展、为超级双相不锈钢更广泛地应用在海洋、化工和石油等各个领域贡献力量。
工程师必备
- 项目客服
- 培训客服
- 平台客服
TOP




















