来看看,边坡防护新方法新工艺
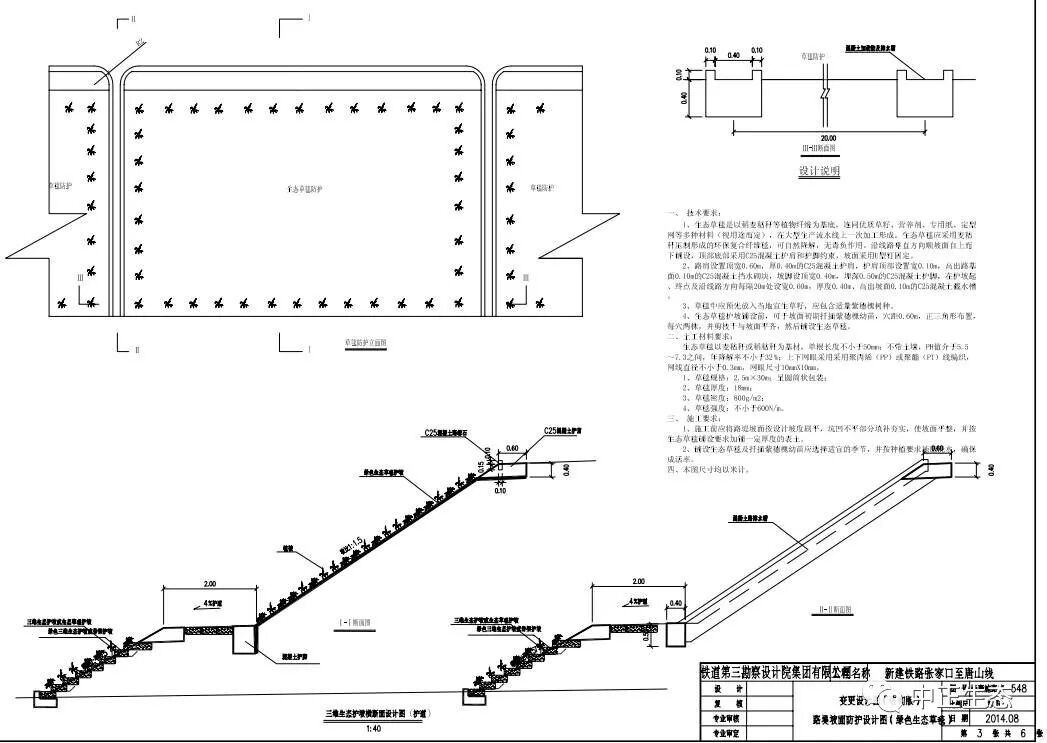
2022年5月11日 14:57根据京津冀雾霾治理实施办法关闭采石场决定。张唐铁路原设计为浆砌片石边坡防护工程,全部变更为生态防护工程。植物纤维毯作为工程防护方式首次应用到铁路的使用当中。
工人在平整坡面。
国内首个张唐铁路边坡防护项目由“铁三院”设计改“骨架”设计为“植物纤维毯”设计。第二条唐曹铁路边坡防护与绿化直接设计阶段采用生态防护的设计。目前国内多条高速已经开始采取植物纤维毯的生态防护。
植物纤维毯上下是聚丙烯网,中间是废弃的秸秆或者椰棕,三层缝合而成,100%可自然降解。国外已经使用达50年之久,国外称erosion control blanket“侵蚀控制毯”“水土保持毯”专门用于水土保持,可防风、固土保湿、固沙,抗风速10m/s,长期抗流速1.2-1.8m/s,短期可抗流速3m/s。
边坡的防护意图是保障路基的稳定性,对与土质的或土石混合的边坡而言,无论是填方路堤,还是挖方路堑,传统的圬工防护都是基于“无法控制水土侵蚀”这一假设的。传统圬工防护+植草防护的优化方案虽然引入了生态防护因素,但依然是基于上述假设,尤其在植物生长前期更为明显。
另一方面,一旦植物生长发育成熟后可以很好的控制水土侵蚀从而保证路基稳定性,而此时的圬工防护对路基稳定性的贡献就会变得可有可无了,反而对植物的生长起到反作用。
水土保持毯作为水土保持产品,具备可靠的抗侵蚀性能,只要配合集中排水,就能够从施工起点开始打破“无法控制水土侵蚀”这一假设,从而保障了路基的稳定性。
无纺布,无法实现水土保持。此案例为湖南某地工程,无纺布和水土保持毯现场对比情况。
此案例为江西安定高速某试验段,经历几场大雨后,坡面依旧完好无损。
植物的生长需要温度、水、光和营养,根据大量的试验最终确定了符合中国的水土保持毯产品260g/㎡,同时能够有效的减缓地表径流。
1.温度:秸秆草毯铺在种子上面,很好的调控地表的温度,防治过冷和过热。
【椰棕200g,因椰棕比较密,实心棕丝,圆叶幼苗没有办法钻出来,透光效果不好,植物幼芽没办法生长;椰棕150g出芽效果好,但保温效果过差】
2.水:防止太阳直射地面加速水分蒸发。【椰棕200g,因椰棕比较密,实心棕丝,圆叶幼苗没有办法钻出来;透光效果不好,植物幼芽没办法生长,椰棕150g出芽效果好,防止水分蒸发功能较弱】
3.光:保证保水的效果,要透光,种子进行光合作用。过薄过厚,对种子生长都会有影响。【椰棕200g,透光效果不好,植物幼芽没办法生长;椰棕150g出芽效果好,防止水分蒸发功能较弱】
4.营养:除河道外(建议椰棕毯),前期防护靠草毯,后面几个月靠植物的根系,草毯越快降解化为肥料越好。【椰棕200g,因椰棕比较密,实心棕丝,圆叶幼苗没有办法钻出来,透光效果不好,植物幼芽没办法生长;椰棕150g出芽效果好,但降解过慢】
为减少水泥,三维塑料网等资源的使用,减少农民秸秆燃烧,变废为宝。传统圬工护坡,我们的工人太辛苦了,材料也贵,施工成本高。而水土保持毯在真正"水土保持"的前提下,进行生态防护与绿化一体工程,3-5人日施工3000㎡
工程师必备
- 项目客服
- 培训客服
- 平台客服
TOP




















