两起开关柜故障案例分析及防范措施

两起开关柜故障案例分析及防范措施的图1

两起开关柜故障案例分析及防范措施的图2

两起开关柜故障案例分析及防范措施的图3

两起开关柜故障案例分析及防范措施的图4

两起开关柜故障案例分析及防范措施的图5

两起开关柜故障案例分析及防范措施的图6

案例一 2004年11月10日,某110kV变电站因10kV开关短路引发10kV母线故障,造成该变电站全停及10kV部分设备严重损坏。

故障原因分析

现场检查情况:最严重的母联刀闸柜的带电显示器传感器(福州高新高压电器有限公司产品)烧损情况:发现A、B相已烧成灰,C相略好;结合刀闸触头烧损情况:C相触头基本完好、A相略有烧损、B相最为严重。推测故障是从B相带电显示器传感器引发,导致电弧相间短路。

为了进一步验证造成本次事故的原因,对开关柜内未损坏的带电显示器传感器,抽两只传感器进行解剖,发现内部芯棒填充剂软化,存在绝缘薄弱点。由于10kV系统出现失地引起过电压,使传感器内部局部放电,逐步发展为贯穿性击穿,造成相间短路。

两起开关柜故障案例分析及防范措施的图7
两起开关柜故障案例分析及防范措施的图8

案例二   2010年8月12日某变电站#1主变低压侧631开关因发热造成开关柜内部三相短路烧毁。

初步分析是:1#主变 10kV侧 631手车开关柜内断路器 A相梅花触头上侧与静触头间接触不良发热,最终发展成梅花触头对静触头电弧放电,导致真空断路器铜触指严重烧损,散热件熔化,静触头盒烧毁并产生大量的含有金属离子、碳合物的烟气,造成母线三相对地短路(见附图)。

两起开关柜故障案例分析及防范措施的图9

两起开关柜故障案例分析及防范措施的图10
两起开关柜故障案例分析及防范措施的图11
两起开关柜故障案例分析及防范措施的图12

开关柜故障往往会出现“火烧连营”事故,多面开关柜被电弧烧毁, “惨”不忍睹。

造成事故扩大的原因主要有三点

首先, 由于开关柜母线室是连通的,当一个间隔故障时,电弧侵犯邻柜造成“火烧连营”;

其次, 继电保护整定配合不尽合理,保护动作时间过长或保护有缺陷不动作靠上一级保护动作隔离故障,故障时间长造成电弧损害加重;

最后一个原因则是 高压电弧故障时引起保护损坏或直流电源故障,造成保护失灵,短路长时间不消失,整个高压室几乎所有的开关柜均烧毁,最后连主变10kv低压架空母线都被弧光烧断,直至越级跳闸,往往连主变也被长时间短路所损坏。

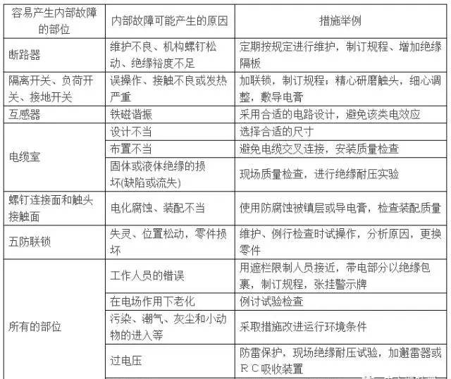
开关柜常见内部故障、产生原因和防止措施
两起开关柜故障案例分析及防范措施的图13

高压开关柜的认识与操作



高压开关柜合闸故障判断和处理方法
两起开关柜故障案例分析及防范措施的图14

通常高压开关柜出现故障,往往是其中一个或者几个元器件出现了故障。以下几个元器件是比较容易出故障的:
1、电缆
电缆故障一般都是相间短路,即使是单相短路,由于放电时间长,也会慢慢演变为两相或三相短路。这时候需要排查故障点,处理好故障时候才能通电,否则会烧坏更多的设备。
2、电压互感器
电压互感器故障通常导致的结果是一次侧熔丝熔断,电压互感器内部发生匝间、层间、相间及一相接地都有可能导致一次侧熔丝熔断。电压互感器二次侧故障时,如果二次侧熔丝选配过大,也容易导致一次侧熔断器烧坏。10kv电源一相接地,另外两相的对地电压会增加为根号三倍,从而导致电流变大,也会烧坏熔丝。
3、电流互感器
电流互感器的故障通常是铁芯过热,严重时容易炸裂互感器。电流互感器运行中如果出现过负荷、二次开路或绝缘损坏引发放电,都会造成声音异响,这时候需要分析原因,采取相应措施解决故障。
4、避雷器
避雷器作为保护开关设备的主要元器件要定期检修,通常避雷器故障有磁绝缘损坏或者直接爆炸,避雷器一旦出现故障要及时更换。
两起开关柜故障案例分析及防范措施的图15
合闸故障判断和处理

合闸故障可分为电气故障和机械故障。合闸方式有手动和电动两种。手动不能合闸一般是机械故障。手动可以合闸,电动不能合闸是电气故障。

1、保护动作:开关送电前线路有故障保护回路使防跳继电器作用。合闸后开关立即跳闸。即使转换开关还在合闸位置,开关也不会再次合闸连续跳跃。

2、防护故障:现在高压柜内都设置了五防功能,要求开关不在运行位置或试验位置不能合闸。也就是位置开关不闭合,电动不能合闸。这种故障在合闸过程中经常遇到。此时运行位置灯或试验位置灯不亮。将开关手车稍微移动使限位开关闭合即可送电。如果限位开关偏移距离太大,应当进行调整。在JYN型高压柜中位置开关不能向外移时可以加装一个V型片,保证限位开关可靠闭合。

3、电气连锁故障:高压系统中为了系统的可靠运行设置一些电气连锁。例如在两路电源进线的单母线分段系统中,要求两路进线柜和母联柜这三台开关只能合两台。如果三台都闭合将会有反送电的危险。并且短路参数变化,并列运行短路电流增大。连锁电路的形式如图四所示。进线柜连锁电路串连母联柜的常闭接点,要求母联柜分闸状态进线柜可以合闸。

母联柜的连锁电路是分别用两路进线柜的一个常开和一个常闭串连后再并连。这样就可以保证母联柜在两路进线柜有一个合闸另一个分闸时方可送电。在高压柜不能电动合闸时,首先应当考虑是否有电气连锁,不能盲目地用手动合闸。电气连锁故障一般都是操作不当,不能满足合闸要求。例如合母联虽然进线柜是一分一合,但是分闸柜内手车被拉出,插头没有插上。如果连锁电路发生故障,可以用万用表检查故障部位。

利用红、绿灯判断辅助开关故障简单方便,但是不太可靠。可以用万用表检查确定。检修辅助开关的方法是调整固定法兰的角度,调整辅助开关连杆的长度等。

4、控制回路开路故障:在控制回路中控制开关损坏、线路断线等都使合闸线圈不能得电。这时候合闸线圈没有动作的声音。测量线圈两端没有电压。检查方法是用万用表检查开路点。

5、合闸线圈故障:合闸线圈烧毁是短路故障。这时候有异味、冒烟、保险熔短等现象发生。合闸线圈设计为短时工作制,通电时间不能太长。合闸失败后应当及时查找原因,不应该多次反复合闸。特别是CD型电磁操作机构的合闸线圈,由于通过电流较大多次合闸容易烧坏。
在检修高压柜不能合闸的故障时经常使用试送电的方法。这种方法可以排除线路故障(变压器温度、瓦斯故障除外)、电气连锁故障、限位开关故障。故障部位基本可以确定在手车内部。所以在应急处理时可以用试验位置试送电,更换备用手车送电的方法进行处理。这样可以起到事半功倍的效果并且可以减少停电时间。

登录后免费查看全文
立即登录
App下载
技术邻APP
工程师必备
  • 项目客服
  • 培训客服
  • 平台客服

TOP

3
2
2