干货 | 电源变换类型分析

AC-DC交流电变直流电


干货 | 电源变换类型分析的图1


一种将交流(AC)输入转换为直流(DC)输出的电路。

  1. 交流电:Alternating Current(交流)的首字母缩写。

AC:是大小和极性(方向)随时间呈周期性变化的电流。电流极性在1秒内的变化次数被称为频率,以Hz为单位表示。

干货 | 电源变换类型分析的图2

  1. Direct Current(直流)的首字母缩写。

直流电:恒定电流是直流电的一种,是大小和方向都不变的直流电。交流电,英文Alternating Current,简称AC,是指电流方向随时间作周期性变化的为交流电,在一个周期内的运行平均值为零。动极性(方向)和大小皆不随时间变化的电流通常被称为DC。
 
干货 | 电源变换类型分析的图3
 
②流动极性不随时间变化,但大小随时间变化的电流也是DC,
通常被称为纹波电流 (Ripple current)。
 
干货 | 电源变换类型分析的图4
 

  1. ACDC的低频的电源变换方案

AC/DC电源就是输入为交流,输出为直流的电源变换器。例如我们常用的手机充电器、笔记本、平板电脑的电源适配器都是这种电源。在这个电源变换器内部包含有降压电路、整流滤波电路、和稳压电路。
 
干货 | 电源变换类型分析的图5
低频的电源变换方案 
干货 | 电源变换类型分析的图6 

干货 | 电源变换类型分析的图7
常见的高压AC-低压DC电源适配器

  1. AC-DC 转换器类型

分为:降压和降压-升压转换器;反激式转换器 ;正向转换器 ;LLC谐振转换器; PFC 转换器;单相输入 PFC 转换器 ;三相输入 PS ZVS FB 转换器 等
 

  1. AC/DC线性电源与开关电源
  1. AC/DC线性电源

AC/DC线性电源设计简单。AC/DC线性电源通过变压器将交流电(AC)输入电压降低到更适合预期应用的值;然后,对降低的交流(AC)电压进行整流变为直流(DC)电压;最后对其进行滤波以进一步改善波形质量(如下AC/DC线性电源功能框图)。

干货 | 电源变换类型分析的图8
AC/DC线性电源功能框图
 
传统的AC / DC线性电源在效率、功率范围和尺寸方面限制了集成度。由于AC/DC线性电源的输入电压是在输入端进行转换的,因此需要的变压器体积大和重。在低频(例如50Hz)下,需要较大的电感将大量功率从初级线圈传输到次级线圈,需要很大的变压器铁芯。AC / DC线性电源的另一个限制是大功率的电压调节。AC / DC线性电源使用线性稳压器来保持输出端的电压恒定。这些线性稳压器以热量的形式耗散多余的能量。对大功率而言,稳压器为了维持恒定的输出电压需要耗散的热量高,需要庞大的散热装置。
 

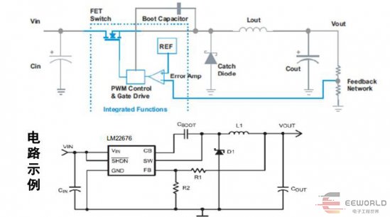
  1. AC/DC开关电源

 AC / DC开关电源能够创建效率更高的电源变换器,而无需消耗额外的功率。在开关交流电源中,在输入端就对其进行整流和滤波,直流电压通过斩波器,由斩波器将电压转换为高频脉冲序列。最后通过另一个整流器和滤波器将脉冲序列转换回直流(DC)电压,并清除到达输出之前可能存在的任何剩余交流分量(开关模式AC/DC电源功能框图)。

在高频下运行时,变压器电感能够传输更多的功率而不会达到饱和,这意味着铁芯可以越来越小。因此,AC / DC开关电源中用于将电压幅度减小到预期值的变压器尺寸,可以仅为AC / DC线性电源所需变压器尺寸的一小部分。
 
干货 | 电源变换类型分析的图9
开关模式AC/DC电源功能框图
 
AC / DC开关电源变换器会在系统中产生大量噪声,需要复杂的控制电路,增加了设计的复杂性。AC / DC开关电源中更小的变压器和不断提高的稳压器效率。AC / DC线性电源和开关电源之间的区别如下:
 
干货 | 电源变换类型分析的图10
线性电源与开关电源的比较

DCDC


干货 | 电源变换类型分析的图11

DC到DC电源变换:输入为DC直流,输出为DC直流的电源变换器。

DC/DC转换器是指将直流转换为直流的装置的名称。它常被称为线性稳压器或开关稳压器等,以转换方式的名称命名。
干货 | 电源变换类型分析的图12
 

  1. DCDC拓扑类型分:


    1. 降压开关型转换器:输出电压低于输入。

干货 | 电源变换类型分析的图13
 
干货 | 电源变换类型分析的图14
 
干货 | 电源变换类型分析的图15
 

    1. 升压开关型转换器:输出电压高于输入电压。

           干货 | 电源变换类型分析的图16
 
     干货 | 电源变换类型分析的图17
 
    干货 | 电源变换类型分析的图18
 

    1. 降压-升压开关型转换器:输出电压可以高于或低于输入电压。降压-升压型 DC-DC 转换器通常用于电池供电设备。

 
干货 | 电源变换类型分析的图19
 

干货 | 电源变换类型分析的图20

  1. 从变换类型上分:
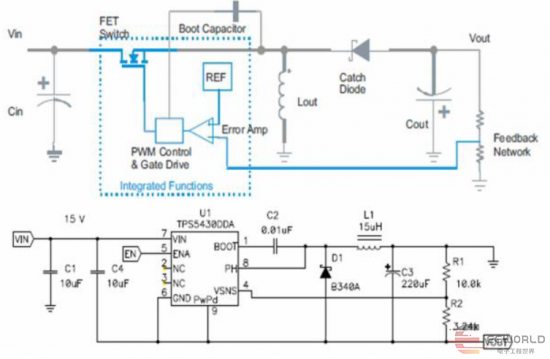
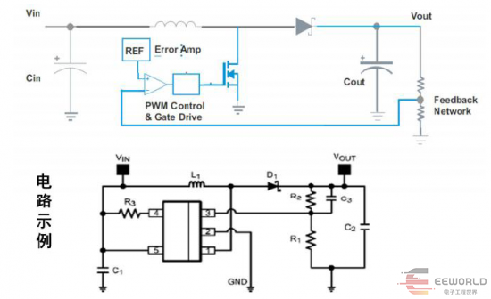
  1. 开关DCDC转换器

开关稳压器,英文(regulatior),有人叫它调节器、稳压源。实现稳压,就是需要控制系统(负反馈),从自动控制理论中知,当电压上升的时候通过负反馈把它降低,当电压下降的时候就把它升上去,这样形成了一个控制的环路。如图中的方框图是PWM(脉宽控制方式),当然还有其他如:PFM(频率控制方式)、移相控制方式等。
干货 | 电源变换类型分析的图21
 
              干货 | 电源变换类型分析的图22
 
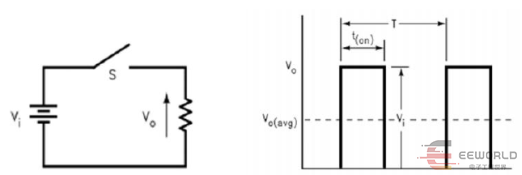
占空比:开通的时间Ton 与开关周期T 的比值,ton(开通时间) + toff(关断时间) = T(开关周期),占空比D=ton / T。但是,我们不能采用一个脉冲输出!需要一种实现能量流动平稳化的方法。通过很多的脉冲,高频地切换,将在开关接通期间存储能量而在开关切断时提供此能量的手段,从而实现平稳的电压。
           
特点如下:
① 能够提升电压(升压)
② 以及使电压减低(降压)甚至反相
③ 具有较高的效率和功率密度

  1. 线性DCDC转换器

最基本的 DC-DC 转换器是线性电压转换器。它们通过将多余的功率耗散到电阻器中来实现 DC-DC 电压转换,使它们成为电阻分压器。显然,这对于电源转换效率来说并不是很理想。它们的工作原理的另一个含义是它们只能将某个输入电压转换为具有相同极性的较低输出电压。换句话说,它们的电压转换比的值总是在零和一之间。线性电压转换器的优点是实施起来相当简单。此外,它们通常不需要大型且占用空间的电感器或电容器,这使它们成为单片集成的有吸引力的选择。
 
干货 | 电源变换类型分析的图23
优点:
设计简单
元件数量少
噪声小
高速瞬态响应
价格低
 
缺点:
输入输出压差大效率差
低效率发热大
有时需要散热
只能降压

  1. 线性稳压:

固定输出线性稳压器件 -传统芯片 正电压输出的78xx,以及负电压输出的79xx
干货 | 电源变换类型分析的图24
  
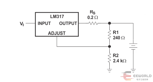
可调输出线性稳压器件 -传统芯片 LM317
干货 | 电源变换类型分析的图25

线性稳压的性能特性举例:
干货 | 电源变换类型分析的图26
 

  1. LDO:即low dropout regulator,是一种低压差线性稳压器。这是相对于传统的线性稳压器来说的。


LDO 是一种线性稳压器的。传统的线性稳压器,如78XX系列的芯片都要求输入电压要比输出电压至少高出2V~3V,否则就不能正常工作,低压降(LDO)线性稳压器的成本低,噪音低,静态电流小,这些是它的突出优点。它需要的外接元件也很少,通常只需要一两个旁路电容。新的LDO线性稳压器可达到以下指标:输出噪声30μV,PSRR为60dB,静态电流6μA(TI的TPS78001达到Iq=0.5uA),电压降只有100mV(TI量产了号称0.1mV的LDO)。
 
常用LDO器件 - AMS1117
干货 | 电源变换类型分析的图27

  1. 开关稳压器:

传输器件开关(场效应管),在每个周期完全接通和完全切断的状态;
l    里面至少包括一个电能储能的元件,如:电感器或者电容器;
l    多种拓扑(降压、升压、降压-升压等) 。

          干货 | 电源变换类型分析的图28
 
传统的LM2576系列是降压开关型集成稳压器代表。
干货 | 电源变换类型分析的图29
 
开关稳压器的电感量和电容量,都和频率相关,频率越低,需要的储能量也就越大,才有大的电流输出,电感量和输出的功率有很大关系
 

  1. 电荷泵,也称为开关电容式电压变换器,是一种利用所谓的“快速”(flying)或“泵送”电容(而非电感或变压器)来储能的DC-DC(变换器)。


电荷泵电路能够在不需要电感参与的情况下实现高效的能量传输。尤其在火热的手机快充应用中,降压式电荷泵能够实现接近98%的转换效率。
 
干货 | 电源变换类型分析的图30
 
在过去的十年里,电荷泵得到了广泛运用,从未调整单输出IC到带多输出电压的调整IC。输出功率和效率也得到了发展,因此现在的电荷泵可以输出高达250mA的电流,效率达到75%(平均值)。电荷泵大多应用在需要电池的系统,如蜂窝式电话、寻呼机、蓝牙系统和便携式电子设备。

主要应用包括驱动用于手机背光的白光LED和毫瓦范围的数字处理器。
 

  1. 常用器件 - MC34063

MC34063是一款集Boost变换器、BUCK变换器、电源反向器于一身的电源芯片。MC34063可用极少的开关元器件,构成升压变换开关、降压变换开关和电压反向电路,这种开关电源相对线性稳压电源来说,效率较高,而且当输入输出电压降很大时,效率不会降低,电源也不需要大的散热器,体积较小,使得其应用范围非常广泛,主要应用于以微处理器或单片机为基础的系统里。
干货 | 电源变换类型分析的图31
 
MC34063主要封装有DIP-8以及SOP-8两种。

DC-DC 开关转换器用于在本地为系统的任何组件或部分提供所需的直流电压和电流。根据应用在输入和输出电压之间的关系,工程师必须选择最佳的电源拓扑——降压、升压、降压-升压或反相,带或不带同步整流。或者,他们可以决定使用基于单片 IC 或带有分立电源开关和控制器的实施方案——甚至是高级数字实施方案。无论他们选择什么,正确的半导体产品都是满足其特定效率和尺寸设计目标的关键。

8 .   DCDC方案选择举例:
干货 | 电源变换类型分析的图32
 
方案说明:
3.3V@100mA@数字,可以直接从USB的输入电压通过一个LDO(典型压降为1.2V)得到,一般USB端口通过USB线到达电路板会有一定的压降,压降值取决于USB线的粗细、长短、材料(决定了阻抗)以及负载电路板所需要的电流,在本设计中我们假设USB线最大的压降为0.5V,也就是在电源板的输入端能够保证4.5V-5V之间的直流供电。考虑到系统成本,在此设计中我们采用了最常用的、价格便宜而外围电路非常简单的1117-3.3V LDO稳压器来产生3.3V@100mA的电压,此路的最大功耗为0.33W,效率为3.3/4.5(73%) ~ 3.3/5(66%)。如果需要电流更大,可以考虑采用转换效率超过75%以上的开关稳压器件产生3.3V,当然这会导致系统的成本略微增加
1.2V@500mA@数字,必须用开关稳压的方式来产生,在此我们选择了一款性价比很高的由Microchip公司提供的开关稳压器件MCP1603,能够满足系统的要求
+5V@100mA@模拟,先通过MC34063将输入范围在4.5V-5V之间的直流电压调整到+6.5V(有开关噪声),再通过最低压降为1.2V的LDO 1117-5产生+5V的、干净的直流电压
-5V@100mA@模拟,先通过MC34063将输入范围在4.5V-5V之间的直流电压调整到-7.5V(有开关噪声),再通过最低压降为2.5V的线性稳压器79L05产生-5V的,干净的直流电压
+/-5V的产生可以有多种方案,在此处采用两颗MC34063并产生不同的输出电压,主要是为了让大家对比体会79L05和1117-5之间的差别,也就是常规的线性稳压器和LDO之间的差异。    
 

DC-AC直流变交流


干货 | 电源变换类型分析的图33

DC-AC转换器是指将交流电转换成直流电的一种电源设备,简单说是开关电源,
直流电(DC)转化为交流电(AC)的装置称为逆变器。它由逆变桥、控制逻辑和滤波电路组成。
 
逆变器就是一种将低压(12或24伏或48伏)直流电转变为220伏交流电的电子设备。因为通常是将220伏交流电整流变成直流电来使用,而逆变器的作用与此相反,因此而得名。处在一个“移动”的时代,移动办公,移动通讯,移动休闲和娱乐。在移动的状态中,不但需要由电池或电瓶供给的低压直流电,同时更需要在日常环境中不可或缺的220伏交流电,逆变器就可以满足需求。
 
      干货 | 电源变换类型分析的图34
 
 逆变器是把直流电能(电池、蓄电瓶)转变成定频定压或调频调压交流电(一般为220V,50Hz正弦波)的转换器。它由逆变桥、控制逻辑和滤波电路组成。采用PWM原理,MOS管工作产生变化波形后通过变压器变换电压,再整流输出。交流电转换成直流电被称为整流,直流电转换成交流电被称为逆变。
 
广泛适用于空调、家庭影院、电动砂轮、电动工具、缝纫机、DVD、VCD、电脑、电视、洗衣机、抽油烟机、冰箱,录像机、按摩器、风扇、照明等。在国外因汽车的普及率较高外出工作或外出旅游即可用逆变器连接蓄电池带动电器及各种工具工作。通过点烟器输出的车载逆变是20W 、 40W、 80W、 120W到150W 功率规格。
 
逆变电源常用的方法为:通过SPWM方式调制出正弦波波形,然后通过一个H桥切换输出电压极性,要求H桥的切换和SPWM电路同步。在技术上较为复杂,但是效率高,市场上不少逆变器都采用这种方式。
 
SPWM:正弦脉宽调制正弦PWM的信号波为正弦波, 就是正弦波等效成一系列等幅不等宽的矩形脉冲波形(与我们课件上画的一致) , 这个由n个等幅不等宽的矩形脉冲所组成的波形就与正弦波的半周波形等效, 称为SPWM波形。
 
干货 | 电源变换类型分析的图35
 
单极性脉宽调制波的形成

SPWM是以正弦波作为基准波(调制波),用一列等幅的三角波(载波)与基准正弦波相比较产生PWM波的控制方式。当基准正弦波高于三角波时,使相应的开关器件导通;当基准正弦波低于三角波时,使相应的开关器件截止。由此,逆变器的输出电压波形为脉冲列,其特点是:半个周期中各脉冲等距等幅不等宽,总是中间宽,两边窄,各脉冲面积与该区间正弦波下的面积成比例。这种脉冲波经过低通滤波后可得到与调制波同频率的正弦波,正弦波幅值和频率由调制波的幅值和频率决定。
 
逆变电路的工作还可以细化为:先把振荡电路将直流电转换为交流电;其次,线圈升压将不规则交流电变为方波交流电;最后,整流使得交流电经由方波变为正弦波交流电。

工作原理如下图:
干货 | 电源变换类型分析的图36
逆变器的分类:
 
干货 | 电源变换类型分析的图37

干货 | 电源变换类型分析的图38
 
半桥式逆变器架构
干货 | 电源变换类型分析的图39
 
UPS是一种含有储能装置,以逆变器为主要元件,稳压、稳频输出的电源保护设备。当市电正常输入时,UPS就将市电稳压后供给负载使用。同时对机内电池充电,把能量储存在电池中,当市电中断(各种原因停电)或输入故障时,UPS即将机内电池的能量转换为220V交流电继续供负载使用,使负载维持正常工作并保护负载软、硬件不受损坏。

全桥逆变架构如下:
干货 | 电源变换类型分析的图40
干货 | 电源变换类型分析的图41
 
工作效率:
逆变器在工作时其本身也要消耗一部分电力,它的输入功率要大于它的输出功率。逆变器的效率即是逆变器输出功率与输入功率之比,即逆变器效率为输出功率比上输入功率。如一台逆变器输入了100瓦的直流电,输出了90瓦的交流电,那么,它的效率就是90%。
 
逆变器的主要特点

  1. 转换效率高、启动快;
  2. 安全性能好:产品具备短路、过载、过/欠电压、超温5种保护功能;
  3. 物理性能良好:产品采用全铝质外壳,散热性能好,表面硬氧化处理,耐摩擦性能好,并可抗一定外力的挤压或碰击;
  4. 带负载适应性与稳定性强

 

AC-DC大小和频率的变化


干货 | 电源变换类型分析的图42
 
变频电源是将市电经过ACC—DC—AC的转换,输出的为纯正弦波,在一定范围内可调。具有体积小噪音低操作简单过载能力强等特点。
 
变频电源是通过应用电力电子技术,改变电机工作电源频率,以控制电机不同转速的电力控制设备。变频器主要有整流电路、缓冲电路、滤波电路、逆变电路等组成。如下图。
 
干货 | 电源变换类型分析的图43
 
整流电路:主要由整流桥组成;将交流电(市电)经过全桥整流后成直流电。对于三相380V的交流电,经整流后,直流电压理论值为380X1.414≈537V;而单相220V的交流电,经整流后,直流电压理论值为220X1.414≈310V。
 
缓冲电路:抑制在上电瞬间的冲击电流。由电解电容的工作原理可知,变频器在上电瞬间,电容的两端电压不会突变,而电容两端的电流会突变,此时电容两端相当于短路。若没有缓冲电路(充电电阻),整流桥会因为电流过大而损坏。缓冲电路起到了保护整流桥的作用。
 
滤波电路:一般电解电容的耐压值为400V;而三相380V的交流电,经整流后,直流电压理论值约为537V。因此滤波电容器,只能由两级电解电容串联而成。由于电解电容的容量不可能绝对相同,串联之后两级电解电容上的电压分配是不均衡的,会导致两个电解电容的使用寿命不一样。为了解决电压不均衡的问题,需在两个电解电容两端分别并联阻值相同的均压电阻。
 
逆变电路:将直流电(直流母线)转换成交流电的电力电子电路。在逆变桥里的多个IGBT组成。每个IGBT里都集成一个续流二极管,其作用是为电机的定子绕组反馈能量(电机发电)提供回路。当电机处于发电状态时,其电能可通过续流二极管流向直流回路,电解电容充电。
 
由于世界各国电网中电压、频率各不相同,出口、进口产品都需要根据不同国家的电压、频率来测试其技术性能。 变频电源可以模拟世界各国的供电电压和频率。
 
变频电源的输入电源是交流电,一般国内的三相交流电是380V,单相交流电是220V,美国、日本等国的电压是110V,(查看世界各国的电压的频率)。变频电源可以模仿世界各国的用电标准电压怕频率,所以很多的出口电器的厂商就用变频电源来测试出口电器的使用情况。每个国家的用电标准频率都是不同的,不同国家的用电标准频率:世界各国电压标准
 
干货 | 电源变换类型分析的图44
国家电压频率
 
下表列出了一些国家或地区的单相电压数值。
干货 | 电源变换类型分析的图45
 
我们常规使用的大功率变频电源一般参数示例

干货 | 电源变换类型分析的图46
 
干货 | 电源变换类型分析的图47
 
变频器根据调制方式分类:
t 脉幅调制(PAM) :Plus Amplitude Modulation
t 脉宽调制(PWM) :Plus Width Modulation
干货 | 电源变换类型分析的图48
 
变频电源是将市电中的交流电经过AC-DC-AC变换, 输出为纯净的正弦波,输出频率和电压 一定范围内可调。它有别于用于电机调速用的变频调速控制器,也有别于普通交流稳压电源。理想的交流电源的特点是频率稳定、电压稳定、内阻等于零、电压波形为纯正弦波(无失真)。变频电源十分接近于理想交流电源,因此,先进发达国家越来越多地将变频电源用作标准供电电源,以便为用电器提供最优良的供电环境,便于客观考核用电器的技术性能。
 
变频电源基本原变频电源做为交流谐振耐压试验系统的核心部分,要求调压、调频独立进行,输出电压0~400 V,频率30~300 Hz,且稳定度高,还要求在现场环境下有较强的抗干扰能力。
 
随着全控型快速开关器件GTR、IGBT、MOSFET等的出现,才逐渐发展为PWM方式。由于调节PWM波的占空比即可调节电压幅值,所以逆变环节可同时完成调压和调频任务,整流器无需控制,设备结构更简单,控制更方便。输出电压由方波改进为PWM波,降低了输出电压的低次谐波含量。
 
目前逆变电源研究的现状
 
一般的电源跟负载相连, 从相关文献可知, 目前对逆变电源的研究主要集中在以下几个方面:
 

  1. 拓扑形式

目前常用的逆变电路拓扑形式主要有: 常规逆变电路拓扑, 软开关逆变电路拓扑, 多电平逆变电路拓扑等。
 
常规逆变电路拓扑
 
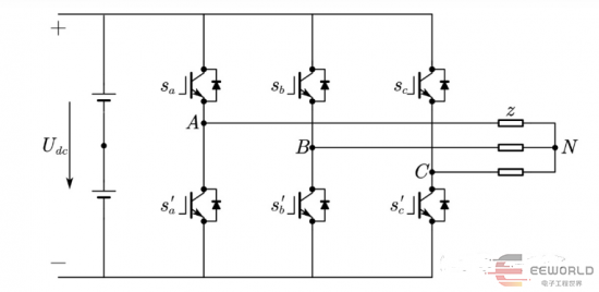
常规逆变电路拓扑可分为单相半桥、 单相桥式、 三相桥式电路等, 根据直流侧电源性质,又可将其分为电压源型逆变电路(VSTI) 和电流源型逆变电路(CSTI)。单相逆变电路的优点是简单, 使用器件少, 常用于几 KW 以下的小功率逆变电源。三相桥式逆变电源应用较多。
 
软开关逆变电路拓扑
 
逆变电源为得到更好的交流输出波形, 将会提高全控型电力电子器件的开关频率, 同时,开关损耗也会随之增加, 电路效率严重下降, 电磁干扰也增大了, 所以简单的提高开关频率是不行的。 针对这些问题出现了软开关技术, 它是以谐振为主的辅助换流手段, 解决了电路中的开关损耗和开关噪声问题, 使开关频率可以大幅度提高。 软开关技术总的来说可以分为零电压(ZVS) 和零电流(ZCS) 两类, 按照其出现的先后, 可以将其分为准谐振、 零开关 PWM和 PWM 三大类。每一类都包括拓扑和众多的派生拓扑。
 
三电平或多电平逆变电路拓扑
 
多电平逆变器的思想最早由日本 Nabae 于 20 世纪 80 年代初提出的。其基本原理是通过多个直流电平来合成逼近正弦输出的阶梯波电压。 其优点是减小逆变器输出谐波, 降低了开关管电压应力。 多电平拓扑结构种类较多, 但是大致可分为: 二极管钳位型, 飞跨电容性和独立直流电源级联多电平这三种拓扑结构。 这三种多电平拓扑结构各有优点, 其中应用最广泛的是二极管钳位型多电平拓扑结构。
干货 | 电源变换类型分析的图49
 

干货 | 电源变换类型分析的图50
 
全波整流和半波整流(AC/DC转换)将AC(交流电压)转换为DC(直流电压)的整流方式有全波整流和半波整流。两种情况都利用了二极管的电流正向流通特性来进行整流。
 
干货 | 电源变换类型分析的图51

全波整流是通过二极管桥式电路结构将输入电压的负电压成分转换为正电压后整流成直流电压(脉冲电压)。而半波整流是使用一个二极管来消除输入负电压成分后整流为直流电压(脉冲电压)。
干货 | 电源变换类型分析的图52

  1. 变频电源技术研究的发展趋势

 
在电力电子技术的应用及各种电源系统中, 变频电源技术均处于核心地位。 近年来, 现代变频电源技术发展主要表现出以下几种趋势:
(1) 高频化
提高变频电源的开关频率, 可以有效地减小装置的体积和重量, 为了进一步减小装置的体积和重量, 去掉笨重的工频隔离变压器, 采用高频隔离, 并可消除变压器和电感的音频噪声, 同时改善了输出电压的动态响应能力。
(2) 高性能化
高性能主要指输出电压特性的高性能, 它主要体现在以下几个方面: 稳压性能好, 空载及负载时输出电压有效值要稳定; 波形质量高, 不但要求空载时的波形好, 带载时波形也好,对非线性负载性要强; 突加或突减负载时输出电压的瞬态响应特性好; 电压调制量小; 输出电压的频率稳定性好; 对于共相电源, 带不平衡负载时相电压失衡小。
(3) 模块化
当今逆变电源的发展趋向是大功率化和高可靠性. 虽然现在已经能生产几千 KVA 的大型逆变电源, 完全可以满足大功率要求的场合。 但是, 这样整个系统的可靠性完全由单台电源决定, 无论如何可靠性也不可能达到很高。 为了提高系统的可靠性, 就必须实现模块化, 模块化意味着用户可以方便地将小容量的模块化电源任意组合, 构成一个较大容量的变频电源。 模块化需要解决逆变电源之间的并联问题, 变频电源的并联要比直流电源的并联复杂,它面临着负荷分配、 环流补偿、 通断控制等多方面的问题。
(4) 数字化
现在数字信号处理技术日趋完善成熟, 显示出越来越多的优点: 便于计算机处理控制、 避免模拟信号的畸变失真、 提高系统抗干扰能力、 便于软件包调试和遥感遥测遥调、 也便于自诊断, 容错等技术的植入, 同时也为电源的并联技术发展提供了方便。
(5) 绿色化
绿色电源的含义有两层:首先是显著节电, 这意味着发电容量的节约, 而发电是造成环境污染的重要原因。 为了使电源系统绿色化, 电源应加装高效滤波器, 还应在电网输入端采用功率因数校正技术和软开关技术。提高输入功率因数具有重要意义, 不仅可以减少对电网的污染, 降低市电的无功损耗, 起到环保和节能的效果, 而且还能减少相应的投资, 提高运行可靠性。 提高功率因数的传统方法是采用无源功率因数校正技术, 目前较先进的方法是:单相输入的采用有源功率因数校正技术, 三相输入的采用 SPWM 高频整流提高功率因数。今后电源技术将朝着高效率、 高功率因数和高可靠性方向发展, 并不断实现低谐波污染、 低环境污染、 低电磁干扰和小型化、 轻量化。从而为今后的绿色电源产品和设备的发展提供强有力的技术保证, 这也将是现代电源发展的必然结果。
 

  1. 变频电源数字化发展存在的难点

 
数字化是变频电源发展的主要方向, 但还是需要解决一下难题:
(l) 变频电源输出要跟踪的是一个按正弦规律变化的给定信号, 它不同于一般的开关电源的常值控制。 在闭环控制下, 给定信号与反馈信号的时间差就体现为明显的相位差, 这种相位差与负载是相关的, 这就给控制器的设计带来了困难。
(2) 变频电源输出滤波器对系统的模型影响很大, 输入电压的波动幅值和负载的性质,大小的变化范围往往比较大, 这些都增加了控制对象的复杂性, 使得控制对象模型的高阶性、不确定性、 非线性显著增加。
(3) 变频电源电力电子变换装置是一个离散的、 耦合的、 非线性的动态系统。
要满足负载对电源的静态指标和动态指标要求, 一般地将电力电子变换装置设计成一个闭环自动控制系统,工程技术人员对线性系统的校正与综合比较熟悉, 对这样的系统控制有些力不从心。 因此, 如果能建立系统的数学模型, 特别是从控制到输出之间的传递函数, 则有助于工程技术人员的设计和系统分析, 减少盲目选择参数的调试时间, 解决本质非线性系统的线性控制问题。

登录后免费查看全文
立即登录
App下载
技术邻APP
工程师必备
  • 项目客服
  • 培训客服
  • 平台客服

TOP

3
3
3