RP 系列 激光分析设计软件 | 无源光纤( 第三部分)
2022年8月1日 12:09本教程包含以下部分:
第三部分:单模光纤
请注意,在大多数情况下,可以引导具有不同偏振态的光。术语“单模”忽略了这样一个事实,即通常(对于径向对称的折射率分布和无双折射)一个实际上具有两个不同的模式,具有相同的强度分布但正交的线性偏振方向。任何其他偏振态都可以被认为是这两者的线性叠加。(另见关于极化问题的第 6 部分。)
对于阶跃折射率光纤设计,单模导引有一个简单的标准:V 数必须低于 ≈2.405。V 数定义为:
其中 λ 是真空波长,a 是纤芯半径,NA 是数值孔径。对于折射率的其他径向相关性,甚至对于非径向对称的折射率分布,通常必须以数值方式计算单模条件。使用标准 V < 2.405是不正确的,例如,根据最大指数差计算 V。
核心尺寸的影响
图 1:对于 0.12 的恒定数值孔径,模式半径对核心半径的依赖性。模式半径通过强度分布的二阶矩(D4σ 值)定义。单模状态位于灰色垂直线的左侧。
可以看到,对于 ≈4.8 μm 以下的纤芯半径,V 数变得相当小,模式半径增加。在小 V 值的情况下,模式远远超出核心,并且大大偏离了高斯形状。
图 3 显示了 0.3 的较高 NA 的情况:
图 3:单模光纤 LP 01虚线曲线显示了一个非常相似的高斯分布。灰色垂直线显示纤芯/包层边界的位置。
当我们减小波长时,我们发现光纤在1254 nm 的截止波长以下不再是单模:除了 LP 01模式,它还支持 LP 11模式(实际上其中两个具有正交取向)。在 787 nm 以下,额外加入了 LP 02模式。
光原则上,对于截止波长(即1254nm)以上的任何波长,光纤都保持单模。然而,对于更长的波长,模式变得越来越大,并且它对弯曲损耗变得越来越敏感,这是由宏观弯曲和微观缺陷造成的。对于这里讨论的设计,另一个问题实际上更严重:超过 ≈2 μm,基础材料(二氧化硅)开始吸收。因此,在实践中,可以使用单模光纤的波长间隔有限。
将光有效地发射到单光纤模式需要入射光的复振幅分布(假设为单色光)与相应的模式振幅分布具有高度重叠。幸运的是,单模光纤的基模在大多数情况下具有接近高斯光束的轮廓(对于稳健的引导,具有足够大的 V 值),并且高斯光束可以很好地近似于大多数单模光纤的输出模 激光器。所以剩下的任务是:
正确聚焦激光束,使光束半径接近光纤模式的半径,
-
将光纤末端放置在光束焦点(光束腰)处,以及 -
对准光纤,使光束焦点以正确的方向撞击光纤芯。
光束方向也必须正确。然而,这对于典型的单模光纤来说并不那么敏感。角度误差应远低于光束发散角,但对于较小的更多区域,该误差相对较大。
图 4: 显示输入光束的单模光纤中 1.5 μm 波长的光传播。数值模拟是用 RP Fiber Power 软件完成的。
获得大模式区域
由于折射率对比度现在非常弱 (0.0002),因此光纤对因制造条件不完全控制而导致的微小随机折射率变化极为敏感。对于当前可用的技术,0.024 的 NA 被认为是不切实际的小。
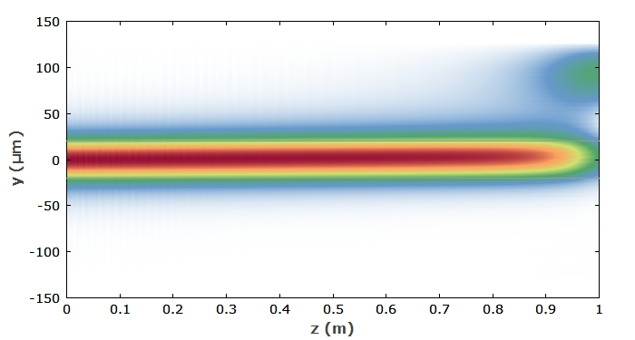
即使基于该设计制造出完美的光纤,它也会对弯曲非常敏感。图 2 显示了一个数值模拟,其中反向弯曲半径沿光纤线性增长。在右侧,弯曲半径达到 1 m。在此之前,光会经历严重的弯曲损失。这意味着只有当光纤基本上保持笔直并且可以避免任何显着的微弯曲时才能使用光纤。
图 5: 大模面积光纤中的幅度分布,该光纤向右侧弯曲越来越强烈(弯曲半径达到 1 m)。在右侧,会出现严重的弯曲损耗。假设光纤包层半径为 125 μm,并且光在该外界面处完全反射。
已经开发了更先进的光纤设计,其中可以获得远高于 1000 μm 2的模式面积以及更好的弯曲性能和对制造误差的更低敏感性。然而能完全避免所描述的问题。根本的问题是,一个非常大的模式必然只是弱引导,因此对各种附加效应很敏感。
就位置对准而言,将光有效地发射到大模式区域的单模光纤比小区域更简单。但是请注意,随着光束发散角变小,角度对准变得更加敏感。
下一期将介绍第四部分:多模光纤
敬请关注!
工程师必备
- 项目客服
- 培训客服
- 平台客服
TOP




















