综述:电子3D打印的技术、工艺、材料和未来趋势
2022年8月11日 11:00导读:近年来,由于电子3D打印技术具有传统制造方法无法实现的独特功能,因此引起了业界和研究人员的浓厚兴趣。这一最新技术具有极大的优势,未来的研究趋势是朝着3D嵌入式电子设备、3D共形电子学、柔性3D打印电子学和可伸缩3D打印电子学的应用发展。深入了解用于制造3D打印电子设备的先进功能材料和技术的目前发展很有必要。
南极熊获悉,来自新加坡科技大学的研究者整理了关于3D打印电子器件的发展和应用,已经将研究内容发表在了《Progress in Materials Science 》期刊中,在文章中研究人员对最新的3D电子打印技术和用于制造3D打印电子器件的创新实用技术进行了深入的概述,并讨论了用于制造3D打印电子器件的先进功能材料的最新进展和未来的应用趋势。
3D电子打印技术
△3D电子打印技术的分类
3D电子打印技术的定义是“将功能油墨直接精确沉积到基板上”的打印技术。其中,挤出打印、喷墨打印、喷雾打印和电动流体动力(EHD)喷墨打印是电路3D打印研究领域中使用最广泛的3D打印技术,这些技术都能够用于将功能油墨直接沉积到基材上。根据ISO/ASTM2021:52900的分类可知,挤压式打印可被归类为材料挤出,而喷墨打印、喷雾打印和电液喷射打印可被归类为材料喷射。
1.挤出式打印
△挤出式打印示意图
基于挤出的打印技术原理简单且经济实惠,其中功能材料的连续流动通过喷嘴挤出实现。与其他打印技术相比,这种技术可使用的材料粘度范围更大,并且堵塞问题更少。然而,这种方法速度慢得多,打印分辨率也较差。根据所使用的挤出机类型,可以将基于挤出的印刷进一步细分为基于长丝的挤出、基于气动的挤出、基于柱塞的挤出和基于螺杆的挤出。气动挤出、柱塞挤出和螺杆挤出打印技术也统称为直接墨水书写(DIW)。
2. 喷墨打印
△喷墨打印示意图
喷墨打印是一项成熟的技术,在过去的几十年里已经在许多领域得到了广泛的应用。它利用喷墨打印技术通过将墨水沉积到纸张基材上来构建图像。利用这项技术,还可以通过沉积电功能和导电材料来制造3D打印电子产品。根据液滴产生方法,喷墨打印分为两大类:连续喷墨打印(CIJ)和按需滴墨打印(DoD)。一般来说,喷墨打印技术是数字化、非接触式、无掩膜和节省材料的。但喷墨打印技术在打印过程中普遍面临喷嘴堵塞的问题。除此之外,喷墨打印技术只能沉积特定表面张力范围内的低粘度流体。因此,这限制了可通过喷墨打印沉积的油墨的类型。喷墨打印技术通常也不利于将功能材料沉积到非平面表面上。
3.喷雾打印
△喷雾打印示意图
喷雾打印技术是一种基于气溶胶的直写打印技术,能够产生定向准直的气雾束,用于将材料直接沉积到衬底上。这项技术也被称为空气动力聚焦。通常,喷雾打印机配备气动或超声波雾化器。气动雾化器可以接受粘度范围从1到500cps的墨水,而超声波雾化器只能接受粘度从1到15cps的墨水。气溶胶喷射过程可以沉积一系列用于3D打印电子应用的功能材料,包括金属纳米颗粒墨水、碳纳米管(CNTs)、石墨烯、介电材料和导电聚合物。喷雾打印机已经证明了能够达到10μm的打印分辨率。喷雾打印技术也是非接触式的,能够减少制造污染和损害。
4. 电液动力(EHD)喷射
△电液动力(EHD)喷射打印示意图
在电液动力(EHD)喷墨打印中,使用电场在产生流体流动的过程中产生电流体。这通常需要高压来克服小喷嘴中的高毛细压力,但当喷嘴的直径太小时,这在技术上可能是不可行的。因此,为了克服这个问题,EHD喷墨打印技术通过施加电场而不是将从导电喷嘴提取墨水。EHD喷射打印技术可以产生非常精细的线条和亚微米范围内的微小液滴,喷嘴的内径可以小到100nm。EHD喷射技术可以沉积用于3D打印电子应用的有机和无机材料。
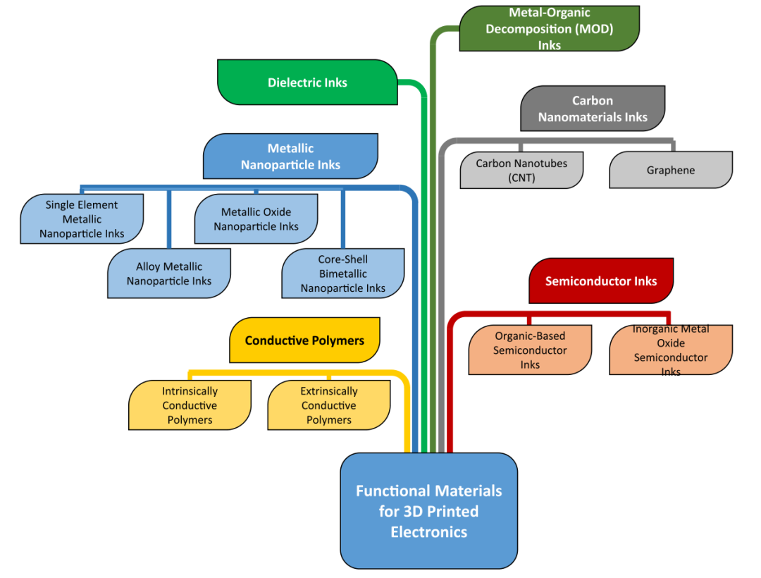
3D打印电子功能材料
大量的功能材料被用于制造3D打印电子设备,每种类型的材料都有其独特的功能和用途。一般来说,3D打印电子产品的功能材料可分为介电油墨、金属纳米颗粒油墨、导电聚合物、金属有机分解(MOD)油墨、碳纳米材料油墨和半导体油墨。
●介电油墨:介电油墨是一种电绝缘材料。它们在3D打印电子产品的许多方面起到重要作用,包括电路保护、多层电路绝缘以及制造电容器和晶体管。
●金属纳米颗粒油墨:金属纳米颗粒油墨是导电金属纳米颗粒在液体介质中的悬浮液。由于其良好的导电性,它们被广泛用于3D打印电子应用中的导电迹线和图案的制造。典型的金属纳米颗粒油墨包括三个主要成分:金属纳米颗粒、有机添加剂和稳定剂,以及液体介质。
●导电聚合物:导电聚合物可分为本征导电聚合物和外在导电聚合物。
●金属有机分解(MOD)油墨:金属有机分解(MOD)油墨也称为金属有机油墨、前驱体类型油墨或不含纳米材料的油墨。MOD油墨是高浓度的金属有机络合物或金属盐,溶解在有机溶剂或水溶液中。它们也被广泛用于3D打印电子应用中的导电迹线和图案的制造。
●碳纳米材料油墨:碳纳米管(CNT)是具有封闭或开放末端的卷曲的石墨烯薄片。
●半导体油墨:半导体油墨用于制造3D打印的有源电子元件。3D打印有源电子元件通常受半导体油墨的带隙、通断比和迁移率等特性的影响。半导体油墨主要有两类,即有机半导体油墨和无机金属氧化物半导体油墨。
3D打印电子产品和材料的发展趋势
3D打印技术预计将在不久的将来彻底改变和颠覆目前的电子行业。这项新技术旨在最大限度地减少时间瓶颈、浪费和制造成本,同时允许在更短的原型时间内高度创新和按需制造可定制的电子产品。
1.3D打印电子产品
●柔性和可伸展3D打印电子产品
目前的研究趋势之一是转向柔性和可伸展3D打印电子产品。这种电子产品可用于许多应用,特别是在软机器人和可穿戴医疗保健监测中。3D打印技术可以简单地将功能材料直接沉积到柔性衬底上。对于许多行业部门,包括医疗保健和能源部门,柔性3D打印电子产品可以提供更多设计自由度并减少外形尺寸的限制,有比传统硬质电子产品更大的潜力。
△电子器件
●适形电子器件
一些3D电子打印技术还允许将功能油墨直接沉积到保形表面上,以在3D表面上制造电子设备。3D适形打印可以实现更多的创新设计和应用,同时能够显著减轻重量和更大化地利用空间。此外,3D共形打印还将形状系数作为制造形状独特的天线的设计考虑因素。上图中的(d)图,展示了直接将银纳米颗粒墨水沉积在半球玻璃基板的共形表面上制造的小天线。
●嵌入式电子产品
一些3D电子打印技术也允许多比例、多材料和多功能地打印。因此,可以在单个打印作业中制造多功能结构或嵌入式电子设备,将导电迹线、有源组件和无源组件集成在复杂的非平面几何部件中,可参考上图(e)。因此,有利于节省空间、减轻重量和保护部件。
2.材料
●柔性和可伸缩电子设备的自修复材料
柔性和可拉伸的电子设备于反复弯曲和拉伸会形成机械损坏,从而导致设备故障。因此,近年来,自修复功能材料受到了极大的关注。这些材料本身具有自动修复损伤的能力,研究人员正在探索将它们集成到灵活和可伸展的电子设备中,以增加设备的坚固性。
●复合材料
复合材料越来越受到人们的关注,因为它们提高了改善机械和电学性能的能力。此外,复合材料还允许根据应用的需要灵活地定制所需的电气、机械和电磁特性。
●4D打印材料
4D打印是3D打印的一个新领域,4D打印是指3D打印结构的形状、功能和物理性质随着时间的变化而变化,以响应外部刺激,如温差、化学反应和光学照射。对于4D打印电子应用,可以在形状记忆聚合物(SMPS)中加入导电填料,使其具有所需的电学性能。除了具有用于4D打印电子应用的导电开关电源外,导电功能材料还可以直接沉积在4D印刷结构上或嵌入其中。
●3D打印生物电子器件
由于3D打印技术能够创建高度集成的3D多功能结构,许多研究人员正在探索这一新兴技术,以制造具有电功能的几何复杂和生物兼容的设备和支架。其中一些装置包括生物传感器、电刺激组织再生支架和微电极。生物传感器是一种受体,可以检测某些物质并对可识别的电信号做出反应。电刺激也可能有助于促进生物组织更快的再生。因此,一些研究一直在寻求将电子设备集成到生物支架中,以改进或实现再生过程。
△3D打印了一对左右仿生耳朵,能够增强射频接收和立体声音频音乐收听的听觉感知
●可生物降解的材料
解决电子垃圾问题的最实际和最有吸引力的解决方案是开发可生物降解的电子产品,因为可生物降解性确保产生的废物是环保和无毒的。因此,探索利用可生物降解有机材料制备可生物降解电子器件具有重要意义。这种设备在运行过程中的效率和性能是一个关键方面,它将决定可生物降解3D打印电子产品被采用的可能性。材料还需进一步研发,以适应各种部件的降解时间,满足各种应用和要求。其他一些重要的考虑因素还包括周期性机械载荷产生的变形影响和可生物降解材料在工作压力下的可靠性。
总结
用于3D打印电子应用的理想功能油墨应该具有良好的材料和电学性能、良好的打印适用性、高性价比以及能承受一定的加工温度。打印系统还必须具有良好的打印分辨率、高打印速度、按需非接触打印,并允许快速修改设计和易于扩展。为了维持3D打印电子产品的增长和采用,需要在新型先进功能油墨的研究和开发方面继续努力。有必要为各种应用开发具有不同材料性能、电子性能和机械性能的各种油墨。最终的电子性能和打印分辨率是3D打印电子产品的两个最重要的考虑因素。
非常鼓励油墨制造商和机器制造商加强合作,分享他们的专业知识,以便共同配制和优化适合某一打印机的油墨,从而更好地改善打印适用性和打印质量。相信在不久的将来,电子产品的新3D打印应用会发挥它巨大的潜力。
工程师必备
- 项目客服
- 培训客服
- 平台客服
TOP




















