二次结构墙体砌筑质量要求,从材料、工艺到验收!
2022年8月24日 17:57 浏览:6062 评论:1 收藏:2
砌体结构工程施工质量验收规范GB50203-2011
轻集料混凝土小型空心砌块GB/T15229-2011
江苏省住宅工程质量通病控制标准DGJ32/J16-2005
二次结构通常采用烧结空心砖、蒸压加气混凝土砌块、轻集料混凝土小型空心砌块等。
烧结空心砖简称空心砖,是指以页岩,煤矸石或粉煤灰为主要原料,经焙烧而成的具有竖向孔洞(孔洞率不小于40%,孔的尺寸小而数量多)的砖。

宽度为240,190,180,175,140,115mm
烧结空心砖的型号只要有KM1、KP1和KP2,其强度等级划分MU30,MU25,MU20,MU15和MU10。
蒸压加气混凝土砌块是用钙质材料(如水泥、石灰)和硅质材料(如砂子、粉煤灰、矿渣)的配料中加入铝粉作加气剂,经加水搅拌、浇注成型、发气膨胀、预养切割,再经高压蒸汽养护而成的多孔硅酸盐砌块。

蒸压加气混凝土砌块的单位体积重量是粘土砖的三分之一,保温性能是粘土砖的3-4倍,隔音性能是粘土砖的2倍,抗渗性能是粘土砖的一倍以上,耐火性能是钢筋混凝土的6-8倍。
砌块的砌体强度约为砌块自身强度的80%。
蒸压加气混凝土砌块砌块按尺寸偏差与外观质量、干密度,抗压强度和抗冻性分为优等品(A)、合格品(B)两个等级。
砌块按强度分为A1.0,A2.0,A2.5,A3.5,A5.0,A7.5,A10七个等级;
砌块按干密度分为B03,B04,B05,B06,B07,B08六个级别。
比如蒸压加气块A5.0B06,A5.0表示其抗压强度大于等于5.0MPa;
B06表示其干密度小于等于625KG/m³。
常用规格尺寸为长度:
600mm;
宽度:
100、120、125、150、180、200、240、250、300mm;
高度:
200、240、250、300mm。
主要用于建筑物的外填充墙和非承重内隔墙,也可与其它材料组合成为具有保温隔热功能的复合墙体,但不宜用于最外层。
蒸压加气混凝土砌块如无有效措施,不得用于下列部位:
建筑物标高±0.000以下;
长期浸水、经常受干湿交替或经常受冻融循环的部位;
受酸碱化学物质侵蚀的部位以及制品表面温度高于80℃的部位。
不同干密度和强度等级的加气混凝土砌块不应混砌,也不得与其它砖和砌块混砌。
👇👇👇点击下方图片查看详情

轻骨料混凝土小型空心砌块:
由天然轻骨料(如浮石)或人造轻骨料(如陶粒)或工业废料轻骨料(如矿渣珠)加水泥和水拌制成的重度小于18—19.5kN/m3的混凝土。

轻集料混凝土小型空心砌块按砌块孔的排数分为五类:
实心(0)、单排孔(1)、双排孔(2)、三排孔(3)和四排孔(4)。
按砌块密度等级分为八级:
700、800、900、1000、1200、1400。
实心砌块的密度等级不应大于800。
按砌块强度等级分为六级:
2.5、3.5、5.0、7.5、10.0。
用于非承重内隔墙时,强度等级不宜低于3.5。
每一生产厂家的砖到场后,按烧结普通砖15万块、多孔砖5万块、灰砂砖及粉煤灰砖10万块各为一验收批,抽检数量为一组。
强度检验试验每组为15块。
2、普通混凝土小型空心砌块和轻集料混凝土小型空心砌块
每一生产厂家,每1万块小砌块至少应抽检一组,用于多层以上建筑基础和底层的小砌块抽检数量不应少于2组。
砌块试样每组为5块。
同一生产厂家,同品种、同规格、同等级的砌块。
以1万块为一批,不足一万块亦为一批。
每组抽取试样为18块。
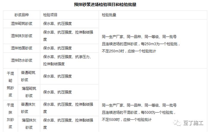
2007年7月起,为进一步防止建筑工地现场砂石料堆放及砂浆搅拌所产生的粉尘污染,节约能源、保护环境、提高散装水泥率和粉煤灰综合利用率,提高建筑工程质量和文明施工水平,《常州市建筑工程生产使用预拌砂浆若干规定》要求使用预拌砂浆。
砂浆强度:
水泥砂浆及预拌砂浆的强度可分为M5、M7.5、M10、M15、M20、M25、M30。

砌筑砂浆的验收批,同一类型、强度等级的砂浆试块应不少于3组。
当同一验收批只有一组或二组试块时,每组试块抗压强度的平均值必须大于或等于设计强度等级值的1.1倍;
对于建筑结构的安全等级为一级或设计使用年限为50年及以上的房屋,同一验收批砂浆试块的数量不的少于3组。
预拌砂浆进场时,供应方应按规定批次向需方提供质量证明文件。
质量证明文件应包括产品形式检验报告和出厂检验报告等。


控制要点:
砌筑基层的楼地面浮浆、残渣清理干净并弹线。
填充墙的边线、门窗洞口位置线应准确,偏差控制在规范允许范围内。

控制要点:
砌体与柱或剪力墙间的拉结筋,过梁、圈梁、现浇板带钢筋与结构连接及构造柱立筋与上下层连接采用植筋方法,结构胶采用合格的结构胶,植入深度不小于12d(Ф6拉结筋按80mm施工),间距500mm。
钻孔应用吹风机清理干净,保证钻孔深度,植筋必须经过拉拔试验,合格后方可进行后续施工,所需的植筋胶要提前选好厂家,保证性能合格、操作简单。
填充墙与承重墙、柱、梁的连接钢筋,当采用化学植筋的连接方式时,应进行实体检测
拉拔试验要求锚固钢筋拉拔试验的轴向受拉非破坏承载力检验值应为6.0Kn。
抽检钢筋在检验值作用下应基材无裂缝、钢筋无滑移宏观裂损现象;
持荷2min,期间荷载值降低不大于5%。


构造柱配筋严格按照图纸要求设置。
构造柱两侧的墙体设马牙槎,采用先退后进方式,马牙槎边口应吊线砌筑构造柱边贴双面泡沫胶条,厚度不小于5mm,砌体模板要有可靠的加固及支撑措施。

构造柱的截面尺寸不宜小于240mm × 240mm,其厚度不应小于墙厚,角柱、边柱的截面宽度可适当加大。
柱内的竖向受力钢筋,对于角柱、边柱不宜少于4Ф14;
对于中柱不宜少于4Ф12。

构造柱的箍筋在楼层上下500mm范围内宜采用Ф6,间距100mm,一般部位宜采用Ф6,间距200mm;




控制要点:
砌块填充墙砌筑时,墙底部应砌3皮标准砖(原规范),按现行规范严格说来算是混砌。

控制要点:
厨卫等防水房间设150mm高素砼翻边。
某些地区的质量监督部门要求所有的墙体中间设置高度为120mm与墙体同宽的混凝土腰梁。
其配筋主筋一般为4Ф12;
具体按图纸要求。
填充墙砌筑时应预选、预排砌块,并清除砌块表面污物,剔除外观质量不合格砌块。
墙体砌筑时应挂线,砌体的平整度、垂直度要随时用靠尺校正;

填充墙砌筑应错缝搭砌,加气砼砌块搭砌长度一般为不得小于砌块长的1/3。
竖向通缝不应大于2皮砌块;

填充墙砌体的水平灰缝应平直,按净面积计算的砂浆饱满度不应小于80%。
竖向灰缝应采用加浆方法,使砌砂浆饱满,严禁用水冲浆灌缝,不得出现假缝、瞎缝、透明缝。
竖缝的饱满度不应低于80%。
在砌筑砂浆终凝前后时间内,应将灰缝刮平。

加气混凝土砌块的上下皮竖向缝应相互错开,错开宽度应不小于200mm;
采用水泥砂浆时,水平灰缝厚度宜为15mm,竖向灰缝厚度宜为15mm.

采用蒸压加气混凝土砌块粘结砂浆砌筑蒸压加气混凝土砌块墙体的施工方法,水平灰缝厚度和竖向灰缝宽度为2mm~4mm。
简称薄灰砌筑法。
我国加气混凝土砌块砌筑灰缝厚度大多为10~15mm,灰缝对导热系数的影响很大,大大降低了墙体的热工性能,此外,还加大了砂浆材料的用量,增加墙体的自重等。
现行欧洲国家砌块建筑普遍提倡使用薄灰缝砌筑技术,灰缝厚度不大于5mm,这不仅提高了砌体的热工性能,对力学性能也产生一定的影响。
加气混凝土材料作为能够满足节能65%要求的单一墙体材料,在应用中存在厚砂浆灰缝热桥作用的问题。
有试验研究表明,采用薄层砌筑的专用砂浆对提高加气混凝土砌块砌体的抗压强度十分有利。
专用砂浆在保证粘结面积,减少灰缝厚度的同时,提高了加气混凝土砌块与砂浆的协调工作能力,值得推广。
薄灰砌筑灰缝只有3到5mm,薄灰砌筑法施工的蒸压加气混凝土砌块砌体,拉结筋应放置在砌块上表面设置的沟槽内。
填充墙砌体与结构的连接,每500间距设置ф6后植的拉结筋,伸出结构墙柱边700。
拉结筋根数设置根据墙厚,每120mm宽时设置一根,120~240时设置2根,<120时设置一根,>240时设置3根。

控制要点:
填充墙砌至接近梁底、板底时,以60 °角顶紧;
间隔时间不小于14d,补砌时,对双侧竖缝用高强度等级的水泥砂浆嵌填密实。

1、砌筑填充墙时,轻骨料混凝土小型空心砌块和蒸压加气混凝土砌块的产品龄期不应小于28d,蒸压加气混凝土砌块的含水率宜小于30%。
2、烧结空心砖、蒸压加气混凝土砌块、轻骨料混凝土小型空心砌块等的运输、装卸过程中,严禁抛掷和倾倒;
进场后应按品种、规格堆放整齐,堆置高度不宜超过2m蒸压加气混凝土砌块在运输及堆放中应防止雨淋。
3、吸水率较小的轻骨料混凝土小型空心砌块及采用薄灰砌筑法施工的蒸压加气混凝土砌块,砌筑前不应对其浇水湿润。
在气候干燥炎热的情况下,对吸水率较小的轻骨料混凝土小型空心砌块宜在砌筑前喷水湿润。
4、采用普通砌筑砂浆砌筑填充墙时,烧结空心砖、吸水率较大的轻骨料混凝土小型空心砌块应提前l~2d浇(喷)水湿润。
蒸压加气混凝土砌块采用蒸压加气混凝土砌块砌筑砂浆或普通砌筑砂浆砌筑时,应在砌筑当天对砌块砌筑面喷水湿润。
块体湿润程度宜符合下列规定
5、加气混凝土墙上不得留设脚手眼。
每一楼层内的砌块墙应连续砌完,不留接槎。
如必须留槎,应留斜槎。
6、填充墙留置的拉结钢筋或网片的位置应与块体皮数相符合。
拉结钢筋或网片应置于灰缝中,埋置长度应符合设计要求,竖向位置偏差不应超过一皮高度。
7、砌筑填充墙时应错缝搭砌,蒸压加气混凝土砌块搭砌长度不应小于砌块长度的1/3;
轻骨料混凝土小型空心砌块搭砌长度不应小于90mm;
竖向通缝不应大于2皮。
8、填充墙的水平灰缝厚度和竖向灰缝宽度应正确。
烧结空心砖、轻骨料混凝土小型空心砌块砌体的灰缝应为8~12mm 。
蒸压加气混凝土砌块砌体当采用水泥砂浆、水泥混合砂浆或蒸压加气混凝土砌块砌筑砂浆时,水平灰缝厚度及竖向灰缝宽度不应超过15mm;
当蒸压加气混凝土砌块砌体采用蒸压加气混凝土砌块粘结砂浆时,水平灰缝厚度和竖向灰缝宽度宜为3mm~4mm。
9、宽度大于300mm的预留洞口应设钢筋混凝土过梁,并且伸入每边墙体的长度应不小于250mm。

10、水电安装专业要与土建专业做好交接,严禁在墙体上交叉埋设和开凿水平槽;
竖向槽须在砂浆强度达到设计要求后,用机械开凿,且在粉刷前,加贴钢丝网片等抗裂材料

技术邻APP
工程师必备