什么是不锈钢拉丝与抛光?
2022年8月30日 11:28从工艺上来说,拉丝工艺是将工件表面做出有规律的均匀的表面纹路,一般的拉丝纹有:细条纹状、圆圈状。而抛光工艺是将工件表面完全做成平整的,没有任何瑕疪的,看起来光滑透亮,程镜面。
从运动上讲,拉丝工艺在设备上所做的是来往反复的运动,而抛光工艺是在平面抛光机上所做的运动轨迹。两者在原理上是不一样的,实际方式也不一样。
在生产上,拉丝采用专业拉丝工艺设备,抛光根据形状的不一有很多种抛光工艺设备分别适应不同抛光要求。
如果一个工件既需要拉丝又要抛光,那哪一道工序在前那一道在后呢?
从这种情况,应从拉丝和抛光各自对表面处理的效果,以及工艺原理,我们不难得出:抛光在前,拉丝在后。只有先将工件表面抛光平整,后才能进行拉丝,因为只有这样拉丝出来的效果才好,拉丝纹路才会均匀。抛光是为了拉丝定基础的。总之,如果先拉丝在抛光,那么不仅拉丝效果很差,拉丝好的纹路在抛光中会被磨盘研磨殆尽,那样就没有所谓的拉丝效果了。
钣金不锈钢拉丝处理的注意事项
1、拉丝(磨砂):通常在不锈钢表面机械摩擦的方法加工处理后得到表面状态为直线的纹路(也叫磨砂),包括拉丝,和纹,波纹。
加工质量标准:纹路粗细深浅一致均匀,产品每一面的纹路根据设计和施工要求,自然美观,产品的弯位允许有轻微的不影响外观的絮乱纹路。
1拉丝的工艺处理: V:swfb520
(1) 不同型号的砂纸所形成的纹路也不一样,砂纸的型号越大,砂粒越细所形成的纹路也就越浅,反之, 砂纸
的型号越小,砂粒越粗所形成的纹路也就越深.因此在工程图面上必须注明砂纸型号.
(2) 拉丝具有方向性:工程图面上必须注明是直纹还横纹拉丝(用双箭头表示).
(3) 拉丝工件的拉丝面不能有任何凸起部分,否则会将该凸起部分拉平.
注: 一般情况下拉丝后须再作电镀,氧化等处理.如:铁材电镀, 铝材氧化.由于拉丝机的缺陷,小工件及工
件上有比较大的孔时,须考虑设计拉丝治具,以避免拉丝后,导致工件质量不良. 2拉丝机功能及注意事项:
在拉丝前须根据材料的厚度调整拉丝机至适当高度.
输送带速度越慢,研磨得越细,反之越粗.进给深度太大,则工件表面会烧伤,因此每次进给不应太多,应在0.05mm左右.
压筒的压力太小,会压不紧工件,工件受滚轮离心力作用被甩出来,压力太大会加大研磨阻力,影响研磨效果. 拉丝机有效拉丝宽度不超过600mm.如果长度方向大于600mm而宽度方向小于600mm则必须注意拉丝方向,因拉丝方向是沿材料进给方向.
钣金不锈钢抛光处理的注意事项
不锈钢抛光后亮度等级 目测法,将抛光后零件 表面的光亮度分为5级:
1级:表面有白色氧化膜,无光亮度;
2级:略有光亮,看不清轮廓;
3级:光亮度较好,能看出轮廓;
4级:表面光亮,较清晰地看出轮廓 (相当于电化学抛光的表面质量);
5级:镜面般光亮。
机械抛光的一般过程如下:
(1 )粗抛
经铣、电火花、磨等工艺后的表面可以选择转速在35 000 — 40 000 rpm 的旋转表面抛光机或超声波研磨机进行抛光。常用的方法有利用直径Φ 3mm 、WA # 400 的轮子去除白色电火花层。然后是手工油石研磨,条状油石加煤油作为润滑剂或冷却剂。一般的使用顺序为#180 ~ #240 ~ #320 ~ #400 ~ #600 ~ #800 ~ #1000 。许多模具制造商为了节约时间而选择从#400 开始。
(2 )半精抛
半精抛主要使用砂纸和煤油。砂纸的号数依次为:#400 ~ #600~ #800 ~ #1000 ~ #1200 ~ #1500 。实际上#1500 砂纸只用适于淬硬的模具钢(52HRC 以上),而不适用于预硬钢,因为这样可能会导致预硬钢件表面烧伤。
(3 )精抛
精抛主要使用钻石研磨膏。若用抛光布轮混合钻石研磨粉或研磨膏进行研磨的话,则通常的研磨顺序是9 μ m (#1800 )~ 6 μ m (#3000 )~3 μ m (#8000 )。9 μ m 的钻石研磨膏和抛光布轮可用来去除#1200 和#1500 号砂纸留下的发状磨痕。接着用粘毡和钻石研磨膏进行抛光,顺序为1 μ m (#14000 )~ 1/2 μ m (#60000 )~1/4 μ m (#100000 )。精度要求在1 μ m 以上(包括1 μ m )的抛光工艺在模具加工车间中一个清洁的抛光室内即可进行。若进行更加精密的抛光则必需一个绝对洁净的空间。灰尘、烟雾,头皮屑和口水沫都有可能报废数个小时工作后得到的高精密抛光表面。
机械抛光:载滚轮架上用砂带抛光机抛光,首先用120#砂带,抛到表面颜色一至时,换240#砂带,抛到表面颜色一至时,再换800#砂带,抛到表面颜色一至时,再换1200#砂带,就抛到装饰不锈钢板的效果了。
不锈钢抛光注意事项
研磨操作中用砂纸或砂带进行的研磨基本上属于磨光切割操作,在钢板表面留下很细的纹路。在用氧化铝作为磨料时曾遇到过麻烦,其部分原因是压力问题。设备的任何研磨部件,如:砂带和磨轮等,使用前绝不能用于其它非不锈钢材料。因为这样会污染不锈钢表面。为了保证表面加工的一致性,新砂轮或砂带应先在成分相同的废料上试用,以便同样品进行比较。
不锈钢拉丝抛光检验标准
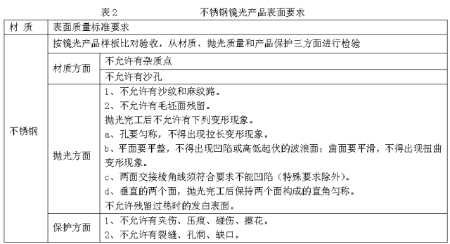
1不锈钢镜光产品
按磨光抛光工艺抛磨完工后,不锈钢镜光产品合格的表面质量按表2执行;降级接收按表3执行。
注:
1)缺陷点所在的表面积是指A面、B面和C面的表面积。
2)表中限定了A面和B面缺陷点的个数,A面和B面缺陷点的个数之和,为产品表面的缺陷点总个数。
3)表面缺陷点大于2时,两缺陷点间距大于10~20mm。
2不锈钢拉丝产品
按磨光抛光工艺抛磨完工后,不锈钢拉丝产品表面质量按表4执行,降级接收标准按表5执行。
注:
1)缺陷点所在的表面积是指A面、B面和C面的表面积。
2)表中限定了A面和B面缺陷点的个数,A面和B面缺陷点的个数之和,为产品表面的缺陷点总个数。
3)表面缺陷点大于2时,两缺陷点间距大于10-20mm。
6.1目力测试,视力大于1.2,在220V 50HZ 18/40W萤光灯和220V 50HZ 40W的日光灯下,目测距离为45±5cm。
6.2双手带作业手套握持抛光件。
6.2.1产品水平放置,目测该面,检查完后,以两手为轴旋转到相邻的一面的角度目测,逐步检查每一面。
6.2.2上一方向目测完工后,旋转90度,变为南北方向,先上下旋转一定的角度目测,逐步检查每一面。
6.3镜光、亚光、拉丝检验参照标准图形。
本平台转载文章内容仅供参考,如涉及版权问题,请及时联系将已删除。转载请注明来源。
工程师必备
- 项目客服
- 培训客服
- 平台客服
TOP




















