25类滑块经典结构:滑块+滑块、滑块+斜顶、滑块+顶针
2022年8月31日 11:18浏览:4359
1.滑块+滑块的结构,通过斜导柱孔位进行二次抽芯,这种结构是对于侧面抽芯时还存在0.5~2mm的倒扣时可以套用此结构,使用过程中安全可靠。
2.采用滑块侧向抽芯的力,通用T型槽带动,进行产品内部斜度运动,达到抽芯的效果,此抽芯结构比较巧妙,能适用于产品内部的斜度倒扣,但设计完成后需要进行反复运动仿真。
3.此结构又是滑块上加滑块的结构,先通用斜导柱进行侧向运动,向侧向内部倒扣进行抽芯脱离,再通过油压缸进行二次抽芯,达到完全的脱模状态。
4.滑块带动滑块的经典结构。通用将滑块上设计一个弯销结构,使第一滑块运动时,由于滑块上自身的弯销带动第二个滑块运动,达到二次抽芯的效果。
5.滑块用有滑块的结构,运动原理先采用T槽带动T槽进行抽芯,再进行整体抽芯的原理。
6.滑块延时抽芯,采用斜导柱避空位加大,再加有铲基追加一段直身位来达到滑块延时抽芯的效果。
7.滑块中进行强制脱模的结构。
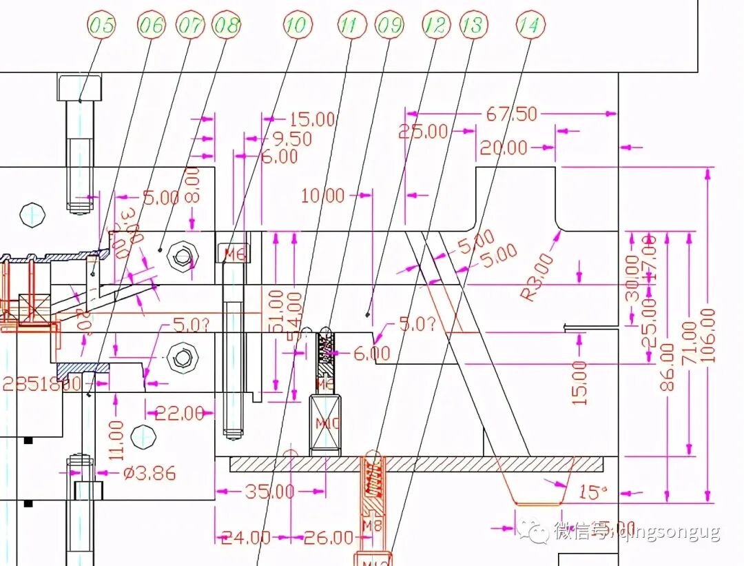
8.前模滑块的抽芯样式:1
9.前模抽芯滑块样式:2
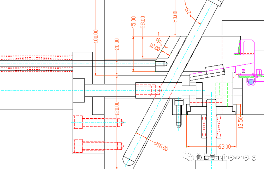
10.油压缸斜抽芯机构原理:
11.母模侧斜抽芯原理:
12.后模斜抽芯机构原理:
13.母模斜抽芯机构
14.母模隧道滑块结构原理:
15.母模双T槽抽芯结构原理:
16.滑块液压缸抽芯延时结构:
17.斜导柱带运T型槽二次抽芯结构:
18.滑块上追加顶针延时抽芯机构,主要是对于大型胶位面,或者侧面抽芯存在包紧力的区域。
19.T槽+弯销抽芯结构工作原理:
20.模仁里滑块抽芯机构:
21.一个滑块进行多个方向抽芯机构原理:
22.液压缸带动杠杆进行弧形抽芯机构原理:1
23.液压缸带动杠杆进行弧形抽芯机构原理:2
24.母模仁抽芯机构原理:
25.母模侧斜顶机构原理:
技术邻APP
工程师必备
工程师必备
- 项目客服
- 培训客服
- 平台客服
TOP




















