来源: 王克海桥梁抗震研究学科组

注:希望通过本宣贯搞清楚上述问题。


































注:烈度表述的链接,点击括号里(关于规范地震烈度表述的一点建议)










注意:“保险丝式单元”意思是像保险丝那样的单元,而不是“保险丝单元”!


























































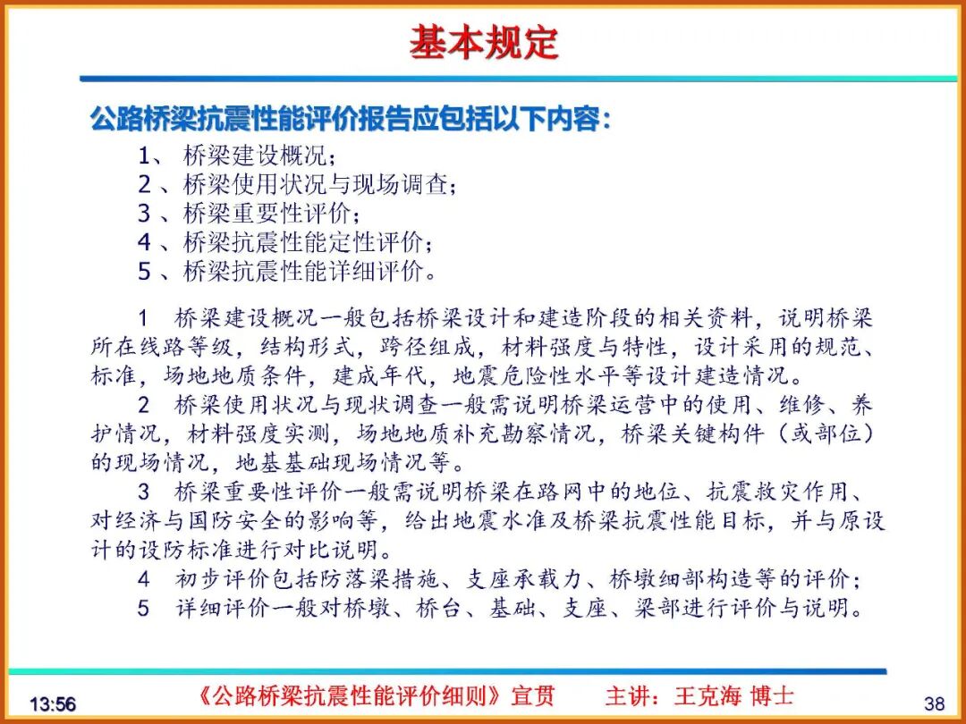
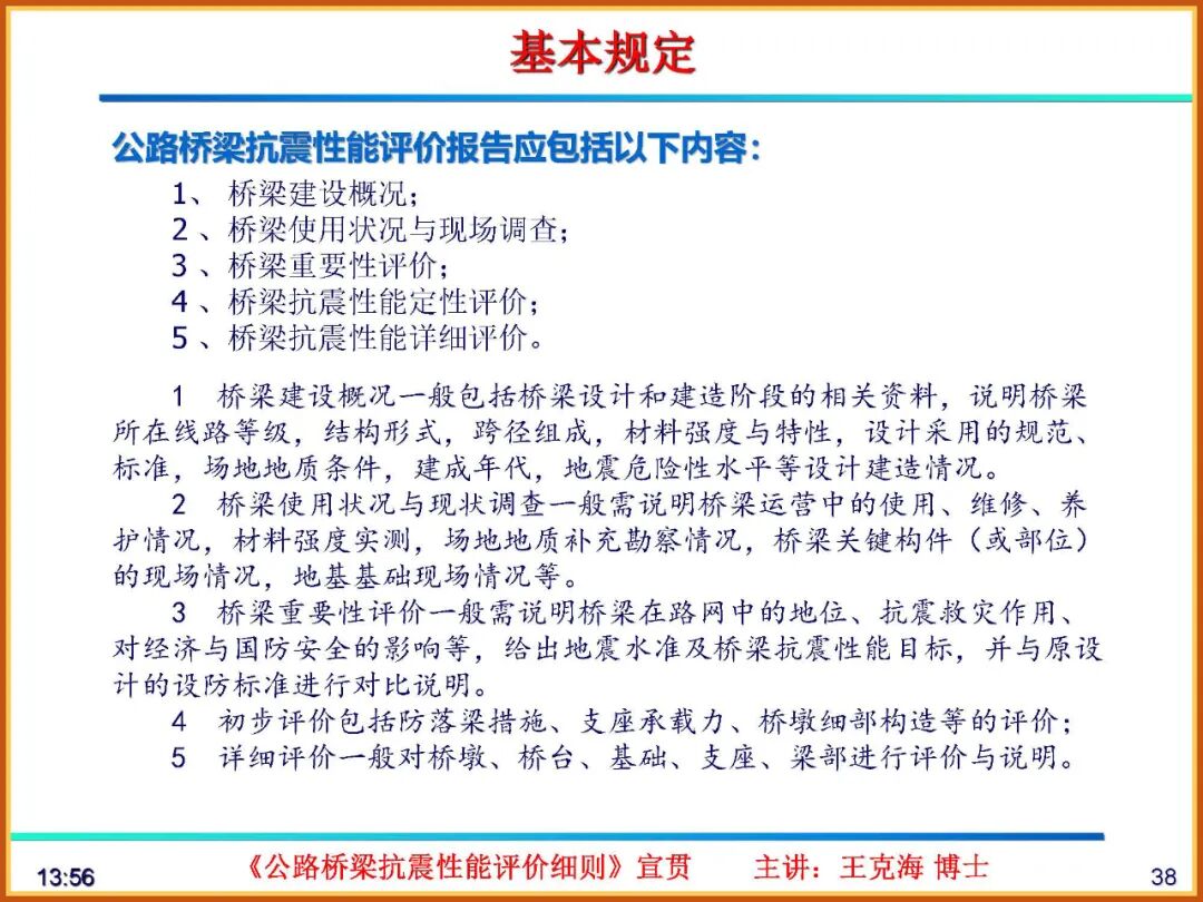
1.
由于地震是小概率事件,基于经济性考虑,将公路桥梁的抗震性能评价纳入日常养管中,一般情况下,
不单独进行桥梁
的抗震加固改造,应在既有桥梁运营加固改造的时候,进行桥梁抗震性能评价,以判断是否需要进行抗震加固改造,最好将运营加固改造和抗震加固改造同时进行,
以降低成本。
2.
要正确认识和使用《中国地震动区参数划图》,现行
《中国地震动区参数划图》仅提供
50
年超越概率
10%
(
相当于地震重现期
475
年
)
II
类场地
的地震动水准
,实际是中震水准的地震作用。
3.
桥梁抗震是一个系统工程,
千万不要用结构静力学的思维模式去理解(解释)桥梁抗震的概念
,一个好的桥梁工程师是地震力的合理疏导者、而不是地震力的围堵者。如果没有结构动力学、地震工程学的基础,千万别提:延性抗震体系、减隔震体系、……。还应该注意:现有的理论不足以解答桥梁抗震的所有问题,尤其是大跨高耸结构。
4.
笔者在总结汶川地震等桥梁震害、这些1:1的“足尺试验”的基础上,将桥梁抗震基本理念总结为:“因地制宜选择桥型”、“多道设防、分级耗能”、“一可三易(即:损伤部位及损伤程度可控、损伤部位或构件易检、损伤部位或构件易修、损坏部位或构件易换,‘可控’是目标、‘易检、易修、易换’是实现‘可控’的手段)”。对墩顶采用盖梁的中小跨径梁桥而言,在破坏性地震作用下,板式橡胶支座作为“保险丝
式
单元”优先损伤,因为它的损伤保护了桥墩和桩基,即:牺牲局部保护整体。这一理念已在《桥梁抗震研究(第二版)》(中国铁道出版社,2014年第二版第一次印刷、2015年第二版第二次印刷)的相关章节展开了论述(有兴趣的读者可以参阅此书,同时可以查阅我们抗震学科组近年来发表的40余篇相关文章)。
笔者认为:“
多道设防、分级耗
能
”、“
一可三易”,这12个字可以作为桥梁抗震的基本理念。