投影式光固化生物3D打印应用:血管与血管化
2022年11月11日 11:33仿生血管制造和血管化是构建工程组织和器官内血管网络的基础,但目前常用的血管制造手段及血管化实现方案结构过于简化,无法再现三维血管的生理特性,这使其所能发挥的作用十分有限。
投影式光固化生物3D打印技术通过光化学反应实现打印材料的逐层光固化,从而构建出三维结构。该种方法具有较高的打印分辨率,可实现仿生血管及促血管生成结构的高精度制造,并且由于不使用挤出喷嘴,避免了挤压过程中前切应力对细胞的损伤,这使得该技术在实现仿生血管结构及血管化上具有显著的优势。
一、仿生血管制造
1.《Biofabrication》:3D打印血管网络的光声成像(2022)
循环系统血栓形成可导致严重的心肌梗死和心血管死亡,了解血栓形成对开发安全有效的治疗方法是必要的。该研究使用投影式光固化3D打印技术,制作了具有内部微通道的复杂体外血管模型,其可用于血栓研究。光声显微镜(PAM)为3D打印血管模型的无标签可视化提供了独特的优势,具有大的穿透深度和功能灵敏度。该研究比较了两种PAM实现的成像性能:光学分辨率PAM和声学分辨率PAM,并研究了3D打印血管结构与不同模式的微通道。该研究结果表明,PAM在深度达3.6 mm时可以提供清晰的微通道结构,通过进一步量化了3D打印血管模型中的血氧含量,发现血栓的氧含量低于正常血液。PAM在生物3D打印中具有较为广泛的应用前景,其可用于各种血管和其他疾病的体外研究。
原文链接:
https://doi.org/10.1088/1758-5090/ac49d5
2.《Lab on a Chip》:光固化3D打印带有生物功能复合三维灌注网络的培养芯片(2020)
3D体外模型捕获了体内情况的结构和动态复杂性,作为动物模型的替代品需求很大,但在设计、细节和化学方面支持制造真正3D结构所需自由的方法仍然有限。该研究报道了一种光固化3D打印技术,利用聚乙二醇双丙烯酸酯(PEGDA)制造扩散开放和机械稳定的水凝胶结构作为独立的芯片,并被可灌注的血管样网络包围。此外,多个独立的可灌注和结构稳定的通道系统的集成进一步允许在精确的相对空间位置上轻松组合不同的大块材料体积。该研究所提的策略提供了一种自动化、低成本和高分辨率的技术,可以为先进的体外模型制造包含微流体灌注网络的复杂3D结构。
原文链接:
https://doi.org/10.1039/C7LC00926G
3.《ACS Applied Materials & Interfaces》:基于投影的多尺度通道细胞图案化支架3D打印(2018)
该研究报道了一个基于投影式光固化的3D打印系统,该系统实现了水凝胶支架的快速、高分辨率制造,其可实现复杂通道及多尺度载细胞结构的制造。使用该系统可制造各种支架结构,如蛇形、螺旋形和分形,到更复杂的几何形状,如仿生树状和毛细管网络,通过穿透分析结果可知,这些支架适合于代谢和营养运输。基于投影式光固化的3D打印系统在多尺度仿生细胞模式方面的可能性使其在药物筛选、器官芯片、细胞研究等方面具有较大的应用潜力。
原文链接:
https://doi.org/10.1021/acsami.8b03867
4.《Biomaterials》:脱细胞基质墨水的无扫描连续光固化生物3D打印(2018)
该研究提出了一种利用光交联的dECM生物墨水和投影式光固化生物3D打印技术的微尺度仿生组织制造新方法。该方法可以在短短的几秒内生成非常复杂的细微结构,该研究通过使用DLP打印方法对hiPSCs衍生的细胞与组织匹配的dECM生物墨水进行制造,构建出了具有复杂分支结构详细特征的血管网络结构,再通过生物物理线索引导自发的细胞重组进入预先设计好的结构中去,使细胞在打印结构中实现很好地生存和成熟。该方法可用于合并多种细胞类型,创建基于dECM的异构组织结构,可以作为研究生物疾病机制、开发个性化药物以及诊断药物筛选应用的新途径。
原文链接:
https://doi.org/10.1016/j.biomaterials.2018.12.009
5.《Polymers》:氨基树脂基光敏材料3D打印多参数优化设计在血管工程中的应用(2019)
该研究将实验概念设计应用到投影式光固化3D打印技术的制造过程中,通过评估氨基树脂(AR)、甲基丙烯酸2-羟乙基酯(HEMA)、多巴胺的不同比例和固化时间之间的因果关系,探索制备血管特征接近原生血管的人工血管移植物的接近最佳工艺参数,并通过适当优化制作程序和材料比例,成功制作出了具有良好打印分辨率的血管移植物。这些血管具有与原生血管相似的物理特性,能够支持细胞粘附和增殖。该研究可为未来探索可应用于临床的人造血管移植物的近最佳制备工艺提供支持。
原文链接:
https://doi.org/10.3390/polym11091394
6.《ACS Applied Materials & Interfaces》:黑色素纳米粒子-丝素水凝胶用于提高聚乙二醇-四丙烯酸酯生物墨水的光固化打印分辨率(2018)
该研究通过将丝素结合黑色素纳米颗粒(SFM)用作聚(乙二醇)-四丙烯酸酯(PEG4A)溶液的透明度调节剂。黑色素在0.05 ~ 0.2% (w/v)的范围内掺入到SF水凝胶中,SFM以0.25 ~ 1.0% (w/v)的浓度加入到PEG4A前驱体溶液中。通过比较打印的特征尺寸和设计的特征尺寸来检验打印精度。在4% (w/v) PEG4A(PEG4A/SFM)前驱体溶液中加入1.0% (w/v) SFM有效地降低了溶液的透明度,并通过将光束限制在设计的区域提高了打印分辨率,这使得制造中空血管或空管成为可能。
原文链接:
https://doi.org/10.1021/acsami.8b05963
二、血管化
1.《Biofabrication》:可个性化定制的投影式光固化打印多材料水凝胶微流控芯片(2021)
该研究开发了一台投影式光固化生物3D打印机,该打印机可以快速、一步地制作基于聚乙二醇二丙烯酸酯(PEGDA)和甲基丙烯酸酰化明胶(GelMA)的多材料复合水凝胶微流控芯片。该微流控芯片具有良好的机械性能和生物相容性,并且可以有效地促进微组织血管化。该生物制造方法可以为微组织模型快速集成到器官芯片和高通量药物筛选平台提供极大帮助。
原文链接:
https://doi.org/10.1088/1758-5090/ac2d78
2.《Science Advances》:基于投影式光固化三维打印技术构建用于骨再生的哈弗斯类支架(2020)
该研究通过基于投影式光固化的三维打印技术,成功地制备了具有完整层次化哈弗斯骨结构的仿生骨支架,并且通过改变哈弗仿骨结构的参数,达到更好地控制支架的抗压强度和孔隙率的目的。并在体外诱导成骨、血管生成和神经源性分化,促进体内血管生长和新骨形成上验证了其多细胞输送能力。
原文链接:
https://www.science.org/doi/10.1126/sciadv.aaz6725
3.《Bioactive Materials》:投影式光固化3D打印多孔抗菌生物陶瓷实现眼眶重建高效血管化(2021)
该研究开发了一种新型的多功能钙锌硅酸盐生物陶瓷植入物,以达到预期的效果。通过数字光处理技术制造了具有基于三周期最小表面 (TPMS) 的孔结构,且该种结构从中心到外围的孔径呈渐变状分布,并制造了具有均匀孔径的支架作为对照。与均质支架相比,分级多孔支架表现出受控的生物溶解行为和中等机械强度,尽管所有多孔植入物都表现出对金黄色葡萄球菌和大肠杆菌的显着抗菌潜力。同时,渐变孔径的支架在体外的细胞粘附、细胞活力和血管生成相关基因表达更佳。此外,逐渐增加的孔隙特征在背肌包埋模型中表现出更强的血管浸润潜力,具有这种孔隙结构的球形植入物在眼球摘除兔模型中可在4周内实现完全血管化。具有梯度孔设计的新型抗菌硬质石英石生物陶瓷具有作为下一代眼眶植入物的巨大潜力,并且孔-拓扑特征为改善眼眶重建中的生物学性能提供了机会。
原文链接:
https://doi.org/10.1016/j.bioactmat.2021.12.028
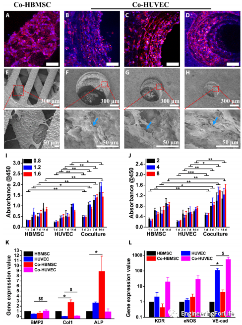
4.《Journal of Materials Chemistry B》:3D打印双相磷酸钙支架负载血小板裂解液/甲基丙烯酸明胶用于促进血管化(2022)
3D打印双相磷酸钙(BCP)支架在骨组织工程中具有巨大的临床应用潜力,然而血管化支架是骨再生的关键步骤,目前仍然难以控制。为了增强支架的血管化,该研究提出了一种新型生物活性支架,在BCP支架中加载血小板裂解液/甲基丙烯酸明胶(PL/GelMA)以促进血管化。通过投影式光固化3D打印技术成功制备了PL/GelMA/BCP支架,并填充PL/GelMA以促进血管化效果。体外评价表明,人脐静脉内皮细胞(HUVECs)在PL/GelMA/BCP支架上的粘附良好,与支架共培养可显著促进细胞增殖。此外,在PL中检测到多种生长因子(GFs),这些生长因子从支架中缓慢释放,调节细胞行为,促进血管样结构的形成。体外实验结果表明,PL/GelMA/BCP支架植入大鼠背部后,毛细血管形成明显增加。这些研究结果表明,灌注PL/GelMA可增强BCP的血管化能力,PL/GelMA/BCP支架在组织工程中具有促进血管化的潜力。
原文链接:
https://doi.org/10.1039/D2TB00006G
5.《Advanced Materials》:基于微流体的多材料投影式光固化生物3D打印(2018)
该研究提出了一种基于投影式光固化技术的生物3D打印平台,其可用于异构水凝胶结构的多材料制造。通过将载细胞GelMA引入微流控装置并制造细胞化结构,验证了该系统的生物相容性。随后通过混合PEGDA和三种不同浓度的GelMA并负载血管内皮生长因子,进一步评估其在大鼠模型中的新生血管潜力。该系统为组织工程、再生医学和生物传感领域的高保真微结构的生物打印需求提供了一个可用的平台,在血管生成等方面具有较强的应用潜力。
原文链接:
https://doi.org/10.1002/adma.201800242
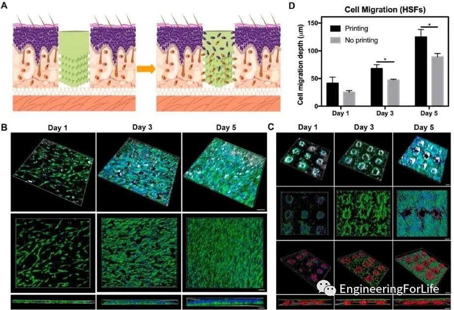
6.《Biomaterials》:投影式光固化3D打印仿生皮肤(2020)
该研究利用投影式光固化3D打印技术对GelMA/ HA-NB/LAP生物墨水进行了结构制造,打印了具有仿生结构的仿生皮肤。仿生皮肤中相互贯通的孔道可以促进营养物进入和氧气的交换,有利于细胞黏附,迁移和增殖与血管生成。在经过力学测试后,最终选择了微通道尺寸为200 μm的支架进行进一步的研究以修复皮肤缺损,而无微通道的支架作为对照,并使用大鼠和猪进行了全层皮肤缺损模型实验,用以评估仿生皮肤的体内治疗效果。在血管化实验中,它也能够加速伤口愈合过程中的新血管形成,并促进皮肤附件的真皮再生。
原文链接:
https://doi.org/10.1016/j.biomaterials.2020.120287
7.《Biomaterials》:具有复杂微结构的血管化组织的直接3D生物打印(2017)
该研究通过使用光固化3D打印技术创建了具有复杂3D微结构的血管化组织。模拟天然血管细胞组成的多种细胞类型被直接封装到水凝胶中实现精确控制分布。该方法不需要牺牲材料或灌注,所打印出的内皮细胞在体外自发形成管状结构,随后通过体内植入证明了血管化组织中内皮网络的存活和渐进形成,且内皮网络与宿主循环之间的吻合,观察到具有红细胞功能的血管。这种新的血管化方法具有优越的生物打印速度、灵活性和可扩展性,可广泛应用于各种功能组织的工程化和转译。
原文链接:
https://doi.org/10.1016/j.biomaterials.2017.01.042
工程师必备
- 项目客服
- 培训客服
- 平台客服
TOP




















