----------------------------------------------------------------------
蒸发器中的液态制冷剂吸收水中的热量并开始蒸发,液态制冷剂亦完全蒸发变为气态后被压缩机吸入并压缩,气态制冷剂通过冷凝器放热热量,凝结成液体,通过热力膨胀阀(或毛细管)节流后变成低温低压制冷剂进入蒸发器,完成制冷剂循环过程。

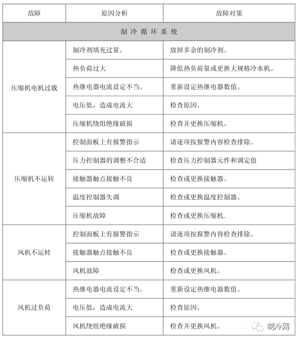
压缩机是制冷系统中的核心部件,作用是将输入的电能转化为机械能,压缩制冷剂。

在制冷过程中冷凝器起着输出热能并使制冷剂得以冷凝的作用。从制冷压缩机排出的高压过热蒸气进入冷凝器后,将其从蒸发器和制冷压缩机中以及在管道内所吸收的热量都传递给周围介质(水或空气)带走;制冷剂高压过热蒸气重新凝结成液体。
贮液器安装在冷凝器之后,与冷凝器的排液管是直接连通的。冷凝器的制冷剂液体应畅通无阻地流入贮液器内,这样就可以充分利用冷凝器的冷却面积。另一方面,当蒸发器的热负荷变化时,制冷剂液体的需要量也随之变化,那时,贮液器便起到调剂和贮存制冷剂的作用。

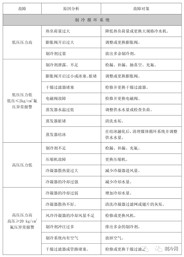
在制冷循环中必须预防水分和污物(油污、铁屑、铜屑)等进入,如果系统中的水分未排除干净,当制冷剂通过节流阀(热力膨胀阀或毛细管)时,因压力及温度的下降有时水分会凝固成冰,使通道阻塞,影响制冷装置的正常运作。
热力膨胀阀在制冷系统中既是流量的调节阀,又是节流阀,在制冷设备中安装在干燥过滤器和蒸发器之间,它的感温包是包扎在蒸发器的出口处。其主要作用是使高压常温的制冷剂液体在流经热力膨胀阀时节流降压,变为低温低压制冷剂湿蒸气(进入蒸发器,在蒸发器内汽化吸热,而达到制冷降温的目的。

蒸发器是依靠制冷剂液体的蒸发来吸收被冷却介质热量的换热设备。它在制冷系统中的功能是吸收热量(或称输出冷量)。为了保证蒸发过程能稳定持久的进行,必须不断的用制冷压缩机将蒸发的气体抽走,以保持一定的蒸发压力。
R22/R134A作为制冷剂。它的作用是携带热量,并在状态变化时实现吸热和放热。
水循环系统是由水泵将水从水箱抽出到用户需冷却的设备,冷冻水将热量带走后温度升高,再回到冷冻水箱中。
该部分由冷冻泵、室内风机及冷冻水管道等组成。从主机蒸发器流出的低温冷冻水由冷冻泵加压送入冷冻水管道(出水),进入室内进行热交换,带走房间内的热量,最后回到主机蒸发器(回水)。室内风机用于将空气吹过冷冻水管道,降低空气温度,加速室内热交换。

该部分由冷却泵、冷却水管道、冷却水塔及冷凝器等组成。冷冻水循环系统进行室内热交换的同时,必将带走室内大量的热能。该热能通过主机内的冷媒传递给冷却水,使冷却水温度升高。冷却泵将升温后的冷却水压入冷却水塔(出水),使之与大气进行热交换,降低温度后再送回主机冷凝器。
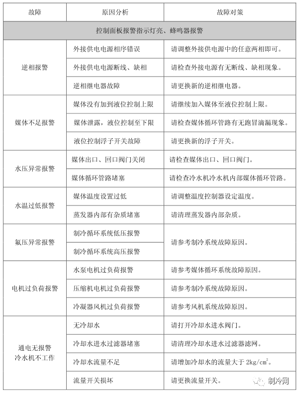
电器自控系统包括电源部分和自动控制部分。电源部分是通过接触器,对压缩机、风扇、水泵等供应电源。
自动控制部分包括温控器、压力保护、延时器、继电器、过载保护等相互组合达到根据水温自动启动和停止,保护等功能。






⊙版权声明:文章视频资料来源网络整理,版权归原作者所有,如侵权请联系我们删除。