ANSYS Workbench 六面体网格划分
这是 ANSYS 工程实战 第 50 篇文章
问题描述:在使用 ANSYS Workbench 在进行力学分析时,使用自由或默认等划分网格计算的结果和使用六面体网格计算的结果会有很大差异,特别是在对工程工艺问题进行分析时需要专门进行网格划分,否则计算出的结果差异会特别大。
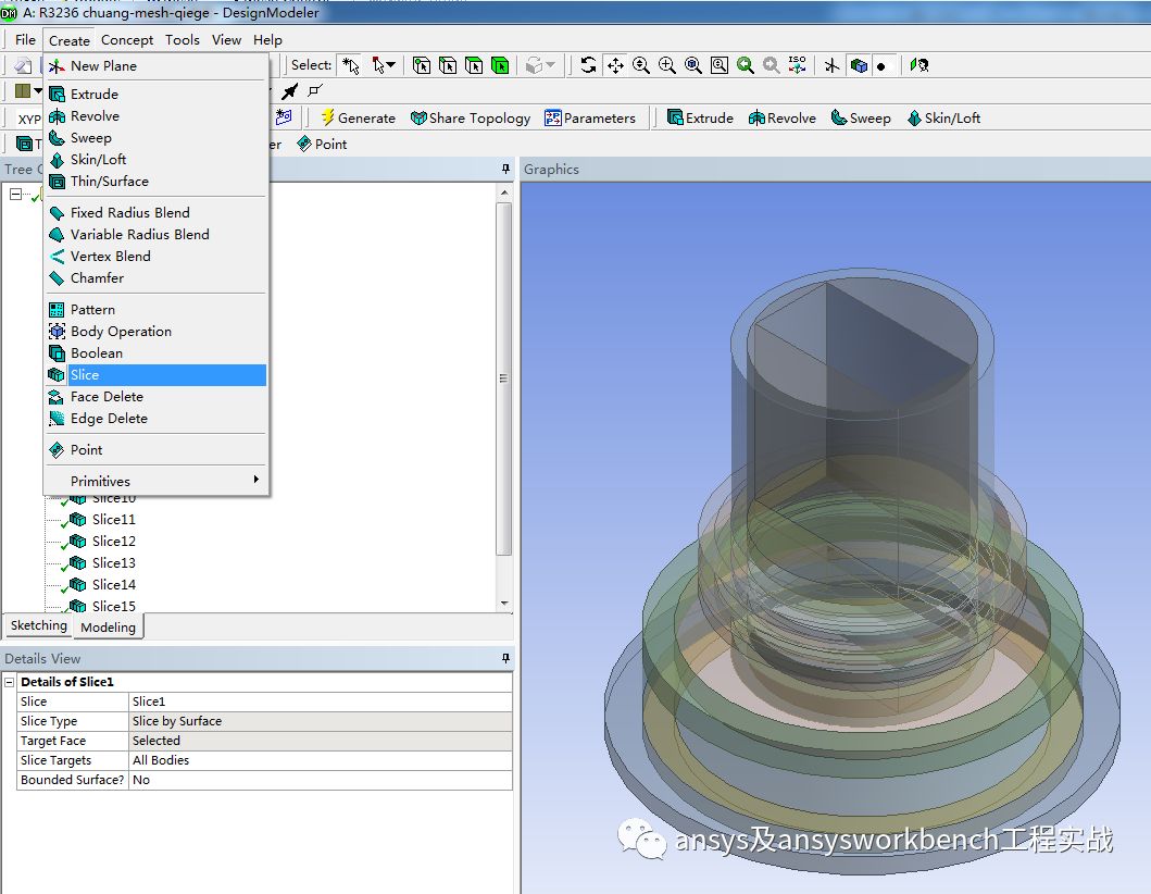
1. 模型切割
网格划分前进行体切割,利用几何体设置中的 Create - Slice - slice by surface 功能,完成多次体切割。
图 1 模型切割
2. 网格大小设置
对关键体窗片(4 个 body )同时进行 Sweep Methond,Face sizing,Body sizing 大小设置,其中 Sweep Methond,Body sizing 网格大小设置一致,Face sizing 大小可以适当调整,Face sizing 的面选择 Z 方向的两个面。后续体网格大小设置时,三种网格功能要同时使用,否则会出现划分的网格不规整。
图 2 网格大小设置
3. 网格生成
窗片的网格大小设置完毕后,在 part 选项中选择窗片的四个体,右键选择Generate Mesh,仅对窗片的 4 个体进行了网格划分。如果在 Mesh 选项中选择 Generate Mesh,或者在功能界面的 Generate 是对所有体进行网格划分。
图 3 先划分关键体
4. 继续划分网格
对窗片临近的 6 个体进行步骤 2 的设置,Face sizing 的面选择 Z 方向的四个面,Face sizing 的面不能随意选择,必须起到限制网格大小的作用,不能和已设置或已划分网格的约束有冲突,如图 4。
图 4 其他体网格大小设置
按照步骤 3 对紧挨窗片的 6 个体完成网格划分,在 Mesh 中显示已经划分的网格 ,如图 5。
图 5 其他体网格大小设置
5. 其他体网格划分
对其他体挨个进行步骤 2 和步骤 3 的操作,依次完成网格划分,不能跨越体进会网格划分,否则会出现网格划分错误或没有按照设置划分出需要的网格,甚至网格划分后比较乱,影响后边网格修改或网格收敛设置,如图 6 。
图 6 部分体完成网格划分
最后对不能进行六面体划分的体选用 Hex Dominant Method 法或其他网格划分,最终完成所有体的网格划分如图 6 。如果划分完成,网格数量比较多,可以重复步骤 1-5 重设置网格大小,或对不重要部分适当改变网格大小。在进行网格收敛时,也可按照步骤 1-5 进行网格设置。
图 7 整个完成网格
工程师必备
- 项目客服
- 培训客服
- 平台客服
TOP




















