使用有限元-边界元方法进行电磁仿真
浏览:3132
LoS 通信
图1.典型的 LoS 通信链接路径的描述。
发射器和接收器天线仿真
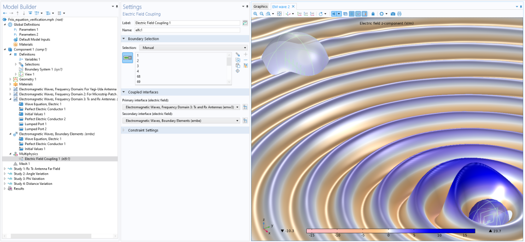
图2. 使用电场耦合多物理场接口耦合emw3 和 embe 接口。
电磁波从发射器到接收器的传输。这个仿真使用了 FEM-BEM 耦合功能。
-
电磁波,频域:八木-宇田天线(Rx)(emw) 接口 (简称为emw 接口 ) -
电磁波,频域 2:微带贴片天线(Tx)(emw2) 接口(简称为emw2 接口 )
图3.emw 和 emw2 接口被用于计算八木-宇田天线和微带贴片天线的远场增益。
图4.用于定义 Friis 方程的远场表达式。其中,lda0 和 dist 分别代表在自由空间工作的波长和 Rx 和 Tx 天线之间的距离。为了获取通过 phi 角参数定义的特定坐标上的远场增益,使用了预定义的 at3() 函数。
图5. Friis 方程与不同距离的接收功率的比较。
图6. Friis 方程与不同方位角度下的接收功率的比较。
更方便地进行 EMI/EMC 测试
图7.用于发射分析的 EMI/EMC 测试台设置图。
结语
技术邻APP
工程师必备
工程师必备
- 项目客服
- 培训客服
- 平台客服
TOP




















