如何使用UG NX创建Rflex(rfi)文件?
2023年7月18日 09:401. 首先打开创建好的UG 零件模型,如model.part
2. 进入有限元处理模块
1) 点击应用模块>前/后处理,进入有限元分析建模与分析模块。
3. 创建一个FEM数据结构
1) 选中model1.part>鼠标右键>在菜单中选择新建FEM
2)设置类型为NX Nastran, 并设置fem文件名称及保存路径,点击确定完成设置。
3)单击确定按钮
4. 生成Mesh
1) 本案例需要生成实体网格,因此选择3D四面体
2)选择零件体为要进行网格划分的对象
3)设置单元类型:CTETRA4
4)设置单元大小:5(用户根据自身模型自行设定)
5)点击确定,开始生成网格
网格生成完成,如下图所示:
5. 定义材料属性
1) 点击3D收集器前面的+,展开下级数据,选中Solid(1),点击鼠标右键,在弹出的菜单中选择编辑。
2)弹出属性定义窗口,选择实体属性右侧的设置图标,弹出PSOLID窗口,在属性下的材料项,点击右侧图标,打开材料列表。
3)此处以刚材料作为示例,因此在材料库中选择Steel,。
4)多次点击确定,完成材料设置并退出。
6. 保存当前FEM
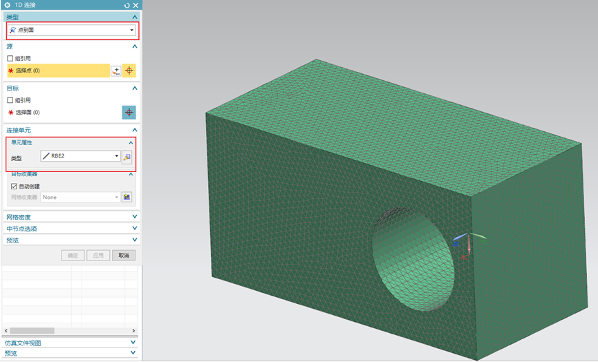
7. 定义RBE(rigid body element)连接
RBE单元相当于RecurDyn中的FDR单元,是对柔性体施加约束和载荷的重要单元
1)选择1D连接
2)选择建立RBE的方式为点到面(因此具体需要选择一个点和一个面)
3)设置单元属性类型为RBE2
4) 需要选择的点为两端圆心连线的中点,因此点击选择点的+图标,弹出点的设置窗口
5) 类型选择:两点之间
指定点1:选择一端截面圆
指定点2:选择另一端截面圆
点之间的位置(%):设置为50
6) 点击确定完成
7) 选择面:选择圆孔面
8) 点击确定,完成RBE单元的创建,如下图所示:
8. 创建一个仿真
1) 回到仿真导航器,选择*.fem,点击鼠标右键,然后在菜单中点击新建仿真
2) 类型默认为NX Nastran,设置仿真文件名称及保存路径,点击确定。
3)设置结算方案类型为SOL 103 柔性体,并在Lanczos数据中设置所需模态数为20。
9. 求解
1) 选择Solution1,点击鼠标右键,菜单选择“求解…”
系统开始求解:
求解完成后,显示如下:
10. 查看模态结果
求解完成后,可在database中查看结果
1) 点击结果>Structural>鼠标右键>打开,可看到界面显示20阶模态及频率。
11. 查看rfi文件
在仿真文件的路径下,可查看生成了后缀为rfi的Rfelx文件。可通过RecurDyn的RFlex import功能导入RecurDyn,并进行仿真分析。
工程师必备
- 项目客服
- 培训客服
- 平台客服
TOP




















