【AICFD案例教程】轴流风扇仿真分析
2023年11月7日 17:37一、概 要
1)案例描述
本案例分析的是某轴流风扇,模型包含出口导叶流到和转子流道两部分组成,模拟风扇在入口速度为13.06m/s的工况下,风扇流场流动分布及风扇效率。本案例采用旋转机械向导模式,并结合通用模式与旋转机械专用后处理展示计算结果。
2)网格
六面体网格,网格数量180万。
3)计算条件
二、向导设置
1)新建工程
① 启动AICFD 2023R2;
图2-1 AICFD窗口
2)模型设置
进入向导模式,选择模型机械类型>Fan,本案例为稳态计算。设置完成,点击“下一步”。
设置计算域,边界条件以及求解参数设置,湍流模型采用Standardk-epsilon模型,点击“下一步”;
根据模型设置,界面将自动识别交界面,也可以手动修改,点击“下一步”;
根据模型设置,界面将自动识别边界条件,也可以手动修改,点击Inlet,Outlet修改进出口边界条件,点击“下一步”;
选择StartSolver,点击“完成”运行求解器开始计算。
图2-9 运行求解器设置
三、后处理
1)监控曲线
查看残差曲线。
2)求解结果更新及导入
单击菜单栏 求解>可视化结果,实现可视化求解结果更新,现版本计算完成后自动进行可视化求解结果。
3)可视化结果
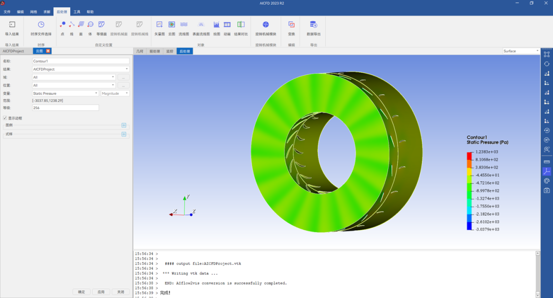
①压力云图
单击菜单栏后处理>云图,选取位置和变量参数,设置等级参数,点击应用,读取风扇表面压力云图,可以看到在3000rmp转速下的风扇表面压力分布。
图3-3 表面压力云图
4)模型初始化
点击菜单栏后处理>旋转机械模块,进行模型初始化,激活旋转机械后处理模式。
图3-5 选择初始化结果
5)可视化结果
①三维视图
双击场景>三维视图,选取组件和零件,读取风扇3D模型视角。
② 叶间平面
双击 场景> 叶间平面,选取组件,类型和变量参数,设置等级参数,点击应用,读取叶间平面压力云图,可以看到在3000rmp转速下,转子叶片对流体做功,流体流过转子叶片后,压力升高。
③ 子午面
双击 场景> 子午面,选取组件,类型和变量参数,设置等级参数,点击应用,读取子午面压力云图,可以看到在3000rmp转速下,风扇与旋转轴垂直的面的压力分布,可以看到流体经转子加功后,压力升高,且能清晰的看出叶片前缘在子午面上的投影。
④ 图表
双击绘图>叶片载荷,读取叶片载荷表,可以自定义选择X轴与Y轴变量,可以看出压力面的压力高于吸力面压力,前缘处压力最高。
图3-10 叶片载荷
双击 绘图> 圆周面,读取圆周面图,可以自定义选择X轴与Y轴变量,可以看出压力分布呈周期性变化;
图3-11 圆周面
双击 绘图>径向曲线,读取径向图,可以自定义选择X轴与Y轴变量,可以看出压力沿径向逐渐增大,符合径向平衡方程;
双击绘图>入口至出口,读取入口至出口表,可以自定义选择X轴与Y轴变量。压力在转子叶片内沿流向逐渐升高,在静子叶片内保持不变;
⑤ 旋转机械曲面
图3-14 旋转机械曲面
⑥ 旋转机械曲线
更多详细介绍及软件试用,请点击“AICFD——智能热流体仿真软件”,前往查阅及下载安装。软件试用无需申请license,下载安装后可直接免费试用30天。
工程师必备
- 项目客服
- 培训客服
- 平台客服
TOP




















