汉航VS08板卡--基于对称恒流源激励技术的高温动静态应变测量
高温动静态应变测量主要面临以下的挑战
一、高温测量环境下,普通应变计不能区分哪些是期望得到的机械载荷变化产生的应变,哪些是测试材料随温度变化产生的膨胀,这种由于热膨胀造成的应变读数通常被称为“视应变”或“热应变”。
二、高温测量环境下,应变计阻值随温度变化而变化,变化可能超过桥路的量程,将导致传统惠斯通电桥无法平衡,从而无法进行测量。
三、高温测量环境下,需使用特殊的高温应变计,而且常规铜材质导线不能承受高温,必须使用具有很高电阻的高温导线,而高温下导线电阻随温度变化而产生变化,常规测量方式会导致测量精度和线性度变差,影响测量结果。
四、高温测量环境下,存在较大的静电噪声和电磁噪声,而应变计处于非屏蔽工作环境,对各种干扰源比较敏感,常规方法测量会导致测量结果不可用。
针对以上问题,在高温环境下的应变计测量,最佳方式是采用对称恒流源激励技术。
对称恒流源激励技术
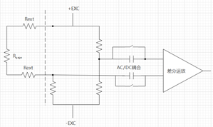
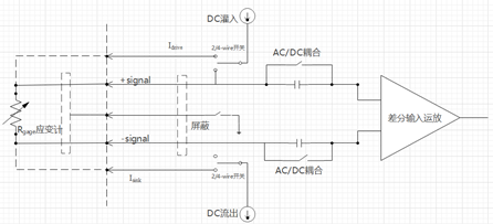
对称恒流源激励技术是采用一对完全匹配的电流源作为应变片的激励源,并使用一个差分放大器来测量应变计两端的电压值差,如图1所示。从图1中可以看出,它使用两个匹配的电流源形成“推-拉”的结构,一个往应变计“灌入”电流,另一个从应变计“拉出”电流。这两个匹配的电流源通过双绞屏蔽电缆连接到输入端并流过Rgage应变计。这种电路结构在物理和电子学方面都是对称的,因此具有很强的共模噪声抑制能力。另外,根据双级功率源共地的特点,应变计的直流电压是对称的,与单端电流源方法相比,对称设计具有两倍的信号一致性范围。在4线模式下,高输入阻抗的应变计信号传输线±signal将差分放大器的输入端直接连接到应变计两端,由于差分放大器具有极高的输入阻抗,因此应变计测量线上没有电流流过,因此用于传输应变计激励的导线中的电流并不会引起激励电流的下降,应变计测量数据将不会受到影响。对动态测量,2/4-wire开关可以设置成2线方式,输入可以是AC耦合,即只有应变计的动态波动被允许放大。由于差分放大器输入是一对对称平衡的差分信号,使得差分放大器具有极高的共模噪声抑制能力,允许使用同一片应变计进行静态和动态数据的测量。
图1 对称恒流源连接图
对称恒流源激励技术的优点
优点1:采用对称恒流激励技术,因为恒流激励不会受到电缆长度、阻值的影响,可以保证测量灵敏度和线性度。
优点2:对称布局提供了更多的优点:在图1中我们能看到,就作用于应变计和互联电缆的干扰噪声源而言,差分放大器的两个连接输入端,无论是物理特性、还是电气特性,都是对称的。只要适当注意一下布线和接线技术,两个对称的输入端的噪声拾取将几乎相同,因此后端差分放大器将显著降低对静电噪声和电磁噪声的敏感性。
优点3:对称布局的其它优点包括“改善对应变片故障情况的容忍度”,以及中点为零点的电流变化范围,能更好地利用信号调理器中采用的双极性电源。
对称恒流源激励技术使用一对匹配的电流源激励应变片,使用一个差分放大器测量应变计两端电压差,导线电阻对传递到应变计上的激励电流没影响,任何温度下不会降低应变计灵敏度;信号采集器采集的应变信号,无需增加通道增益;信号采集器内外连接完全对称,信噪比改善约40dB。
对称恒流激励技术与传统恒压源激励之间的区别
传统惠斯通电桥采用恒压模式,是应变测量最普遍的方法。在高温动静态应变测量中,惠斯通电桥测试法主要产生三种测量不确定度。
(1)任何载流导线上的电阻都会导致应变计灵敏度降低。使用通道增益可以补偿降低的灵敏度,但是测量过程中延长线的电阻会随温度变化,造成乘常数测量不确定度。
(2)惠斯通电桥的连接依靠载流导线电阻温度系数的精确匹配来保持电桥平衡。即使测试过程中这些导线上最轻微的热变化也可以使电桥输出产生显著的直流漂移。这种“零漂移”误差无法从测试件的机械应变区分出来,这样就造成一个加常数测量不确定度。
(3)惠斯通电桥的连接在物理和电气上均不对称,无法抑制静电噪声及环境电磁噪声。
图2示意了用于动态应变测量单臂惠斯通电桥的连接方式。
图2 单臂惠斯通电桥连接
在图2中,其零漂主要是由于应变计焊接的扩展导线的电阻Rext引起的。
测量灵敏度定义为电路输出电压的变化与应变计电阻变化的比值。由扩展导线电阻Rext引起的测量灵敏度误差是两线连接惠斯通电桥测量较为棘手的问题。
图3显示的是100Ω单臂惠斯通电桥与应变计连接方式下,测量电桥灵敏度相对于导线电阻Rext的变化曲线。测量灵敏度随着导线电阻的增加而减小。如果导线电阻已知,灵敏度的下降可以用增加放大倍数或后处理修正方法进行补偿。如果引线电阻未知或随着温度漂移变化很大,则会引起明显的测量失真。
对称恒流激励技术是一种真正能抑制共模干扰信号的对称输入技术, 适用于单臂电桥。桥路的恒流激励不受导线电阻的影响,长导线测试时不会影响测量灵敏度,如图3所示。
图3 归一化测量灵敏度与导线电阻Rext的关系
另外,与单端恒流源激励方式或传统的恒压源激励方式相比,对称恒流激励技术使测量噪声大幅度减小。为了测试静电耦合模型,用一段3米双绞线电缆连接远处一个1KΩ的应变计上。扩展导线从导管中穿过,紧贴一根未屏蔽的二芯导线,二线导线中通入测试信号,用以表现耦合量级和噪音频率的关系。如图4所示,单端惠斯通电桥或单端恒流的噪声耦合每倍频程增加6dB。对于耦合电容约为16.4pF/m的测量结果是一致的。在所有测试频率上,对称恒流激励方式将有效耦合噪声削减了约40dB。
图4 非屏蔽二芯电缆的噪声耦合测试
汉航VS08板卡
对称恒流源激励技术提供一种使用2/4线连接、单应变计方式下精确测量动静态应变的方法。与单端恒流源或使用单臂惠斯通桥的结构相比,对称恒流激励使得应变计在任何导线电阻下都能得到精确的激励,由于高阻抗测量输入的只是应变信号,双绞线对称布局接法消除了应变计灵敏度下降和零点漂移误差,而不用担心导线的匹配特性。而且由于测量线是对称的,差分放大器的共模抑制提供了极高的抗噪能力,允许使用同一片应变计进行静态和动态数据的测量,因此,对称恒流源激励是高温动静态应变测量的最佳技术。
汉航自主研发的VS08板卡中内置应变调理模块,无需额外配备应变调理模块来进行应力应变测量。其采用对称恒流源技术,具有限流检测功能的对称桥式电源可设置为±0.5V至±5V,精度为 0.1%;最大电流为 20mA;感应线保证标称电桥电压与电缆长度无关。除此之外,汉航VS08板卡中还具有以下应变调理指标:
电流入射技术自动桥路平衡:(连续的平衡电流:0~20mA,步进5mA),真正的桥路平衡恢复了标称电桥阻抗,将高应变水平的电桥非线性降至最低,而不影响电桥灵敏度。
低频噪声指标:在2V桥路电压激励和应变灵敏度为2的情况下(0.1Hz-100Hz)典型0.8μVpp或0.2μEpp。
桥路阻值补偿:内置的可选桥路连接,支持1/4(120、350、1K和用户自定义),1/2和全桥类型桥路平衡。
标定:在正负供电补偿线、分流补偿线、正负输入之间采用4个分流校准电阻(±0.12%),模拟应变。
过载检测:输入端模拟过压检测及ADC后端数字过压检测。
桥路支持:全桥、半桥、半桥旋转和四分之一桥。
汉航VS08板卡关键特性:
支持LAN网络通信、支持LXI A类总线、支持IEEE1588v2 PTP精密时钟同步协议、基于Web的页面设置
每通道独立LED状态指示
内置Linux系统、支持在线/离线数据采集
9-36V直流或PoE供电
桥路支持:全桥、半桥、1/4桥,桥路阻值:120Ω、350Ω、1kΩ,支持电流入射技术进行桥路平衡
每通道独立24位Σ-ΔA/D,每通道独立采样频率204.8kHz
支持Linux系统、支持FPGA、内置独立硬件DSP处理
支持具有IEEE 1451.4 Class 1类接口的TEDS传感器
图5 汉航VS08板卡
通过多种调理电路技术,汉航VS08板卡在应力应变测试方面具有更高的准确性和可靠性。它具有高精度、低噪声、工作稳定等特性,不仅能够满足常温工况下的各种应力应变测量应用,并且在复杂的高温工作环境下依然具有优秀的抗电磁干扰能力,具有良好的动静态应变测量精度和稳定性。
应用
1
机械工程及制造设备
起重机、挖掘机、水泥泵车等工程机械的力臂等部位的应变应力、位移测试;油缸的压力、位移、温度、应变应力综合测试;机床导轨的残余应力测试。
2
航空航天、高铁、汽车、轮船等交通设备
航空发动机、汽轮机等处于高温工况下的结构的压力、温度、应变应力综合测试;车体、轮轴、高压输电弓等部位的应变应力测试。
3
电力、动力工程
电厂设备的强度测试,如核电站安全壳整体强度测试;水轮机轴及叶片的应变应力测试;蒸汽管道受热后的应变应力、温度、压力综合测试。
4
冶金、石油、化工
钢锭模表面热应力测试;油罐、压力容器、管道的压力、应变应力测试。
如需了解更多产品信息与应用详情,欢迎您与我们联系。
点击下方蓝色字体“阅读原文”,了解更多信息。
工程师必备
- 项目客服
- 培训客服
- 平台客服
TOP




















