一种用于个人热管理(PTM)的纺织材料
2024年5月23日 10:36
来源 | Advanced Functional Materials
01
背景介绍
最近结束的2023年是地球上有记录以来最热的一年,某组织预测地球将在未来五年内创下新的高温记录。夏季热浪给人类健康带来了许多有害的后果,如对消化系统、神经系统和循环系统的危害。在严重的情况下,它甚至会导致多器官系统衰竭和随后的死亡例如,墨西哥的热浪不幸导致至少112人死亡。为了保证人的生命,人们依靠空调等大型制冷设备,通过降低室内温度来降低体温。然而,这些电子设备有缺点,如高能耗,不适合个人冷却能力,和户外环境的限制。
服装作为人体的第二层皮肤,可以通过功能设计,实现针对个人需求的实时降温。因此,个人热管理(PTM)纺织品在过去几年中经历了显着的进步。散热通过四种机制发生:传导、辐射、对流和蒸发。人们对具有辐射和蒸发功能的冷却纺织品进行了大量研究。然而,作为纺织品唯一固有的散热机制,对传导的研究却很有限。因此,一个有前途的研究领域是创造具有优异导热性的PTM织物。
传统的夏季面料通常使用棉,其导热系数非常低(0.02-0.07 W/mK)。为此,市场上出现了实现个人降温的“清凉感觉面料”。这些产品增加了导热性,使它们能够迅速将身体热量传递到周围环境,提供冷却的感觉。因此,BNNS引起了研究人员的极大关注。然而,这些研究只涉及织物平面内的散热问题。如果人体产生的热量可以通过布料在垂直方向上迅速消散,冷却将会更快更有效。此外,使用过多的颗粒来构建热通道可能会导致材料强度下降,不足以用于实际使用。
02
成果掠影
近日,东华大学丁彬、王先锋团队针对用于个人热管理纺织品的研究取得最新进展。为了解决这些问题,我们开发了一种双冷却纺织品(DCT),具有3D热网结构和Janus润湿结构,采用液体辅助超声改性,高压静电纺丝和压后处理相结合。具体来说,织物的外层(mE)由亲水性聚乙烯-乙烯醇共聚物(EVOH)与改性BNNS (mBNNS)共混而成,而织物的内层(mP)由疏水性聚氨酯(PU)与mBNNS共混而成。由于mBNNS与两种聚合物具有较强的界面相互作用,在高压静场中形成水平导热通道,随后的压制增加了单纤维在织物厚度方向的接触面积,织物具有双向高导热系数,提高了机械强度。在三维多级热传导网络的影响下,DCT获得了显著的面内和透面导热系数(8.57和0.70 W/mK),以及实用的力学质量(抗拉断裂强度为65 MPa)。此外,DCT具有Janus湿润结构,具有单向吸湿性能(输运指数为1081%)和快速水分蒸发性能(0.34 g h−1)。在静态和动态情况下,快速散热和汗液蒸发是人体降温的有利特征。与棉织物相比,DCT可以将温度降低3.7°C。这一策略为开发用于建筑个性化制冷和节能的先进功能性纺织品提供了新的视角。研究成果以“Dual-Cooling Textile Enables Vertical Heat Dissipation and Sweat Evaporation For Thermal and Moisture Regulation”为题发表在《Advanced Functional Materials》。
03
图文导读
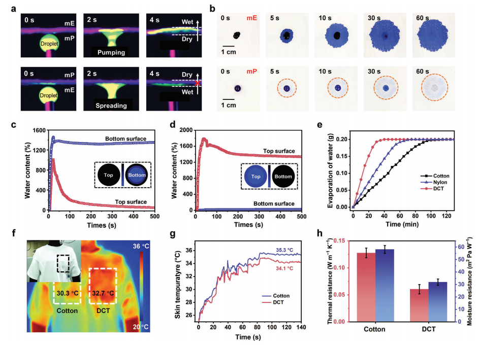
图1. a) DCT的制造过程示意图。b)人体静态和动态状态下DCT热扩散和汗液蒸发机理示意图。c)大尺寸DCT照片。红外热成像显示一个真实的人穿着DCT(左胸)和棉织物站着和跑着。
图2.a) BNNS和mBNNS的SEM图像和b) FTIR光谱。c) mBNNS/EVOH(左)和mBNNS/PU(右)的ESP在−0.03 ~ 0.03范围内绘制。d) m-E和e) m-P的SEM图像。f) NO-NM, NO-M, O-M的XRD。g)纳米片沿平面方向的取向分数。纤维膜h)压前和i)压后的SEM横截面图(传热路径如图中红色曲线所示)。j) E/P、m-E/m-P和DCT的BET表面积比较。k) mE与mP的孔径分布对比,插图为对应的水接触角。
图3. 人体处于静止状态时DCT的散热性能。
图4.人体运动时DCT的冷却性能。
工程师必备
- 项目客服
- 培训客服
- 平台客服
TOP




















