基于伏图的汽车轮毂径向疲劳仿真APP开发及应用
2024年12月30日 18:21汽车车轮的轮毂主要由轮辋和轮辐组成。轮辋支撑轮胎并与轮胎装配配合;轮辐则连接中心(如中心盖或车轴)和轮辋,确保稳定旋转。作为连接轮胎与汽车的关键部件,轮毂承载着整车的重量,并在行驶过程中不断承受各种动态冲击载荷的作用。轮毂最常见的失效形式是疲劳破坏,这也是导致汽车事故的重要原因之一。因此车轮轮毂的疲劳性能直接关系到汽车行驶的稳定和安全。
图1 汽车车轮轮毂
汽车车轮的弯曲疲劳和径向疲劳是检验车轮疲劳寿命的最主要指标。弯曲疲劳性能指车轮在承受侧向载荷时的抗弯曲能力,而径向疲劳性能则指车轮在承受径向载荷时的抗疲劳能力。国标《GB/T 5334—2021 乘用车车轮弯曲和径向疲劳性能要求和试验方法》规定,车轮在特定径向载荷和边界条件下,疲劳寿命应满足最低循环次数要求。
传统的试验方法需先生产出车轮样品,在专用设备上进行试验,不仅费时费力,而且试验成本高昂。通过疲劳仿真,可以在设计阶段预测车轮轮毂在长时间使用中的疲劳寿命,验证其是否满足强度和疲劳寿命指标要求,提前规避潜在风险,优化产品设计,从而缩短研发周期,降低成本,保障行车安全。
本案例基于伏图(Simdroid)平台,针对国标GB/T 5334—2021中规定的车轮径向疲劳试验工况进行模拟,分析得出轮毂在径向载荷作用下的应力和变形情况,助力评估轮毂的径向疲劳性能。
一、汽车轮毂径向疲劳仿真APP开发
1. 等效径向载荷的计算
按照国标GB/T 5334—2021中的动态径向疲劳试验方法,安装有轮胎的车轮由转鼓带动旋转,旋转过程中转鼓对轮胎施加径向载荷。而仿真建模时省略轮胎,只建立轮毂部分的模型,因此要将轮胎受到的径向负荷等效成轮辋所受到的径向载荷。
轮胎所受径向载荷通过轮胎与轮辋之间的接触面传递到轮辋上。如图2所示,在径向载荷作用下轮辋与轮胎接触部位的应力分布近似服从余弦波状,载荷作用范围的半角θ0的范围为30°~40°。本APP计算时取θ0为36°,这样可以将车轮平均划分为10 等份,依次施加该径向作用力,共计进行10次分析完成一个完整的作用力周期。
车轮等效径向分布力Wr计算公式为:

其中,最大径向分布力W0为:

式中,b为胎圈座受力宽度,rb为胎圈座半径,W为单侧胎圈座上加载的径向集中力,即为试验加载力Ft的一半。
图2 轮辋径向载荷分布示意图
2. 仿真流程搭建
由于车轮径向疲劳试验时的车轮转速通常远低于其一阶固有频率对应的转速,因此可将动态的旋转载荷作用转换为静态问题处理,即可对汽车轮毂施加径向载荷进行静力分析。
利用伏图的隐式结构分析功能,搭建汽车轮毂在等效径向载荷作用下的静力分析仿真流程。导入轮毂几何模型,并通过分割功能切割出轮辋加载区域。定义轮辐和轮辋的材料属性,并添加材料屈服后的硬化特性曲线。轮毂有限元模型采用二阶四面体单元进行网格划分。为实现后续APP开发中的参数化封装,需预定义参数并与对应设置进行关联,图3所示为轮辋网格划分最大尺寸和最小尺寸的参数关联。预定义参数设置及关联,可在仿真分析流程中任何环节进行。
图3 网格划分及参数关联
根据车轮径向疲劳试验工况,约束轮辐螺栓孔及内安装面,轮辐与轮辋连接面采用绑定约束。伏图支持采用python语言自定义函数形式载荷,实现轮辋等效径向载荷的施加,如图4所示。
图4 轮毂函数形式径向分布载荷定义
完成前处理设置后提交计算,最后在结果后处理模块绘制轮毂的变形位移云图和Mises应力云图。完成汽车轮毂径向载荷作用下的静力分析全部仿真流程。
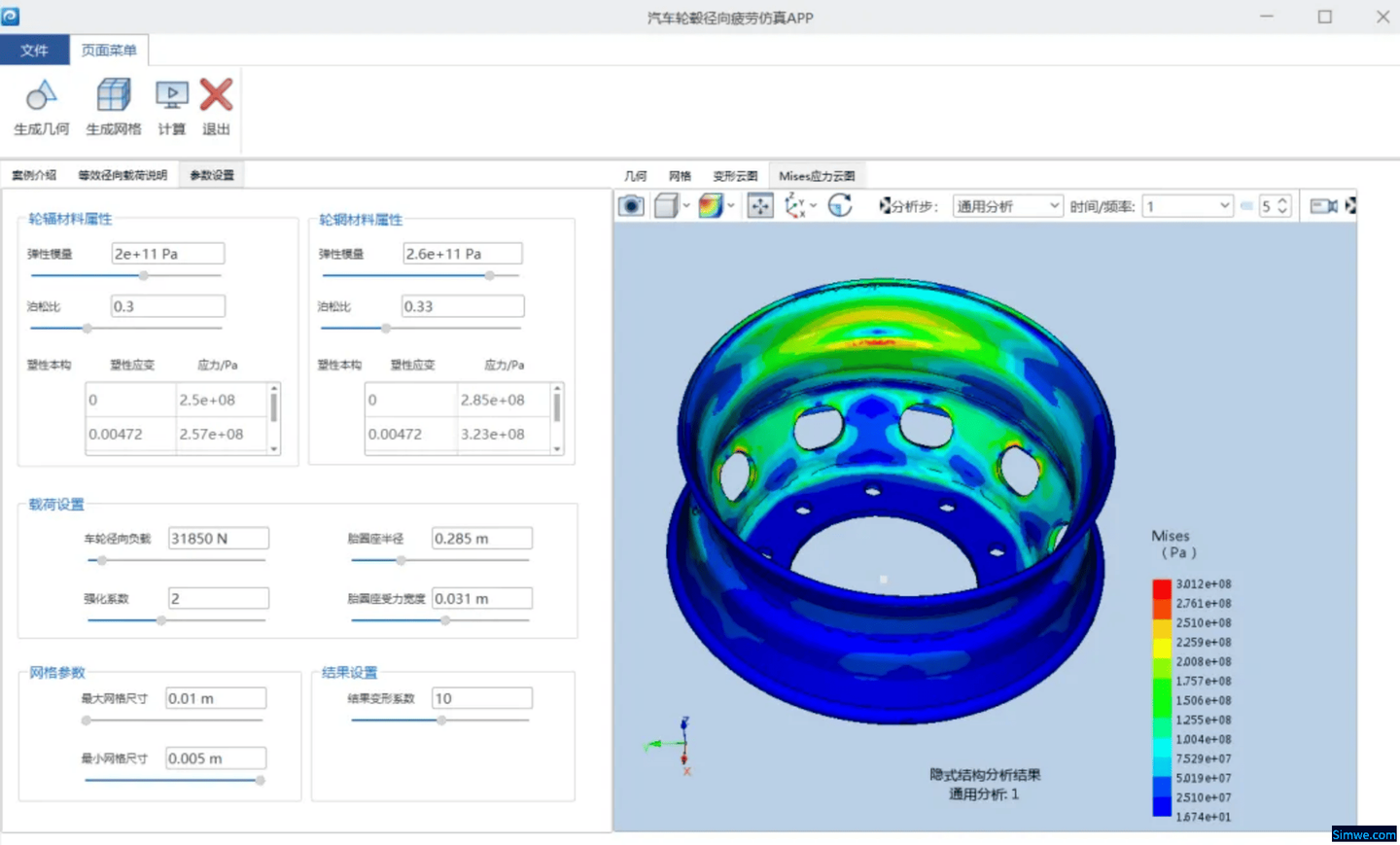
3. 仿真APP开发
完成有限元分析后,就可以对仿真分析过程进行封装,制作仿真APP。基于伏图平台提供的APP开发器的创建表单、设置输入输出参数、图形显示、命令菜单等功能,通过鼠标拖拽选取的方式便捷地设计APP界面,快速搭建出汽车轮毂径向疲劳仿真APP,完成对汽车轮毂径向疲劳仿真流程的封装。封装完成的APP可以在本地独立运行使用,也可以在Simapps网站部署实现云端计算应用。
图5 汽车轮毂径向疲劳仿真APP开发界面
二、汽车轮毂径向疲劳仿真APP在线体验与功能扩展
汽车轮毂径向疲劳仿真APP支持调整车轮的材料属性、径向最大负荷、强化系数、胎圈座受力宽度、网格划分尺寸等参数,同时考虑了材料屈服硬化的非线性特性,用户只需要进行简单的参数修改并提交计算,就可以获得不同设计和选材方案的轮毂变形和应力分布和大小情况,在此基础上结合疲劳载荷谱和材料特性数据,即可评估车轮在径向载荷工况下的疲劳寿命,指导优化方案制定,完成符合性能要求的产品设计。
图 6 汽车轮毂径向疲劳仿真APP
在线体验汽车轮毂径向疲劳仿真APP:汽车轮毂径向疲劳仿真 - Simapps Store - 工业仿真APP商店
汽车轮毂径向疲劳仿真APP仅对静态单次径向载荷作用工况进行了有限元建模和分析,对于完整的动态径向疲劳试验工况的模拟,还可以做以下功能的扩展:
- 创建10个静力分析工况,完成一个完整的动态作用力周期的模拟,以获得轮毂危险点位置在一个作用力周期下的循环应力数据,为进一步疲劳寿命估算提供完整数据输入。
- 轮辋与轮辐通常采用过盈配合连接,过盈装配产生的应力会对轮辋上的最终应力大小和分布产生影响。因此,在仿真模型搭建时,将轮辋与轮辐的直接绑定修改为硬接触连接,考虑过盈装配效应的影响,使计算得到了应力结果和疲劳寿命估算结果更准确。
- 基于伏图的三维建模功能建立轮毂详细几何模型,对几何尺寸进行参数化关联和封装,实现对不同轮毂结构设计方案的径向受力分析和疲劳寿命评估,从而指导结构优化设计。
三、关于伏图
伏图(Simdroid)具备固体力学、流体力学、电动力学、热力学等通用求解器,支持多物理场耦合仿真。在统一友好的环境中为仿真工作者提供前处理、求解分析和后处理工具。同时,作为仿真PaaS平台,其内置的APP开发器支持用户以无代码化的方式便捷封装参数化仿真模型及仿真流程,将仿真知识、专家经验转化为可复用的仿真APP。申请使用伏图(Simdroid)
工程师必备
- 项目客服
- 培训客服
- 平台客服
TOP




















