仿真APP应用案例——多层板结构模态分析
2025年2月19日 17:52浏览:2411

在现代工程领域,多层板结构凭借其独特性能优势,在众多行业中扮演着不可或缺的角色。从高耸入云的摩天大楼,到运转精密的工业设备,再到小巧便携的电子设备,都能看到多层板结构的身影。
- 在建筑设施领域,多层板常被用于构建建筑的框架结构、地板和墙体等。其高强度和稳定性,能够有效支撑建筑物的重量,抵抗各种自然力的侵袭,确保建筑的安全与耐用。例如,在一些大型商业建筑和高层住宅中,多层板制成的楼板不仅能承受人员和物品的重压,还具备良好的隔音和防火性能。
- 在工业设备方面,多层板结构可用于制造机床床身、设备外壳等关键部件。其优异的机械性能和尺寸稳定性,能够保证设备在高速运转和复杂工况下的精度和可靠性。比如汽车制造中的冲压模具,采用多层板结构可以提高模具的耐用性,降低生产成本。
- 在电子设备领域,多层板则是电路板的核心组成部分。它能够实现电子元件的高密度集成,减少信号传输干扰,提高电子设备的性能和小型化程度。像智能手机、电脑等电子产品,内部的多层电路板使得各种复杂的功能得以实现 。
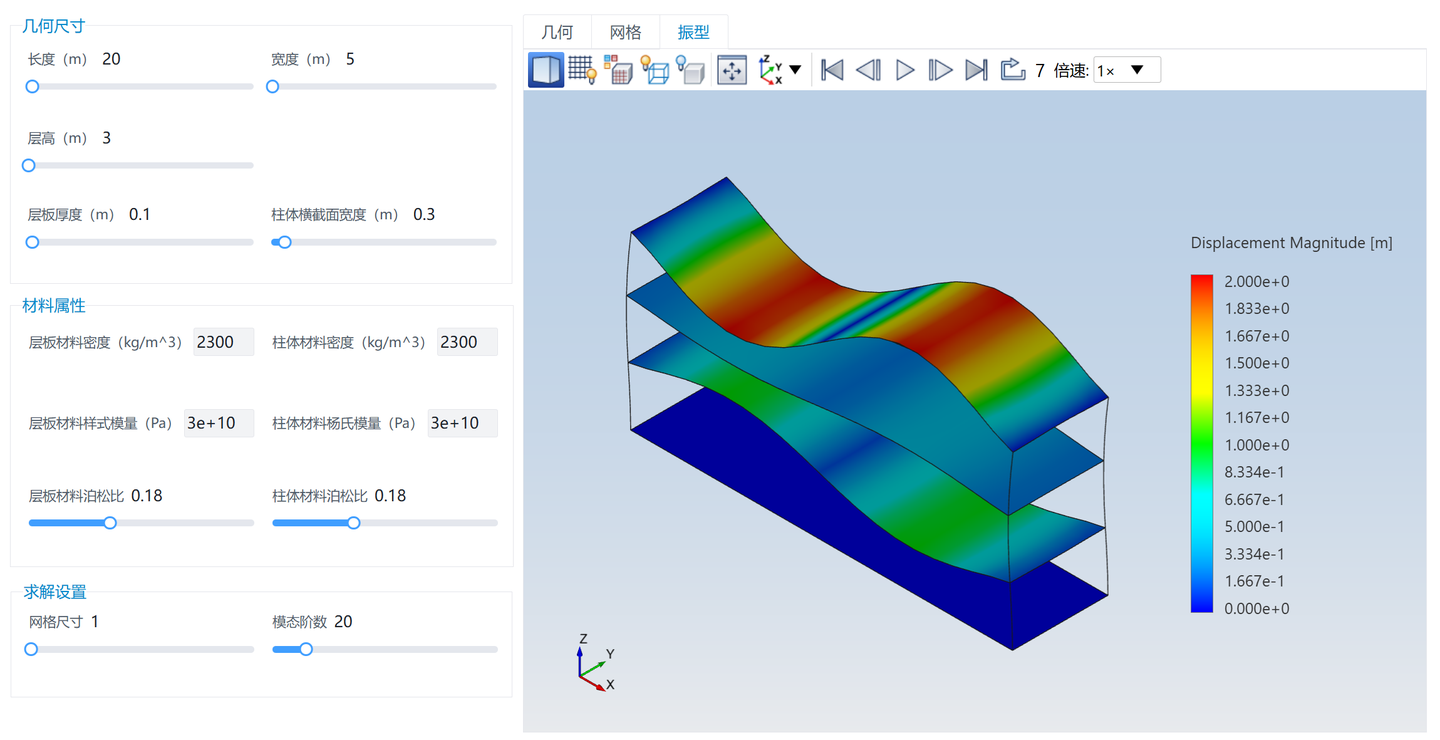
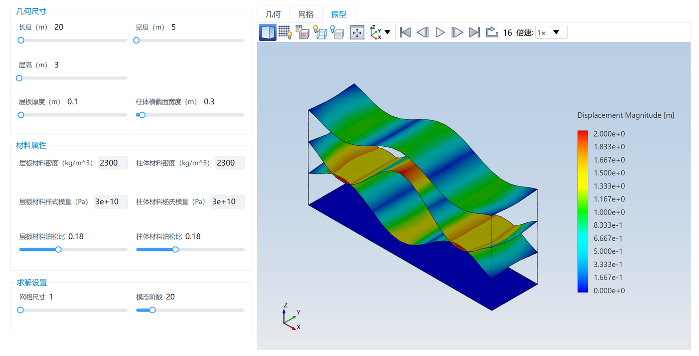
固有频率作为多层板结构的固有属性,反映了其在无阻尼自由振动时的振动频率,不同阶次的固有频率对应着不同的振动模式,即振型。这些振型直观地展示了多层板在振动过程中的变形形态,从简单的弯曲、扭转到复杂的耦合振动模式,为工程人员提供了全面了解多层板动态特性的窗口。在实际工程应用中,根据这些分析结果,可以采取相应的措施来避免共振现象的发生,如调整外部激励频率、优化结构设计以改变固有频率,或者采用阻尼材料来抑制振动响应,从而确保多层板结构在各种工况下都能稳定、可靠地工作。
多层板模态分析与线性动力学分析成为了深入研究其力学特性的关键手段,通过这一分析过程,能够精准地获取结构的固有频率和振型等重要信息,为工程设计与优化提供坚实的理论依据。在进行模态分析时,考虑到多层板的材料属性,包括弹性模量、泊松比、密度等参数在不同层间的差异,以及板的几何形状、尺寸大小、边界约束条件等因素,这些因素共同影响着结构的固有频率和振型。

通过多层板结构模态分析APP,可以参数化更改几何尺寸、材料参数,并可以直接输入需要求解的模态振型数,精确地得到结构的固有频率和振型。

在线体验此仿真APP:多层板结构模态分析 - Simapps Store - 工业仿真APP商店
技术邻APP
工程师必备
工程师必备
- 项目客服
- 培训客服
- 平台客服
TOP




















