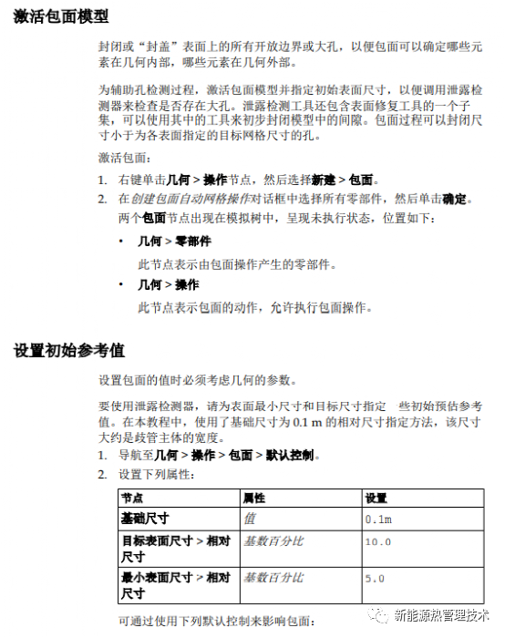
STAR-CCM+的包面技术
本次来说明如何使用包面从表示进气歧管组件的一套零部件中抽取内部流体表面。
在处理新的或不熟悉的几何时,运行包面数次以便体现该工具的常规迭代特性。在每次迭代时会包含额外的特性和选项,藉此改进结果包面的总体仿真度。在具备经验之后,可使用包面通过一次或两次迭代获得满意的结果。
几何如下图所示:
进气歧管组件由数个零部件组成,包括主体、安装支架、空气流量传感器、控制阀和定向流挡板。大多数零部件处于其原始 CAD 形式,尚未准备好在CFD分析中使用。
对于零部件数量不多的简单情况,现实的解决方案是以手动修复方式删除不需要的面,然后将其余面拼合在一起形成封闭的体几何。但随着零部件数量和总体复杂度的增加,手动修复就显得效率低下。在此情况下可使用包面抽取几何的高仿真表示。使用表面重构中的表示来获得高质量三角划分,在此基础上可继续使用体网络化工具。
在本例中包面处理的内容如下:
• 材料厚度
• 开放流体边界
• 断开的几何/凸缘
• 重叠/双表面
• 相交体(支架)
• 表面孔
• 通道
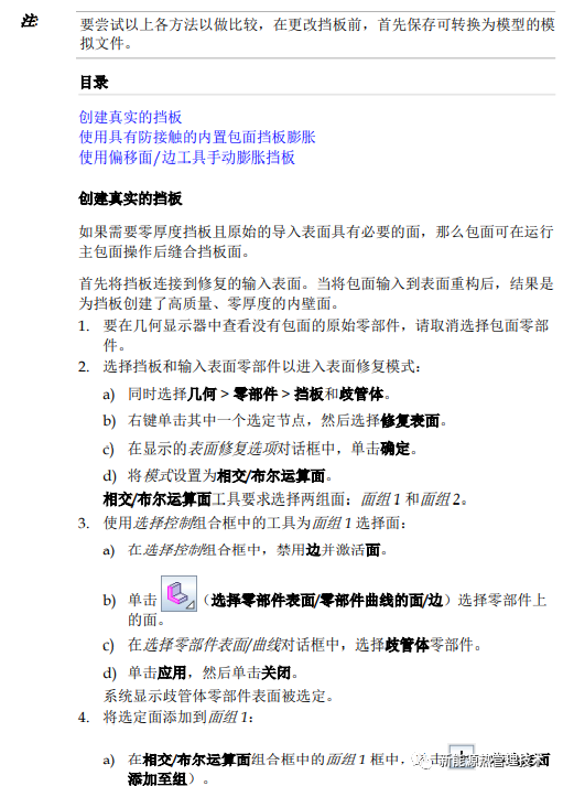
• 内部薄壁面挡板
• 紧密接近体(阀门、传感器)
这些项目显示在以下剖面图中:
包面是一种快速有效地从 CAD 类型几何中同时抽取内、外表面的处理过程。由于有大量路径可供选择,因此成功使用包面需要实践。例如,有时通过微调一些基本输入值来处理具体的特性可以对总体结果产生重大影响。总之,反复使用包面会积累丰富的经验。
导入面网格
l本次为大家准备的模型获取方式如下:
链接:https://pan.baidu.com/s/12Ml27hSgWJhqZ6_eIzk3Eg
提取码:egdk
l以面网格形式导入,在导入表面选项对话框中,设置下列属性:
将模拟另存为 Star1.sim。
确定重要边界
导入过程创建了11个新零部件,您可以对它们进行适当地组合并重命名。
合并零部件后可用单一名称对数个零部件重命名。此后,可视需要重命名零部件上的边界。
组合和重命名零部件:
l展开几何 > 零部件节点。
l同时选择挡板 1、挡板 2 和挡板 3。
l右键单击其中一个选定零部件,然后选择组合。
l将组合零部件重命名为挡板。
l按下表所示组合并重命名其余零部件:
文章来源:新能源热管理技术
工程师必备
- 项目客服
- 培训客服
- 平台客服
TOP




















